Document
UNITED STATES
SECURITIES AND EXCHANGE COMMISSION
Washington, D.C. 20549
Form 10-K
|
| |
ý | ANNUAL REPORT PURSUANT TO SECTION 13 OR 15(d) OF THE SECURITIES EXCHANGE ACT OF 1934 |
| For the Fiscal Year Ended December 31, 2017 |
or |
| |
¨ | TRANSITION REPORT PURSUANT TO SECTION 13 OR 15(d) OF THE SECURITIES EXCHANGE ACT OF 1934 |
| For the Transition Period from to |
Commission File No. 001-36567
Westlake Chemical Partners LP
(Exact name of registrant as specified in its charter)
|
| | |
Delaware | | 32-0436529 |
(State or other jurisdiction of incorporation or organization) | | (I.R.S. Employer Identification No.) |
2801 Post Oak Boulevard, Suite 600
Houston, Texas 77056
(Address of principal executive offices, including zip code)
(713) 585-2900
(Registrant's telephone number, including area code)
Securities registered pursuant to Section 12(b) of the Act: |
| | |
Title of each class | | Name of each exchange on which registered |
Common units representing limited partner interests | | New York Stock Exchange, Inc. |
Securities registered pursuant to Section 12(g) of the Act: NONE
Indicate by check mark if the registrant is a well-known seasoned issuer, as defined in Rule 405 of the Securities Act. Yes ¨ No ý
Indicate by check mark if the registrant is not required to file reports pursuant to Section 13 or Section 15(d) of the Act. Yes ¨ No ý
Indicate by check mark whether the registrant (1) has filed all reports required to be filed by Section 13 or 15(d) of the Securities Exchange Act of 1934 during the preceding 12 months (or for such shorter period that the registrant was required to file such reports), and (2) has been subject to such filing requirements for the past 90 days. Yes ý No ¨
Indicate by check mark whether the registrant has submitted electronically and posted on its corporate Web site, if any, every Interactive Data File required to be submitted and posted pursuant to Rule 405 of Regulation S-T during the preceding 12 months (or for such shorter period that the registrant was required to submit and post such files). Yes ý No ¨
Indicate by check mark if disclosure of delinquent filers pursuant to Item 405 of Regulation S-K is not contained herein, and will not be contained, to the best of registrant's knowledge, in definitive proxy or information statements incorporated by reference in Part III of this Form 10-K or any amendment to this Form 10-K. ¨
Indicate by check mark whether the registrant is a large accelerated filer, an accelerated filer, a non-accelerated filer, or a smaller reporting company. See the definitions of "large accelerated filer," "accelerated filer" and "smaller reporting company" in Rule 12b-2 of the Exchange Act:
|
| | | | | | |
Large accelerated filer ¨ | | Accelerated filer x | | Non-accelerated filer ¨ | | Smaller reporting company ¨ |
| | | | (Do not check if a smaller reporting company) | | |
If an emerging growth company, indicate by check mark if the registrant has elected not to use the extended transition period for complying with any new or revised financial accounting standards provided pursuant to Section 13(a) of the Exchange Act. ¨
Indicate by check mark whether the registrant is a shell company (as defined in Rule 12b-2 of the Act). Yes ¨ No ý
The aggregate market value of registrant's common units held by non-affiliates of the registrant on June 30, 2017, the end of the registrant's most recently completed second fiscal quarter, based on the closing price on June 30, 2017 of $24.75 on the New York Stock Exchange, was approximately $314.0 million. Common units held by executive officers and directors of the registrant and its affiliates are not included in the computation. The registrant, solely for the purpose of this required presentation, has deemed its directors and executive officers and those of its affiliates to be affiliates.
As of February 22, 2018, the registrant had 32,237,266 common units and no subordinated units outstanding.
TABLE OF CONTENTS
Explanatory Note
On August 4, 2014, Westlake Chemical Partners LP completed an initial public offering (the "IPO"). Unless otherwise indicated, references in this Annual Report on Form 10-K (this "report") to "we," "our," "us" or like terms used in the present tense or prospectively, or in reference to the period subsequent to the IPO, refer to Westlake Chemical Partners LP ("Westlake Chemical Partners LP" or the "Partnership"), Westlake Chemical OpCo LP ("OpCo") and Westlake Chemical OpCo GP LLC ("OpCo GP"). Unless the context otherwise requires, references in this report to the "Predecessor" refer to Westlake Chemical Partners LP Predecessor, our predecessor for accounting purposes, and refer to the time periods prior to the IPO. References to "Westlake" refer to Westlake Chemical Corporation and its consolidated subsidiaries other than the Partnership, OpCo GP and OpCo. References to our "board of directors" or our "directors" refer to the board of directors of our general partner and such board's directors, respectively. See Note 1 to our consolidated financial statements for information regarding the closing of the IPO.
Cautionary Statement Regarding Forward-Looking Statements
Certain of the statements contained in this report are forward-looking statements. All statements, other than statements of historical facts, included in this report that address activities, events or developments that we expect, project, believe or anticipate will or may occur in the future are forward-looking statements. Forward-looking statements can be identified by the use of words such as "believes," "intends," "may," "should," "could," "anticipates," "expects," "will" or comparable terminology, or by discussions of strategies or trends. Although we believe that the expectations reflected in such forward-looking statements are reasonable, we cannot give any assurances that these expectations will prove to be correct. Forward-looking statements relate to matters such as:
| |
• | the amount of ethane that we are able to process, which could be adversely affected by, among other things, operating difficulties; |
| |
• | the volume of ethylene that we are able to sell; |
| |
• | the price at which we are able to sell ethylene; |
| |
• | industry market outlook, including prices and margins in third-party ethylene and co-products sales; |
| |
• | the parties to whom we will sell ethylene and on what basis; |
| |
• | volumes of ethylene that Westlake may purchase, in addition to the minimum commitment under the Ethylene Sales Agreement; |
| |
• | timing, funding and results of capital projects; |
| |
• | our intended minimum quarterly distributions and the manner of making such distributions; |
| |
• | our ability to meet our liquidity needs; |
| |
• | timing of and amount of capital expenditures; |
| |
• | potential loans from Westlake to OpCo to fund OpCo's expansion capital expenditures in the future; |
| |
• | expected mitigation of exposure to commodity price fluctuations; |
| |
• | turnaround activities and the variability of OpCo's cash flow; |
| |
• | compliance with present and future environmental regulations and costs associated with environmentally related penalties, capital expenditures, remedial actions and proceedings, including any new laws, regulations or treaties that may come into force to limit or control carbon dioxide and other greenhouse gas emissions or to address other issues of climate change; and |
| |
• | effects of pending legal proceedings. |
We have based these statements on assumptions and analysis in light of our experience and perception of historical trends, current conditions, expected future developments and other factors we believe were appropriate in the circumstances when the statements were made. Forward-looking statements by their nature involve substantial risks and uncertainties that could significantly impact expected results, and actual future results could differ materially from those described in such statements. These statements are subject to a number of assumptions, risks and uncertainties, including those described in "Part 1. Item 1A. Risk Factors" of this report and the following:
| |
• | general economic and business conditions; |
| |
• | the cyclical nature of the chemical industry; |
| |
• | the availability, cost and volatility of raw materials and energy; |
| |
• | uncertainties associated with the United States and worldwide economies, including those due to political tensions and unrest in the Middle East, the Commonwealth of Independent States (including Ukraine) and elsewhere; |
| |
• | current and potential governmental regulatory actions in the United States and regulatory actions and political unrest in other countries; |
| |
• | industry production capacity and operating rates; |
| |
• | the supply/demand balance for our product; |
| |
• | competitive products and pricing pressures; |
| |
• | instability in the credit and financial markets; |
| |
• | access to capital markets; |
| |
• | operating interruptions (including leaks, explosions, fires, weather-related incidents, mechanical failure, unscheduled downtime, labor difficulties, transportation interruptions, spills and releases and other environmental risks); |
| |
• | changes in laws or regulations; |
| |
• | technological developments; |
| |
• | our ability to integrate acquired businesses; |
| |
• | foreign currency exchange risks; |
| |
• | our ability to implement our business strategies; and |
| |
• | creditworthiness of our customers. |
Many of these factors are beyond our ability to control or predict. Any of the factors, or a combination of these factors, could materially affect our future results of operations and the ultimate accuracy of the forward-looking statements. These forward-looking statements are not guarantees of our future performance, and our actual results and future developments may differ materially from those projected in the forward-looking statements. Management cautions against putting undue reliance on forward-looking statements or projecting any future results based on such statements or present or prior earnings levels. Every forward-looking statement speaks only as of the date of the particular statement, and we undertake no obligation to publicly update or revise any forward-looking statements.
Industry and Market Data
Industry and market data used throughout this report were obtained through internal research, surveys and studies conducted by unrelated third parties and publicly available industry and general publications, including information from IHS Markit (formerly IHS Chemical) ("IHS"). We have not independently verified market and industry data from external sources. While we believe internal partnership estimates are reliable and market definitions are appropriate, neither such estimates nor these definitions have been verified by any independent sources.
Production Capacity
Unless we state otherwise, annual production capacity estimates used throughout this report represent rated capacity of the facilities at December 31, 2017. We calculated rated capacity by estimating the number of days in a typical year that a production unit of a plant is expected to operate, after allowing for downtime for regular maintenance, and multiplying that number by an amount equal to the unit's optimal daily output based on the design feedstock mix. Because the rated capacity of a production unit is an estimated amount, actual production volumes may be more or less than the rated capacity.
PART I
Item 1. Business
General
We are a Delaware limited partnership formed by Westlake in March 2014 to operate, acquire and develop ethylene production facilities and related assets. On August 4, 2014, we completed our initial public offering (the "IPO") of 12,937,500 common units representing limited partner interests. In connection with the IPO, we acquired a 10.6% interest in OpCo and a 100% interest in OpCo GP, which is the general partner of OpCo. On April 29, 2015, we purchased an additional 2.7% newly-issued limited partner interest in OpCo, resulting in an aggregate 13.3% limited partner interest in OpCo effective April 1, 2015. Effective August 30, 2017, the subordination period for the 12,686,115 subordinated units owned by Westlake ended and the subordinated units converted into common units on a one-for-one basis and thereafter participate on terms equal with all other common units in distributions of available cash. On September 29, 2017, we completed a secondary offering of 5,175,000 common units at a price of $22.00 per unit and purchased an additional 5.0% newly-issued limited partner interest in OpCo, resulting in an aggregate 18.3% limited partner interest in OpCo, effective as of July 1, 2017.
Our business and operations are conducted through OpCo. Because we own OpCo's general partner, we have control over all of OpCo's assets and operations. As of December 31, 2017, Westlake held an 81.7% limited partner interest in OpCo and held a 43.8% limited partner interest in us (consisting of 14,122,230 common units), our general partner interest and our incentive distribution rights.
OpCo's assets are comprised of three ethylene production facilities, which primarily convert ethane into ethylene and have an aggregate annual capacity of approximately 3.7 billion pounds, and a 200-mile ethylene pipeline. OpCo derives substantially all of its revenue from these ethylene production facilities. Ethylene is the world's most widely used petrochemical in terms of volume and is a key building block used to produce a number of key derivatives, such as polyethylene ("PE") and polyvinyl chloride ("PVC"), which are used in a wide variety of end markets including packaging, construction and transportation. Westlake's downstream PE and PVC production facilities consume a substantial majority of the ethylene produced by OpCo. OpCo generates revenue primarily by selling ethylene to Westlake and others, as well as through the sale of co-products of ethylene production, including propylene, crude butadiene, pyrolysis gasoline and hydrogen. Our sole revenue generating asset is our 18.3% limited partner interest in OpCo.
Our assets and operations are organized into a single reportable segment and are all located and conducted in the United States. See "Item 8. Financial Statements and Supplementary Data" for financial information on our operations and assets; such information is incorporated herein by reference.
Among other agreements entered into in connection with the closing of the IPO, OpCo entered into a 12-year ethylene sales agreement with Westlake, under which Westlake agreed to purchase 95% of OpCo's planned ethylene production each year, on a cost-plus basis that is expected to generate a fixed margin per pound of $0.10 (the "Ethylene Sales Agreement"). Any ethylene not sold to Westlake and all co-products that are produced by OpCo will be sold to third parties on either a spot or contract basis. OpCo also entered into a feedstock supply agreement with Westlake that supplies OpCo with all of the ethane (and any other feedstocks) required for OpCo to produce ethylene under the Ethylene Sales Agreement (the "Feedstock Supply Agreement").
OpCo primarily uses ethane (a component of natural gas liquids, or NGLs) to produce ethylene. OpCo completed an upgrade and capacity expansion of its Petro 1 ethylene unit at our Lake Charles site in 2016. The Petro 1 expansion project increased OpCo's ethylene capacity by approximately 250 million pounds annually. OpCo completed an expansion project to increase the ethylene capacity at our Calvert City facility in the second quarter of 2017. The expansion, along with other initiatives, increased ethylene capacity by approximately 100 million pounds annually.
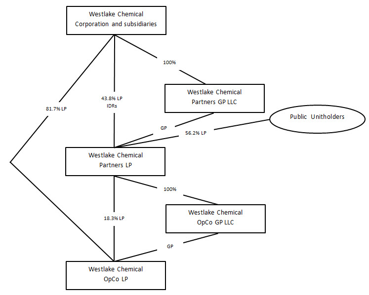
Ownership of Westlake Chemical Partners LP
The following simplified diagram depicts our organizational structure as of December 31, 2017:

|
| | | |
Public Common Units | 56.2 | % | |
Interests of Westlake: | | |
Common Units | 43.8 | % | |
Non-Economic General Partner Interest | — |
| |
Incentive Distribution Rights | — |
| (1) |
| 100.0 | % | |
______________________________
| |
(1) | Incentive distribution rights represent a variable interest in distributions and thus are not expressed as a fixed percentage. Distributions with respect to the incentive distribution rights are classified as distributions with respect to equity interests. |
Our Assets and Operations
Our sole revenue generating asset is our 18.3% limited partner interest in OpCo. We also own the general partner interest of OpCo. OpCo owns:
| |
• | two ethylene production facilities at Westlake's Lake Charles, Louisiana site ("Petro 1" and "Petro 2," collectively referred to as "Lake Charles Olefins"), with an annual combined capacity of approximately 3.0 billion pounds; |
| |
• | one ethylene production facility at Westlake's Calvert City, Kentucky site ("Calvert City Olefins"), with an annual capacity of approximately 730 million pounds; and |
| |
• | a 200-mile common carrier ethylene pipeline that runs from Mont Belvieu, Texas to the Longview, Texas chemical site, which includes Westlake's Longview PE production facility (the "Longview Pipeline"). |
As the owner of the general partner interest of OpCo, we control all aspects of the management of OpCo, including its cash distribution policy. See "—OpCo's Assets."
OpCo's Assets
Ethylene Production Facilities. OpCo operates three ethylene production facilities that are situated on real property leased to OpCo by Westlake pursuant to two 50-year site lease agreements. See "Our Agreements with Westlake—Site Lease Agreements" for a description of the site leases. Ethylene can be produced from either NGL feedstocks, such as ethane, propane and butane, or from petroleum-derived feedstocks, such as naphtha. Lake Charles Olefins and Calvert City Olefins use primarily ethane as their feedstock. Calvert City Olefins can also use propane as a feedstock and Petro 2 can also use an ethane/propane mix, propane, butane or naphtha as a feedstock.
The following table provides information regarding OpCo's ethylene production facilities as of December 31, 2017:
|
| | | | | | | | |
Plant Location (Description) | | Annual Production Capacity (millions of pounds) | | Feedstock | | Primary Uses of Ethylene |
Lake Charles, Louisiana (Petro 1) | | | 1,500 |
| | Ethane | | PE and PVC |
Lake Charles, Louisiana (Petro 2) | | | 1,490 |
| | Ethane, ethane/propane mix, propane, butane or naphtha | | PE and PVC |
Calvert City, Kentucky (Calvert City Olefins) | | | 730 |
| | Ethane or propane | | PVC |
Total | | | 3,720 |
| | | | |
Lake Charles Olefins
Two of OpCo's ethylene production facilities, which we refer to as Petro 1 and Petro 2 and, collectively, as Lake Charles Olefins, are located at Westlake's Lake Charles site. The combined capacity of these two ethylene production facilities is approximately 3.0 billion pounds per year.
Within Westlake's Lake Charles site, Petro 1 and Petro 2 are connected by pipeline systems to Westlake's polyethylene plants. Westlake may use the ethylene it purchases from OpCo at its Lake Charles facility or transfer it to its Geismar facility or its Longview facility, either through physical transportation or via exchange transactions. Westlake may also use the ethylene it purchases from OpCo with chlorine to produce ethylene dichloride and transport it via barge to Westlake's Calvert City site.
In addition, OpCo produces ethylene co-products including chemical grade propylene, crude butadiene, pyrolysis gasoline and hydrogen. OpCo sells its output of these co-products to external customers.
Calvert City Olefins
One of OpCo's ethylene production facilities is located at Westlake's Calvert City site, which we refer to as Calvert City Olefins. The capacity of Calvert City Olefins is approximately 730 million pounds per year.
Pipeline
OpCo owns a 200-mile 10-inch diameter ethylene pipeline system that connects the Equistar Pipeline, the Flint Hills Pipeline and the Lone Star Storage Facility in Mont Belvieu to the Longview, Texas chemical site, which includes Westlake's Longview PE production facility. The system has a capacity of 3.5 million pounds per day of ethylene and is operated as a common carrier pipeline by Buckeye Development & Logistics I LLC. As a common carrier intrastate pipeline in Texas, the
system is subject to rate regulation under the Texas Utilities Code, as implemented by the Texas Railroad Commission, or the TRRC, and has a tariff on file with the TRRC.
Technology
OpCo has perpetual and paid-up licenses for steam cracking and process recovery technology used at its ethylene plants.
Our Agreements with Westlake
Except as otherwise indicated, the agreements described below became effective on August 4, 2014, concurrent with the closing of the IPO.
Ethylene Sales Agreement
OpCo and Westlake entered into the Ethylene Sales Agreement, which has an initial term through December 31, 2026 and automatic 12-month renewal periods until terminated at the end of the initial term or any renewal term on 12-months' notice. The Ethylene Sales Agreement requires Westlake to purchase OpCo's planned ethylene production each year, subject to certain exceptions and a maximum commitment of 3.8 billion pounds per year, less product sold by OpCo to third parties equal to approximately 5% of the annual output. If OpCo's actual production is in excess of planned ethylene production, Westlake has the option to purchase up to 95% of production in excess of planned production. Westlake's purchase price for ethylene under the Ethylene Sales Agreement includes a $0.10 per pound margin, the total costs incurred by OpCo for the feedstock and natural gas to produce each pound of ethylene (subject to a usage cap and a floor), and estimated operating costs, maintenance capital expenditures and other turnaround expenditures, less net proceeds from co-products sales. This purchase price is not designed to cover capital expenditures for expansion. Variable costs not incurred by OpCo due to a deficiency in takes are rebated to Westlake. Under specified circumstances, unrecovered costs may be carried forward for recovery in subsequent years.
On August 4, 2016, OpCo and Westlake entered into an amendment to the Ethylene Sales Agreement in order to provide that certain of the pricing components that make up the price for ethylene sold thereunder would be modified to reflect the portion of OpCo's production capacity that is used to process Westlake's purge gas instead of producing ethylene and to clarify that costs specific to the processing of Westlake's purge gas would be recovered under the Services and Secondment Agreement, and not the Ethylene Sales Agreement.
Feedstock Supply Agreement
OpCo and Westlake entered into the Feedstock Supply Agreement, which has an initial term through December 31, 2026 and automatic 12-month renewal periods until terminated at the end of the initial term or any renewal term on 12-months' notice. Under the Feedstock Supply Agreement, Westlake agrees to sell OpCo ethane and other feedstock in amounts sufficient for OpCo to produce the ethylene to be sold under the Ethylene Sales Agreement. The price at which ethane and feedstock is sold includes an indexed price for spot gas liquids at Mont Belvieu and applicable transportation, storage and other costs.
Services and Secondment Agreement
OpCo and Westlake entered into the Services and Secondment Agreement, pursuant to which OpCo will provide Westlake with various utilities and utility services and in exchange for Westlake providing OpCo with various utility services, comprehensive operating services for OpCo's units, services for the maintenance and operation of the common facilities and seconded employees to perform all services required under the agreement.
Site Lease Agreements
OpCo and Westlake entered into two 50-year site lease agreements (the "Site Leases"). Under the Site Leases, OpCo leases the real property underlying Calvert City Olefins and Lake Charles Olefins and is granted certain use and access right related thereto, for a base rental amount of $1 per year per site. Each of the Site Leases is terminable by the lessor upon the occurrence of certain events of default or by OpCo if Calvert City Olefins or Lake Charles Olefins, as applicable, is destroyed by casualty. Pursuant to the Site Leases, the lessor has the right to restore and repurchase the units for fair market value if OpCo fails to expeditiously restore Calvert City Olefins or Lake Charles Olefins, as applicable, following a casualty loss. Subject to the foregoing repurchase right, OpCo may remove its ethylene production facilities and other related improvements for up to one year after expiration or termination of the applicable Site Lease, so long as such removal can be accomplished without material damage or harm to the lessor's property or operations; provided that any assets that are not timely removed by OpCo will be deemed to have been surrendered to the lessor.
Omnibus Agreement
We entered into the Omnibus Agreement with Westlake and OpCo, pursuant to which we granted Westlake, among other things, a right of first refusal on any proposed transfer of (1) our equity interests in OpCo, (2) the ethylene production facilities that serve Westlake's other facilities or (3) certain other assets we may acquire from Westlake. The Omnibus Agreement also provides for reimbursement to Westlake for the provision of various administrative services and direct expenses incurred on our behalf and in connection with the operation of our business. Under the Omnibus Agreement, Westlake will indemnify us against certain environmental and other losses, and we will indemnify Westlake against certain environmental and other losses for which Westlake is not otherwise obligated to indemnify us and certain other losses and liabilities to the extent resulting from the provision of services by Westlake to us.
Exchange Agreement
OpCo and Westlake entered into an exchange agreement, which had an initial term through August 1, 2015 and is continuing year to year thereafter, unless and until terminated by either party. Under the exchange agreement, OpCo may require Westlake to deliver up to 200 million pounds of ethylene for OpCo per year from the Site Leases to an ethylene hub in Mt. Belvieu, Texas, for which OpCo would be required to pay Westlake an exchange fee of $0.006 per pound.
OpCo Partnership Agreement
We, OpCo GP and Westlake entered into an agreement of limited partnership for OpCo (the "OpCo LP Agreement"). The OpCo LP Agreement governs the ownership and management of OpCo and designates OpCo GP as the general partner of OpCo. OpCo GP generally has complete authority to manage OpCo's business and affairs. We control OpCo GP, as its sole member, subject to certain approval rights held by Westlake.
Investment Management Agreement
On August 1, 2017, the Partnership, OpCo and Westlake executed an Investment Management Agreement that authorized Westlake to invest the Partnership and OpCo’s excess cash with Westlake for a term of up to a maximum of nine months. Per the terms of the Investment Management Agreement, the Partnership earns a market return plus five basis points and Westlake provides daily availability of the invested cash to meet any liquidity needs of the Partnership or OpCo.
See "Liquidity and Capital Resources" in Item 7. "Management's Discussion and Analysis" for discussions of the Partnership's and OpCo's debt agreements with Westlake and "Interest Rate Risk" in Item 7A. "Quantitative and Qualitative Disclosures about Market Risk" for the Partnership's interest rate contract with Westlake.
Environmental
As is common in our industry, we and OpCo are subject to environmental laws and regulations related to the use, storage, handling, generation, transportation, emission, discharge, disposal and remediation of, and exposure to, hazardous and non-hazardous substances and wastes in all of the countries in which we do business. National, state or provincial and local standards regulating air, water and land quality affect substantially all of our manufacturing locations. Compliance with such laws and regulations has required and will continue to require capital expenditures and increase operating costs. Pursuant to our arrangement with Westlake, Westlake will indemnify us for liabilities that occurred or existed (in connection with compliance with such laws and regulations) prior to August 4, 2014.
It is our policy to comply with all environmental, health and safety requirements in the jurisdictions in which we and OpCo operate and to provide safe and environmentally sound workplaces for our employees. In some cases, compliance can be achieved only by incurring capital expenditures. In 2017, OpCo incurred capital expenditures of $1.3 million related to environmental compliance. We estimate that OpCo will make capital expenditures of approximately $1.2 million in 2018 and $2.2 million in 2019, respectively, related to environmental compliance.
Potential Flare Modifications. For several years, the Environmental Protection Agency ("EPA") has been conducting an enforcement initiative against petroleum refineries and petrochemical plants with respect to emissions from flares. On April 21, 2014, Westlake received a Clean Air Act Section 114 Information Request from the EPA which sought information regarding flares at the Calvert City and Lake Charles facilities. The EPA has informed Westlake that the information provided leads the EPA to believe that some of the flares are out of compliance with applicable standards. The EPA has indicated that it is seeking a consent decree that would obligate Westlake to take corrective actions relating to the alleged noncompliance. The Partnership believes the resolution of these matters may require the payment of a monetary sanction in excess of $100,000.
Risk Management Program Investigation. Region 4 of the EPA has conducted inspections and information requests to assess compliance with Risk Management Program requirements under the Clean Air Act at the Calvert City, Kentucky facility.
EPA Region 4 has identified concerns with the facility’s compliance under the Risk Management Program and Release Prevention regulations in connection with certain emissions release events between 2011 and 2015. Westlake has engaged in communications with EPA Region 4 to resolve these concerns. The Partnership believes the resolution of these matters may require the payment of a monetary sanction in excess of $100,000.
Kentucky Notices of Violation. In October 2017, the Enforcement Division of Kentucky Department of Environmental Protection (KDEP) indicated that it intended to proceed with enforcement on two Notices of Violation (NOVs) received by the Calvert City, Kentucky facility in December 2016 and May 2017. The NOVs allege violations of state and federal air requirements in connection with the operation of the olefins unit at the facility. Westlake has engaged in negotiations with KDEP to resolve these alleged violations. The Partnership believes the resolution of these matters may require the payment of a monetary sanction in excess of $100,000.
In addition to the matters described above, the Partnership is involved in various legal proceedings incidental to the conduct of its business. The Partnership does not believe that any of these legal proceedings will have a material adverse effect on its financial condition, results of operations or cash flows.
Also, see the discussion of our environmental matters contained in Item 1A. "Risk Factors" and Item 3"—Legal Proceedings" below.
Employees
Neither we nor OpCo has any employees. Under the Services and Secondment Agreement with Westlake, Westlake seconds employees to OpCo to allow OpCo to operate its facilities. Such seconded employees are under OpCo's control while they work on OpCo's facilities. As of December 31, 2017, 119 employees were seconded to OpCo. Of these, 21 are covered by collective bargaining agreements that expire on November 1, 2019. There have been no strikes or lockouts, and neither OpCo nor Westlake has experienced any work stoppages throughout its history. We believe that Westlake's relationship with the local union officials and bargaining committees is open and positive.
Legal Proceedings
In the ordinary conduct of our business, we and Westlake and our and Westlake's subsidiaries, including OpCo, are subject to periodic lawsuits, investigations and claims, including environmental claims and employee related matters. Although we cannot predict with certainty the ultimate resolution of lawsuits, investigations and claims asserted against us, we do not believe that any currently pending legal proceeding or proceedings to which we or Westlake or any of our or Westlake's subsidiaries, including OpCo, are a party will have a material adverse effect on our business, results of operations, cash flows or financial condition.
Competition
Due to the Ethylene Sales Agreement and integration with Westlake, OpCo does not directly compete with other ethylene producers for 95% of the planned volumes it produces. It is only on the 5% of planned ethylene volumes not sold to Westlake where OpCo competes with other regional merchant ethylene producers, including LyondellBasell Industries, N.V., Royal Dutch Shell, Williams Companies, BASF Corporation and Flint Hills Resources.
Available Information
We file annual, quarterly and current reports and other documents with the SEC under the Securities Exchange Act of 1934 (the "Exchange Act"). You may read and copy any materials we file with the SEC at the SEC's Public Reference Room at 100 F Street, NE, Washington, DC 20549. You may obtain information on the operations of the Public Reference Room by calling the SEC at (800) SEC-0330. In addition, the SEC maintains a website at www.sec.gov that contains reports and other information regarding issuers that file electronically with the SEC.
We also make available free of charge our Annual Reports on Form 10-K, Quarterly Reports on Form 10-Q, Current Reports on Form 8-K and any amendments to those reports filed or furnished pursuant to Section 13(a) or 15(d) of the Exchange Act, simultaneously with or as soon as reasonably practicable after filing such materials with, or furnishing such materials to, the SEC, and on or through our website, www.wlkpartners.com. The information on our website, or information about us on any other website, is not incorporated by reference into this report.
Item 1A. Risk Factors
Limited partner interests are inherently different from the capital stock of a corporation, although many of the business risks to which we are subject are similar to those that would be faced by a corporation engaged in a similar business. Security
holders and potential investors should carefully consider the following risk factors together with all of the other information included in this report. If any of the following risks were actually to occur, our business, financial condition, results of operations or cash flows could be materially adversely affected.
Risks Inherent in Our Business
We are substantially dependent on Westlake for our cash flows. If Westlake does not pay us under the terms of the Ethylene Sales Agreement or if our assets fail to perform as intended, we may not have sufficient cash from operations following the establishment of cash reserves and payment of costs and expenses, including cost reimbursements to our general partner and its affiliates, to enable us to pay the minimum quarterly distribution to our unitholders.
Currently, all of our cash flow is generated from cash distributions from OpCo, and a substantial majority of OpCo's cash flow is generated from payments by Westlake under the Ethylene Sales Agreement. Westlake's obligations to purchase ethylene under the Ethylene Sales Agreement may be temporarily suspended to the extent OpCo is unable to perform its obligations caused by any of certain events outside the reasonable control of OpCo. Such events include, for example, acts of God or calamities which affect the operation of OpCo's facilities; certain labor difficulties (whether or not the demands of the employees are within the power of OpCo to concede); and governmental orders or laws. In addition, Westlake is not obligated to purchase ethylene with respect to any period during which OpCo's facilities are not operating due to scheduled or unscheduled maintenance or turnarounds (which occur approximately every five years) other than under certain circumstances relating to the occurrence of force majeure. We expect that each of OpCo's facilities will have a turnaround once every five years and will not operate for typically between 25 and 45 days during each turnaround by itself. However, the duration of a turnaround by itself may be longer than expected or may cost more than originally estimated. Furthermore, expansions may also coincide with turnarounds, which may complicate and delay the completion of such turnarounds. A suspension of Westlake's obligations under the Ethylene Sales Agreement, including during periods where OpCo's facilities are not operating due to scheduled or unscheduled maintenance or turnarounds, would reduce OpCo's revenues and cash flows, and could materially adversely affect our ability to make distributions to our unitholders.
Westlake may be unable to generate enough cash flow from operations to meet its minimum obligations under the Ethylene Sales Agreement if its business is adversely impacted by competition, operational problems, general adverse economic conditions or the inability to obtain feedstock. For example, sustained lower prices of crude oil, such as the prices experienced since the third quarter of 2014 and continuing through 2017 (as of December 31, 2017, approximately 44% lower than their 2014 peak levels) may lead to lower margins for Westlake in the United States. If Westlake were unable to meet its minimum payment obligations to OpCo as a result of any one or more of these factors, our ability to make distributions to our unitholders would be reduced or eliminated. The level of payments made by Westlake will depend upon its ability to pay its minimum obligations under the Ethylene Sales Agreement and its ability and election to increase volumes above the minimums specified in the Ethylene Sales Agreement, which in turn are dependent upon, among other things, the level of production at Westlake's other facilities. If Westlake is unable to generate sufficient cash flow from its operations to meet its obligations, or otherwise defaults on its obligations, under the Ethylene Sales Agreement, OpCo will not have sufficient available cash to distribute to us to enable us to pay the minimum quarterly distribution, which will fluctuate from quarter to quarter based on the following factors, some of which are beyond our control:
| |
• | severe financial hardship or bankruptcy of Westlake or one of our other customers, or the occurrence of other events affecting our ability to collect payments from Westlake or our other customers, including any of our customers' default; |
| |
• | volatility and cyclical downturns in the chemicals industry and other industries which materially and adversely impact Westlake and our other customers; |
| |
• | Westlake's inability to perform, or any other default on its obligations, under the Ethylene Sales Agreement; |
| |
• | the age of, and changes in the reliability, efficiency and capacity of the various equipment and operating facilities used in OpCo's operations, and in the operations of Westlake and our other customers, business partners and/or suppliers; |
| |
• | the cost of environmental remediation at OpCo's facilities not covered by Westlake or third parties; |
| |
• | changes in the expected operating levels of OpCo's assets; |
| |
• | OpCo's ability to meet minimum volume requirements, yield standards and ethylene quality requirements in the Ethylene Sales Agreement; |
| |
• | OpCo's ability to renew the Ethylene Sales Agreement or to enter into new, long-term agreements for the sale of ethylene under terms similar or more favorable; |
| |
• | changes in the marketplace that may affect supply and demand for ethane or ethylene, including decreased availability of ethane (which may result from greater restrictions on hydraulic fracturing, any reduction in hydraulic fracturing due |
to low crude oil prices or exports of natural gas liquids from the United States, for example), increased production of ethylene or export of ethane or ethylene from the United States;
| |
• | changes in overall levels of production, production capacity, pricing and/or margins for ethylene; |
| |
• | OpCo's ability to secure adequate supplies of ethane, other feedstocks and natural gas from Westlake or third parties; |
| |
• | the need to use higher priced or less attractive feedstock due to the unavailability of ethane; |
| |
• | the effects of pipeline, railroad, barge, truck and other transportation performance and costs, including any transportation disruptions; |
| |
• | the availability and cost of labor; |
| |
• | risks related to employees and workplace safety; |
| |
• | the effects of adverse events relating to the operation of OpCo's facilities and to the transportation and storage of hazardous materials (including equipment malfunction, explosions, fires, spills and the effects of severe weather conditions); |
| |
• | changes in product specifications for the ethylene that we produce; |
| |
• | changes in insurance markets and the level, types and costs of coverage available, and the financial ability of our insurers to meet their obligations; |
| |
• | changes in, or new, statutes, regulations or governmental policies by federal, state and local authorities with respect to protection of the environment; |
| |
• | changes in accounting rules and/or tax laws or their interpretations; |
| |
• | nonperformance or force majeure by, or disputes with or changes in contract terms with, Westlake, our other major customers, suppliers, dealers, distributors or other business partners; and |
| |
• | changes in, or new, statutes, regulations, governmental policies and taxes, or their interpretations. |
In addition, the actual amount of cash we will have available for distribution will depend on other factors, including:
| |
• | the amount of cash we or OpCo are able to generate from sales of ethylene, and associated co-products, to third parties, which will be impacted by changes in prices for ethane (or other feedstocks), natural gas, ethylene and co-products and sustained lower prices of crude oil, such as those experienced since the third quarter of 2014 and continuing through 2017, and could be less than the margin we earn from ethylene sales to Westlake; |
| |
• | the level of capital expenditures we or OpCo make; |
| |
• | the cost of acquisitions; |
| |
• | fluctuations in our or OpCo's working capital needs; |
| |
• | our or OpCo's ability to borrow funds (including under our or OpCo's revolving credit facilities) and access capital markets; |
| |
• | our or OpCo's debt service requirements and other liabilities; |
| |
• | restrictions contained in our or OpCo's existing or future debt agreements; and |
| |
• | the amount of cash reserves established by our general partner. |
We will require a significant amount of cash to service our debt and OpCo's debt, including borrowings under our and OpCo's credit facilities with Westlake. Our ability to make payments on and refinance this debt will depend on our ability to generate cash in the future, which is subject to the same factors described above in connection with our ability to pay quarterly distributions to unitholders. Cash that is used to service debt will be unavailable for distributions to our unitholders.
OpCo is subject to the credit risk of Westlake on a substantial majority of its revenues, and Westlake's leverage and creditworthiness could adversely affect our ability to make distributions to our unitholders.
Our ability to make distributions to unitholders is substantially dependent on Westlake's ability to meet its minimum contractual obligations under the Ethylene Sales Agreement. If Westlake defaults on its obligations, our ability to make distributions to our unitholders would be reduced or eliminated. Westlake has not pledged any assets to us as security for the performance of its obligations.
Westlake has not agreed with us to limit its ability to incur indebtedness, pledge or sell assets or make investments, and we have no control over the amount of indebtedness Westlake incurs, the assets it pledges or sells or the investments it makes.
OpCo is a restricted subsidiary under Westlake's credit facility and the indentures governing its senior notes. Restrictions in the indentures could limit OpCo's ability to make distributions to us.
All of our cash is currently generated from cash distributions from OpCo. Westlake's credit facility and the indentures governing its senior notes impose significant operating and financial restrictions on OpCo. These restrictions limit OpCo's ability to:
| |
• | make investments and other restricted payments; |
| |
• | incur additional indebtedness or issue preferred stock; |
| |
• | sell all or substantially all of its assets or consolidate or merge with or into other companies; and |
| |
• | engage in transactions with affiliates. |
In addition, the indentures governing Westlake's senior notes prevent OpCo from making distributions to us if any default or event of default (as defined in the indentures) exists.
These limitations are subject to a number of important qualifications and exceptions. However, the effectiveness of many of these restrictions in the indentures governing Westlake's senior notes is currently suspended under the indentures because the senior notes are currently rated investment grade by at least two nationally recognized credit rating agencies.
These covenants may adversely affect OpCo's ability to finance future business opportunities. A breach of any of these covenants could result in a default in respect of the related debt. If a default occurred, the relevant lenders could elect to declare the debt, together with accrued interest and other fees, to be immediately due and payable and proceed against any collateral securing that debt, including OpCo and its assets. In addition, any acceleration of debt under Westlake's credit facility will constitute a default under some of Westlake's other debt, including the indentures governing its senior notes
Substantially all of OpCo's sales are generated at three facilities located at two sites. Any adverse developments at any of these facilities or sites could have a material adverse effect on our results of operations and therefore our ability to distribute cash to unitholders.
OpCo's operations are subject to significant hazards and risks inherent in ethylene production operations. These hazards and risks include, but are not limited to, equipment malfunction, explosions, fires and the effects of severe weather conditions, any of which could result in production and transportation difficulties and disruptions, pollution, personal injury or wrongful death claims and other damage to our properties and the property of others. There is also risk of mechanical failure of OpCo's facilities both in the normal course of operations and following unforeseen events. Any adverse developments at any of OpCo's facilities could have a material adverse effect on our results of operations and therefore our ability to distribute cash to unitholders.
Because substantially all of OpCo's sales are generated at three facilities located at two sites, any such events at any facility or site could significantly disrupt OpCo's ethylene production and its ability to supply ethylene to its customers. Any sustained disruption in its ability to meet its supply obligations under the Ethylene Sales Agreement could have a material adverse effect on our results of operations and therefore our ability to distribute cash to unitholders.
The ethylene sales price charged under the Ethylene Sales Agreement is designed to permit OpCo to cover the substantial majority of its operating costs, but not our public partnership and other OpCo costs, which will reduce our net operating profit.
The purchase price under the Ethylene Sales Agreement is based on OpCo's actual ethane, other feedstock and natural gas costs and an annual estimate of other operating costs and maintenance capital expenditures and other turnaround expenditures. The price is designed to permit OpCo to recover the portion of its costs of feedstocks and other costs to operate the ethylene production facilities associated with the percentage of its production capacity purchased by Westlake and generate a fixed margin per pound of ethylene purchased by Westlake. The price is not designed to allow OpCo to recover any capital expenditures related to expansion (such as our plans to upgrade and expand the capacity of Petro 1 and our facility in Calvert City), or operational efficiency. The ethylene sales price also does not increase to cover our public partnership costs. Both of these costs reduce our net operating profit.
The fee structure of the Ethylene Sales Agreement may limit OpCo's ability to take advantage of favorable market developments in the future.
The Ethylene Sales Agreement sets a $0.10 per pound margin for a substantial majority of OpCo's ethylene production, limiting OpCo's ability to take advantage of potential decreased ethane and other feedstock prices, potential increased ethylene prices or other favorable market developments. Under these circumstances, OpCo may not be in a position to enable its partners, including us, to benefit from favorable market developments (including any potential ethylene price increase in the future) through increased distributions. In addition, under these circumstances, OpCo may be disadvantaged relative to those of its competitors that are in a better position to take advantage of favorable market developments.
If OpCo is unable to renew or extend the Ethylene Sales Agreement beyond the initial 12-year term or the other agreements with Westlake upon expiration of these agreements, our ability to make distributions in the future could be materially adversely affected and the value of our units could decline.
Westlake's obligations under the Ethylene Sales Agreement, the Feedstock Supply Agreement and the related services and secondment agreement will become terminable by either party commencing December 31, 2026. If OpCo were unable to reach agreement with Westlake on an extension or replacement of these agreements, then our ability to make distributions on our common units could be materially adversely affected and the value of our common units could decline.
OpCo has the right to use the real property underlying Lake Charles Olefins and Calvert City Olefins pursuant to two, 50-year site lease agreements with Westlake. If OpCo is not able to renew the site lease agreements or if the site lease agreements are terminated by Westlake, OpCo may have to relocate Lake Charles Olefins and Calvert City Olefins, abandon the assets or sell the assets to Westlake.
Westlake has (1) leased to OpCo the real property underlying Lake Charles Olefins and Calvert City Olefins and (2) granted OpCo rights to access and use certain other portions of Westlake's facilities that are necessary to operate OpCo's units at such facilities. The site lease agreements each have a term of 50 years and may be renewed if agreed to by the parties. If an event of default with respect to bankruptcy of OpCo occurs, if Westlake terminates the Ethylene Sales Agreement in accordance with its provisions either for cause or due to a force majeure event, or if OpCo ceases to operate Lake Charles Olefins or Calvert City Olefins for six consecutive months (other than due to force majeure or construction following a casualty loss), Westlake may terminate the applicable site lease following notice and expiration of a cure period to remedy the default. In addition, if OpCo fails to act in good faith to expeditiously restore Lake Charles Olefins or Calvert City Olefins following a casualty loss, Westlake has the ability to terminate the applicable site lease agreement, to restore Lake Charles Olefins or Calvert City Olefins, as the case may be, and to purchase such ethylene production facilities at fair market value. If OpCo is unable to renew the site lease agreements or if Westlake terminates one or both of the site lease agreements, OpCo may have to relocate Lake Charles Olefins and Calvert City Olefins, abandon the assets or sell the assets to Westlake, the result of which may have a material adverse effect on our business, results of operations and financial condition.
OpCo depends upon Westlake for numerous services and for its labor force.
Pursuant to a services and secondment agreement, Westlake is obligated to provide OpCo operating services, utility access services and other key site services. Westlake provides the services of certain of its employees, who act as OpCo's agents in operating and maintaining OpCo's ethylene production facilities. If this agreement is terminated or if Westlake or its affiliates fail to satisfactorily provide these services or employees, OpCo would be required to hire labor, provide these services internally or find a third-party provider of these services. Any services or labor OpCo chooses to provide internally may not be as cost effective as those that Westlake or its affiliates provide, particularly in light of OpCo's lack of experience as an independent organization. If OpCo is required to obtain these services or labor from a third party, it may be unable to do so in a timely, efficient and cost-effective manner, the services or labor it receives may be inferior to or more costly than those that Westlake is currently providing, or such services and labor may be unavailable. Moreover, given the integration of OpCo's ethylene production facilities and Westlake's Lake Charles and Calvert City facilities, it may not be practical for us or for a third party to provide site services or labor for OpCo's ethylene production facilities separately.
OpCo's ability to receive greater cash flows from increased production may be limited by the Ethylene Sales Agreement.
OpCo's ability to increase throughput volumes through its assets is constrained by the capacity limitations of those assets, which are currently operating at close to full capacity. OpCo's ability to increase its cash flow by selling ethylene to third parties may be limited by the Ethylene Sales Agreement. OpCo's ability to sell ethylene to third parties is limited to available excess capacity, since Westlake has the right to purchase the substantial majority of production from OpCo's facilities through its minimum purchase commitment and option to purchase additional ethylene under the Ethylene Sales Agreement. The Ethylene Sales Agreement provisions may prohibit OpCo from competing effectively for third party business for this excess
production given the limited volumes available for sale. For example, so long as Westlake is not in default under the Ethylene Sales Agreement, Westlake has the right to purchase 95% of OpCo's production in excess of planned capacity.
The amount of cash we have available for distribution to holders of our units depends primarily on our cash flow and not solely on profitability, which may prevent us from making cash distributions during periods when we record net income.
The amount of cash we have available for distribution depends primarily upon our cash flow, including cash flow from reserves and working capital or borrowings (including any under our credit facilities,) and not solely on profitability, which will be affected by non-cash items. As a result, we may pay cash distributions during periods when we record net losses for financial accounting purposes and may be unable to pay cash distributions during periods when we record net income. We may be unable to access our revolving credit facilities when we do not have sufficient cash flows to pay cash distributions.
If we are unable to make acquisitions from Westlake or third parties on economically acceptable terms, our future growth would be limited, and any acquisitions we make may reduce, rather than increase, our cash generated from operations on a per unit basis.
Our strategy to grow our business and increase distributions to unitholders is dependent on our ability to make acquisitions that result in an increase in our cash distributions per unit. If we are unable to make acquisitions of additional interests in OpCo from Westlake on acceptable terms or we are unable to obtain financing for these acquisitions, our future growth and ability to increase distributions will be limited. In addition, we may be unable to make acquisitions from third parties as an alternative avenue to growth. Furthermore, even if we do consummate acquisitions that we believe will be accretive, they may in fact result in a decrease in our cash distributions per unit. Any acquisition involves potential risks, some of which are beyond our control, including, among other things:
| |
• | mistaken assumptions about revenues and costs, including synergies; |
| |
• | the inability to successfully integrate the businesses we acquire; |
| |
• | the inability to hire, train or retain qualified personnel to manage and operate our business and newly acquired assets; |
| |
• | the assumption of unknown liabilities; |
| |
• | limitations on rights to indemnity from the seller; |
| |
• | mistaken assumptions about the overall costs of equity or debt; |
| |
• | the diversion of management's attention from other business concerns; |
| |
• | unforeseen difficulties in connection with operating in new product areas or new geographic areas; and |
| |
• | customer or key employee losses at the acquired businesses. |
If we consummate any future acquisitions, our capitalization and results of operations may change significantly, and unitholders will not have the opportunity to evaluate the economic, financial and other relevant information that we will consider in determining the application of our funds and other resources.
Many of our assets have been in service for many years and require significant expenditures to maintain them. As a result, our maintenance or repair costs may increase in the future. In addition, while we intend to establish cash reserves in order to cover turnaround expenditures, the amounts we reserve may not be sufficient to fully cover such expenditures.
Many of the assets we use to produce ethylene are generally long-lived assets. As a result, some of those assets have been in service for many decades. The age and condition of these assets could result in increased maintenance or repair expenditures. In addition, while we intend to establish cash reserves in order to cover our turnaround expenditures, the amounts we reserve may be insufficient to fully cover such expenditures. Any significant and unexpected increase in these expenditures could adversely affect our results of operations, financial position or cash flows, as well as our ability to pay cash distributions.
Regulations concerning the transportation of hazardous chemicals and the security of chemical manufacturing facilities could result in higher operating costs.
Chemical manufacturing facilities may be at greater risk of terrorist attacks than other potential targets in the U.S. As a result, the chemicals industry responded to the issues surrounding the terrorist attacks of September 11, 2001 by starting initiatives relating to the security of chemicals industry facilities and the transportation of hazardous chemicals in the U.S. Simultaneously, local, state and federal governments began a regulatory process that led to new regulations impacting the security of chemical plant locations and the transportation of hazardous chemicals. Our business or our customers' businesses could be adversely affected because of the cost of complying with these regulations.
Our production facilities process volatile and hazardous materials that subject us to operating risks that could adversely affect our operating results.
Our operations are subject to the usual hazards associated with commodity chemical and plastics manufacturing and the related use, storage, transportation and disposal of feedstocks, products and wastes, including:
| |
• | pipeline leaks and ruptures; |
| |
• | severe weather and natural disasters; |
| |
• | transportation interruptions; |
| |
• | discharges or releases of toxic or hazardous substances or gases; |
| |
• | other environmental risks; and |
All these hazards can cause personal injury and loss of life, catastrophic damage to or destruction of property and equipment and environmental damage, and may result in a suspension of operations and the imposition of civil or criminal penalties. We could become subject to environmental claims brought by governmental entities or third parties. A loss or shutdown of operations over an extended period at any one of our three major operating facilities would have a material adverse effect on us. We maintain property, business interruption and casualty insurance that we believe is in accordance with customary industry practices, but we cannot be fully insured against all potential hazards incident to our business, including losses resulting from war risks or terrorist acts. As a result of market conditions, premiums and deductibles for certain insurance policies can increase substantially and, in some instances, certain insurance may become unavailable or available only for reduced amounts of coverage. If we were to incur a significant liability for which we were not fully insured, it could have a material adverse effect on our financial position.
Our operations and assets are subject to extensive environmental, health and safety laws and regulations.
We use hazardous substances and generate hazardous wastes and emissions in our manufacturing operations. Our industry is highly regulated and monitored by various environmental regulatory authorities such as the Environmental Protection Agency (the "EPA"). As such, we are subject to extensive federal, state and local laws and regulations pertaining to pollution and protection of the environment, health and safety, which govern, among other things, emissions to the air, discharges onto land or waters, the maintenance of safe conditions in the workplace, the remediation of contaminated sites, and the generation, handling, storage, transportation, treatment and disposal of waste materials. Some of these laws and regulations are subject to varying and conflicting interpretations. Many of these laws and regulations provide for substantial fines and potential criminal sanctions for violations and require the installation of costly pollution control equipment or operational changes to limit pollution emissions or reduce the likelihood or impact of hazardous substance releases, whether permitted or not. For example, our petrochemical facilities may require improvements to comply with certain changes in process safety management requirements.
Our operations produce greenhouse gas ("GHG") emissions, which have been the subject of increased scrutiny and regulation. The EPA has adopted rules requiring the reporting of GHG emissions from specified large GHG emission sources on an annual basis including our facilities in Lake Charles and Calvert City. Various jurisdictions have considered or adopted laws and regulations on GHG emissions, with the general aim of reducing such emissions. The EPA currently requires certain industrial facilities to report their GHG emissions, and to obtain permits with stringent control requirements before constructing or modifying new facilities with significant criteria pollutant and GHG emissions. As our chemical processing results in GHG emissions, these and other GHG laws and regulations could affect our costs of doing business.
We also may face liability for alleged personal injury or property damage due to exposure to chemicals or other hazardous substances at our facilities or to chemicals that we otherwise manufacture, handle or own. Although these types of claims have
not historically had a material impact on our operations, a significant increase in the success of these types of claims could have a material adverse effect on our business, financial condition, operating results or cash flow.
Environmental laws may have a significant effect on the nature and scope of, and responsibility for, cleanup of contamination at our current and former operating facilities, the costs of transportation and storage of raw materials and finished products, the costs of reducing emissions and the costs of the storage and disposal of wastewater. The U.S. Comprehensive Environmental Response, Compensation, and Liability Act ("CERCLA") and similar state laws impose joint and several liability for the costs of remedial investigations and actions on the entities that are deemed responsible for a release of hazardous substances into the environment, including entities that have generated hazardous substances or arranged for their transportation or disposal, as well as the past and present owners and operators of disposal sites. All such potentially responsible parties (or any one of them, including us) may be required to bear all of such costs regardless of fault, legality of the original disposal or ownership of the disposal site. In addition, CERCLA and similar state laws could impose liability for damages to natural resources caused by contamination.
Although we seek to take preventive action, our operations are inherently subject to accidental spills, discharges or other releases of hazardous substances that may make us liable to governmental entities or private parties. This may involve contamination associated with our current and former facilities, facilities to which we sent wastes or by-products for treatment or disposal and other contamination. Accidental discharges may occur in the future, future action may be taken in connection with past discharges, governmental agencies may assess damages or penalties against us in connection with any past or future contamination, or third parties may assert claims against us for damages allegedly arising out of any past or future contamination. In addition, we may be liable for existing contamination related to certain of our facilities for which, in some cases, we believe third parties are liable in the event such third parties fail to perform their obligations.
Failure to adequately protect critical data and technology systems could materially affect our operations.
Information technology system failures, network disruptions and breaches of data security could disrupt our operations by causing delays or cancellation of customer orders, impede the manufacture or shipment of products or cause standard business processes to become ineffective, resulting in the unintentional disclosure of information or damage to our reputation. While Westlake, which manages our security protocol under the omnibus agreement, has taken steps to address these concerns by implementing network security and internal control measures, there can be no assurance that a system failure, network disruption or data security breach will not have a material adverse effect on our business, financial condition, operating results or cash flow.
A terrorist attack or armed conflict could harm our business.
Terrorist activities, anti-terrorist efforts and other armed conflicts involving the U.S. or other jurisdictions could adversely affect the U.S. and global economies and could prevent us from meeting financial and other obligations. We could experience loss of business, delays or defaults in payments from customers or disruptions of fuel supplies and markets if North American and global utilities are direct targets or indirect casualties of an act of terror or war. Terrorist activities and the threat of potential terrorist activities and any resulting economic downturn could adversely affect our results of operations, impair our ability to raise capital or otherwise adversely impact our ability to realize certain business strategies.
Risks Relating to Our Partnership Structure
Westlake owns and controls our general partner, which has sole responsibility for conducting our business and managing our operations. Our general partner and its affiliates, including Westlake, may have conflicts of interest with us and have limited duties, and they may favor their own interests to our detriment and that of our unitholders.
Westlake owns and controls our general partner and appoints all of the directors of our general partner. Although our general partner has a duty to manage us in a manner that it believes is not adverse to our interests, the executive officers and directors of our general partner have a fiduciary duty to manage our general partner in a manner beneficial to Westlake. Therefore, conflicts of interest may arise between Westlake or any of its affiliates, including our general partner, on the one hand, and us or any of our unitholders, on the other hand. In resolving these conflicts of interest, our general partner may favor its own interests and the interests of its affiliates over the interests of our common unitholders. These conflicts include the following situations, among others:
| |
• | our general partner is allowed to take into account the interests of parties other than us, such as Westlake, in exercising certain rights under our partnership agreement; |
| |
• | neither our partnership agreement nor any other agreement requires Westlake to pursue a business strategy that favors us; |
| |
• | our partnership agreement replaces the fiduciary duties that would otherwise be owed by our general partner with contractual standards governing its duties, limits our general partner's liabilities and restricts the remedies available to our unitholders for actions that, without such limitations, might constitute breaches of fiduciary duty; |
| |
• | except in limited circumstances, our general partner has the power and authority to conduct our business without unitholder approval; |
| |
• | our general partner determines the amount and timing of asset purchases and sales, borrowings, issuances of additional partnership securities and the level of reserves, each of which can affect the amount of cash that is distributed to our unitholders; |
| |
• | our general partner determines the amount and timing of any cash expenditure and whether an expenditure is classified as a maintenance capital expenditure, which reduces operating surplus, or an expansion capital expenditure, which does not reduce operating surplus. This determination can affect the amount of cash from operating surplus that is distributed to our unitholders which, in turn, may affect the ability of the subordinated units to convert; |
| |
• | our general partner may cause us to borrow funds in order to permit the payment of cash distributions, even if the purpose or effect of the borrowing is to make a distribution on the subordinated units, to make incentive distributions or to accelerate the expiration of the subordination period, or may cause us not to borrow funds to pay cash distributions when we do not otherwise have the funds pay such cash distributions; |
| |
• | our partnership agreement permits us to distribute up to $28.0 million as operating surplus, even if it is generated from asset sales, non-working capital borrowings or other sources that would otherwise constitute capital surplus. This cash may be used to fund distributions on our subordinated units or the incentive distribution rights; |
| |
• | our general partner determines which costs incurred by it and its affiliates are reimbursable by us; |
| |
• | our partnership agreement does not restrict our general partner from causing us to pay it or its affiliates for any services rendered to us or entering into additional contractual arrangements with its affiliates on our behalf; |
| |
• | our general partner intends to limit its liability regarding our contractual and other obligations; |
| |
• | our general partner may exercise its right to call and purchase common units if it and its affiliates own more than 80% of the common units; |
| |
• | our general partner controls the enforcement of obligations that it and its affiliates owe to us; |
| |
• | our general partner decides whether to retain separate counsel, accountants or others to perform services for us; and |
| |
• | our general partner may elect to cause us to issue common units to it in connection with a resetting of the target distribution levels related to Westlake's incentive distribution rights without the approval of the conflicts committee of the board of directors or the unitholders. This election may result in lower distributions to the common unitholders in certain situations. |
In addition, we may compete directly with Westlake and entities in which it has an interest for acquisition opportunities and potentially will compete with these entities for new business or extensions of the existing services provided by us. Please read "Westlake and other affiliates of our general partner may compete with us."
The board of directors may modify or revoke our cash distribution policy at any time at its discretion. Our partnership agreement does not require us to pay any distributions at all.
The board of directors adopted a cash distribution policy pursuant to which we intend to distribute quarterly at least $0.2750 per unit on all of our units to the extent we have sufficient cash after the establishment of cash reserves and the payment of our expenses, including payments to our general partner and its affiliates. However, the board may change such policy at any time at its discretion and could elect not to pay distributions for one or more quarters.
In addition, our partnership agreement does not require us to pay any distributions at all. Accordingly, investors are cautioned not to place undue reliance on the permanence of such a policy in making an investment decision. Any modification or revocation of our cash distribution policy could substantially reduce or eliminate the amount we distribute to our unitholders. The amount of distributions we make, if any, and the decision to make any distribution at all will be determined by the board of directors, whose interests may differ from those of our common unitholders. Our general partner has limited duties to our unitholders, which may permit it to favor its own interests or the interests of Westlake to the detriment of our common unitholders.
Our general partner intends to limit its liability regarding our obligations.
Our general partner intends to limit its liability under contractual arrangements between us and third parties so that the counterparties to such arrangements have recourse only against our assets, and not against our general partner or its assets. Our general partner may therefore cause us to incur indebtedness or other obligations that are nonrecourse to our general partner. Our partnership agreement provides that any action taken by our general partner to limit its liability is not a breach of our general partner's duties, even if we could have obtained more favorable terms without the limitation on liability.
We expect to distribute a significant portion of our available cash to our partners, which could limit our ability to grow and make acquisitions.
We plan to distribute most of our available cash, which may cause our growth to proceed at a slower pace than that of businesses that reinvest their cash to expand ongoing operations. To the extent we issue additional units in connection with any acquisitions or expansion capital expenditures, the payment of distributions on those additional units may increase the risk that we will be unable to maintain or increase our per unit distribution level. There are no limitations in our partnership agreement on our ability to issue additional units, including units ranking senior to the common units. The incurrence of additional commercial borrowings or other debt to finance our growth strategy would result in increased interest expense, which, in turn, may impact the cash that we have available to distribute to our unitholders.
Our partnership agreement replaces our general partner's fiduciary duties to holders of our units.
Our partnership agreement contains provisions that eliminate and replace the fiduciary standards to which our general partner would otherwise be held by state fiduciary duty law. For example, our partnership agreement permits our general partner to make a number of decisions in its individual capacity, as opposed to in its capacity as our general partner, or otherwise free of fiduciary duties to us and our unitholders. This entitles our general partner to consider only the interests and factors that it desires and relieves it of any duty or obligation to give any consideration to any interest of, or factors affecting, us, our affiliates or our limited partners. Examples of decisions that our general partner may make in its individual capacity include:
| |
• | how to allocate business opportunities among us and its affiliates; |
| |
• | whether to exercise its call right; |
| |
• | how to exercise its voting rights with respect to the units it owns; |
| |
• | whether to exercise its registration rights; |
| |
• | whether to elect to reset target distribution levels; and |
| |
• | whether or not to consent to any merger or consolidation of the partnership or amendment to the partnership agreement. |
By purchasing a common unit, a unitholder is treated as having consented to the provisions in the partnership agreement, including the provisions discussed above.
Our partnership agreement restricts the remedies available to holders of our units for actions taken by our general partner that might otherwise constitute breaches of fiduciary duty.
Our partnership agreement contains provisions that restrict the remedies available to unitholders for actions taken by our general partner that might otherwise constitute breaches of fiduciary duty under state fiduciary duty law. For example, our partnership agreement provides that:
| |
• | whenever our general partner makes a determination or takes, or declines to take, any other action in its capacity as our general partner, our general partner is generally required to make such determination, or take or decline to take such other action, in good faith, and will not be subject to any higher standard imposed by our partnership agreement, Delaware law, or any other law, rule or regulation, or at equity; |
| |
• | our general partner and its officers and directors will not be liable for monetary damages or otherwise to us or our limited partners resulting from any act or omission unless there has been a final and non-appealable judgment entered by a court of competent jurisdiction determining that such losses or liabilities were the result of conduct in which our general partner or its officers or directors engaged in bad faith, meaning that they believed that the decision was adverse to the interest of the partnership or, with respect to any criminal conduct, with knowledge that such conduct was unlawful; and |
| |
• | our general partner will not be in breach of its obligations under the partnership agreement or its duties to us or our limited partners if a transaction with an affiliate or the resolution of a conflict of interest is: |
| |
(1) | approved by the conflicts committee of the board of directors, although our general partner is not obligated to seek such approval; or |
| |
(2) | approved by the vote of a majority of the outstanding common units, excluding any common units owned by our general partner and its affiliates. |
In connection with a situation involving a transaction with an affiliate or a conflict of interest, other than one where our general partner is permitted to act in its sole discretion, any determination by our general partner must be made in good faith. If an affiliate transaction or the resolution of a conflict of interest is not approved by our common unitholders or the conflicts committee, then it will be presumed that, in making its decision, taking any action or failing to act, the board of directors acted in good faith, and in any proceeding brought by or on behalf of any limited partner or the partnership, the person bringing or prosecuting such proceeding will have the burden of overcoming such presumption.
Our partnership agreement provides that the conflicts committee of the board of directors may be comprised of one or more independent directors. If the board of directors establishes a conflicts committee with only one independent director, your interests may not be as well served as if the conflicts committee was comprised of at least two independent directors. A single-member conflicts committee would not have the benefit of discussion with, and input from, other independent directors.
Westlake and other affiliates of our general partner may compete with us.
Affiliates of our general partner, including Westlake, are not prohibited from engaging in other businesses or activities, including those that might be in direct competition with us. In addition, Westlake may compete with us for investment opportunities and may own an interest in entities that compete with us.
Pursuant to the terms of our partnership agreement, the doctrine of corporate opportunity, or any analogous doctrine, does not apply to our general partner or any of its affiliates, including its executive officers and directors and Westlake. Any such person or entity that becomes aware of a potential transaction, agreement, arrangement or other matter that may be an opportunity for us will not have any duty to communicate or offer such opportunity to us. Any such person or entity will not be liable to us or to any limited partner for breach of any fiduciary duty or other duty by reason of the fact that such person or entity pursues or acquires such opportunity for itself, directs such opportunity to another person or entity or does not communicate such opportunity or information to us. This may create actual and potential conflicts of interest between us and affiliates of our general partner and result in less than favorable treatment of us and our unitholders.
The holder or holders of our incentive distribution rights may elect to cause us to issue common units to it in connection with a resetting of the target distribution levels related to the incentive distribution rights, without the approval of the conflicts committee of our board of directors or the holders of our common units. This could result in lower distributions to holders of our common units.
The holder or holders of a majority of our incentive distribution rights (currently Westlake) have the right, at any time when there are no subordinated units outstanding and we have made cash distributions in excess of the then-applicable third target distribution for each of the prior four consecutive fiscal quarters, to reset the initial target distribution levels at higher levels based on our cash distribution levels at the time of the exercise of the reset election. Following a reset election by such holder or holders, the minimum quarterly distribution will be calculated equal to an amount equal to the prior cash distribution per common unit for the fiscal quarter immediately preceding the reset election (such amount is referred to as the "reset minimum quarterly distribution") and the target distribution levels will be reset to correspondingly higher levels based on percentage increases above the reset minimum quarterly distribution. If such holder or holders elects to reset the target distribution levels, they will be entitled to receive common units as consideration for such election. The number of common units to be issued to such holder or holders will equal the number of common units that would have entitled the holder to an aggregate quarterly cash distribution for the quarter prior to the reset election equal to the distribution on the incentive distribution rights for the quarter prior to the reset election.
Westlake, as the current holder of our incentive distribution rights, could exercise this reset right in order to facilitate acquisitions or internal growth projects that would not be sufficiently accretive to cash distributions per unit without such conversion. However, Westlake may transfer the incentive distribution rights at any time. It is possible that Westlake or a transferee could exercise this reset election at a time when we are experiencing declines in our aggregate cash distributions or at a time when the holders of the incentive distribution rights expect that we will experience declines in our aggregate cash distributions in the foreseeable future. In such situations, a holder of the incentive distribution rights may be experiencing, or may expect to experience, declines in the cash distributions it receives related to the incentive distribution rights and may therefore desire to be issued our common units rather than retain the right to receive incentive distributions based on the initial target distribution levels. As a result, a reset election may cause our common unitholders to experience reduction in the amount
of cash distributions that they would have otherwise received had we not issued new common units to the holders of the incentive distribution rights in connection with resetting the target distribution levels.
Holders of our common units have limited voting rights and are not entitled to elect our general partner or its directors, which could reduce the price at which our common units trade.
Compared to the holders of common stock in a corporation, unitholders have limited voting rights and, therefore, limited ability to influence management's decisions regarding our business. Unitholders will have no right on an annual or ongoing basis to elect our general partner or its board of directors. The board of directors, including the independent directors, is chosen entirely by Westlake, as a result of it owning our general partner, and not by our unitholders. Unlike publicly traded corporations, we will not conduct annual meetings of our unitholders to elect directors or conduct other matters routinely conducted at annual meetings of stockholders of corporations. As a result of these limitations, the price at which the common units trade could be diminished because of the absence or reduction of a takeover premium in the trading price.
Even if holders of our common units are dissatisfied, they cannot currently remove our general partner without its consent.
If our unitholders are dissatisfied with the performance of our general partner, they currently cannot remove our general partner. Unitholders currently are unable to remove our general partner without its consent because our general partner and its affiliates own sufficient units to be able to prevent its removal. The vote, including Westlake, of the holders of at least 66 2/3% of all outstanding common and subordinated units voting together as a single class is required to remove our general partner. As of February 22, 2018, Westlake owned an aggregate of 43.8% of our common units. This condition provides Westlake the ability to prevent the removal of our general partner.
Control of our general partner may be transferred to a third party without unitholder consent.
Our general partner may transfer its general partner interest to a third party without the consent of our unitholders. Furthermore, our partnership agreement permits Westlake to transfer ownership of our general partner to a third party, also without the consent of our unitholders. The new owner of our general partner would then be in a position to replace the board of directors and executive officers of our general partner with its own designees and thereby exert significant control over the decisions taken by the board of directors and executive officers of our general partner. This effectively permits a "change of control" without the vote or consent of the unitholders.
The incentive distribution rights may be transferred to a third party without unitholder consent.
Westlake may transfer the incentive distribution rights to a third party at any time without the consent of our unitholders. If Westlake transfers the incentive distribution rights to a third party, it would not have the same incentive to grow our partnership and increase quarterly distributions to unitholders over time. For example, a transfer of incentive distribution rights by Westlake could reduce the likelihood of it accepting offers made by us relating to assets owned by Westlake, as it would have less of an economic incentive to grow our business, which in turn would impact our ability to grow our asset base.
Our general partner has a call right that may require unitholders to sell their common units at an undesirable time or price.
If at any time our general partner and its affiliates own more than 80% of the common units, our general partner will have the right, which it may assign to any of its affiliates or to us, but not the obligation, to acquire all, but not less than all, of the common units held by unaffiliated persons at a price equal to the greater of (1) the average of the daily closing price of the common units over the 20 trading days preceding the date three days before notice of exercise of the call right is first mailed and (2) the highest per-unit price paid by our general partner or any of its affiliates for common units during the 90-day period preceding the date such notice is first mailed. As a result, unitholders may be required to sell their common units at an undesirable time or price and may not receive any return or a negative return on their investment. Unitholders may also incur a tax liability upon a sale of their units. Our general partner is not obligated to obtain a fairness opinion regarding the value of the common units to be repurchased by it upon exercise of the limited call right. There is no restriction in our partnership agreement that prevents our general partner from causing us to issue additional common units and then exercising its call right. If our general partner exercised its limited call right, the effect would be to take us private and, if the units were subsequently deregistered, we would no longer be subject to the reporting requirements of the Securities Exchange Act of 1934, as amended, or the Exchange Act.
We may issue additional units without unitholder approval, which would dilute existing unitholder ownership interests.
Our partnership agreement does not limit the number of additional limited partner interests we may issue at any time without the approval of our unitholders. The issuance of additional common units or other equity interests of equal or senior rank will have the following effects:
| |
• | our existing unitholders' proportionate ownership interest in us will decrease; |
| |
• | the amount of earnings per each unit may decrease; |
| |
• | the ratio of taxable income to distributions may increase; |
| |
• | the relative voting strength of each previously outstanding unit may be diminished; and |
| |
• | the market price of the common units may decline. |
The market price of our common units could be adversely affected by sales of substantial amounts of our common units in the public or private markets, including sales by Westlake or other large holders.
All of the subordinated units will convert into common units on a one-for-one basis at the end of the subordination period. Additionally, Westlake has registration rights with respect to the common units it holds. Sales by Westlake or other large holders of a substantial number of our common units in the public markets, or the perception that such sales might occur, could have a material adverse effect on the price of our common units or could impair our ability to obtain capital through an offering of equity securities.
Our partnership agreement restricts the voting rights of unitholders owning 20% or more of our common units.
Our partnership agreement restricts unitholders' voting rights by providing that any units held by a person or group that owns 20% or more of any class of units then outstanding, other than our general partner and its affiliates, their transferees and persons who acquired such units with the prior approval of the board of directors, cannot vote on any matter.
Cost reimbursements due to our general partner and Westlake for services provided to us or on our behalf will reduce our earnings and therefore our cash available for distribution to our unitholders. The amount and timing of such reimbursements will be determined by our general partner.
We are obligated under our partnership agreement to reimburse our general partner and its affiliates for all expenses they incur and payments they make on our behalf, including expenses we and OpCo will incur under the services and secondment agreement and the omnibus agreement. Our partnership agreement does not set a limit on the amount of expenses for which our general partner and its affiliates may be reimbursed. These expenses include all expenses incurred under the services and secondment agreement and the omnibus agreement, including salary, bonus, incentive compensation and other amounts paid to persons who perform services for us or on our behalf and expenses allocated to our general partner by its affiliates. Our partnership agreement provides that our general partner will determine the expenses that are allocable to us. The reimbursement of expenses and payment of fees, if any, to our general partner and its affiliates will reduce the amount of our earnings and, thereby, our ability to distribute cash to our unitholders.
Unitholders may have liability to repay distributions.
Under certain circumstances, unitholders may have to repay amounts wrongfully returned or distributed to them. Under Section 17-607 of the Delaware Revised Uniform Limited Partnership Act, or the Delaware Act, we may not make a distribution to our unitholders if the distribution would cause our liabilities to exceed the fair value of our assets. Delaware law provides that for a period of three years from the date of the impermissible distribution, limited partners who received the distribution and who knew at the time of the distribution that it violated Delaware law will be liable to the limited partnership for the distribution amount. Liabilities to partners on account of their partnership interests and liabilities that are non-recourse to the partnership are not counted for purposes of determining whether a distribution is permitted.
If we fail to maintain an effective system of internal controls, we may not be able to accurately report our financial results or prevent fraud. As a result, current and potential unitholders could lose confidence in our financial reporting, which would harm our business and the trading price of our units.
Effective internal controls are necessary for us to provide reliable financial reports, prevent fraud and operate successfully as a public company. If we cannot provide reliable financial reports or prevent fraud, our reputation and operating results would be harmed. We cannot be certain that our efforts to maintain our internal controls will be successful, that we will be able to maintain adequate controls over our financial processes and reporting in the future or that we will be able to comply with our obligations under Section 404 of Sarbanes-Oxley. Any failure to maintain effective internal controls, or difficulties encountered
in implementing or improving our internal controls, could harm our operating results or cause us to fail to meet our reporting obligations. Ineffective internal controls could also cause investors to lose confidence in our reported financial information, which would likely have a negative effect on the trading price of our units.
Tax Risks to Common Unitholders
Our tax treatment depends on our status as a partnership for federal income tax purposes, and not being subject to a material amount of entity-level taxation. If the Internal Revenue Service ("IRS"), were to treat us as a corporation for federal income tax purposes, or we become subject to entity-level taxation for state tax purposes, our cash available for distribution to our unitholders would be substantially reduced.
The anticipated after-tax economic benefit of an investment in our common units depends largely on our being treated as a partnership for federal income tax purposes.
Despite the fact that we are organized as a limited partnership under Delaware law, we would be treated as a corporation for U.S. federal income tax purposes unless we satisfy a "qualifying income" requirement (the "Qualifying Income Exception") under Section 7704 of the Internal Revenue Code of 1986, as amended (the "Code"). Failure to meet the Qualifying Income Exception would cause us to be treated as a corporation for U.S. federal income tax purposes. Based upon our current operations, we believe we satisfy the qualifying income requirement.
Prior to our initial public offering, we requested and obtained a favorable private letter ruling from the IRS to the effect that, based on facts presented in the private letter ruling request, our income from the production, transportation, storage and marketing of ethylene and its co-products constitutes "qualifying income" within the meaning of Section 7704 of the Code. However, no ruling has been or will be requested regarding our treatment as a partnership for U.S. federal income tax purposes. Failure to meet the qualifying income requirement or a change in current law could cause us to be treated as a corporation for U.S. federal income tax purposes or otherwise subject us to taxation as an entity.
If we were treated as a corporation for federal income tax purposes, we would pay U.S. federal income tax on our taxable income at the corporate tax rate. Distributions to our unitholders would generally be taxed again as corporate distributions, and no income, gains, losses or deductions would flow through to our unitholders. Because a tax would be imposed upon us as a corporation, our cash available for distribution to our unitholders would be substantially reduced. Therefore, treatment of us as a corporation would result in a material reduction in the anticipated cash flow and after-tax return to our unitholders, likely causing a substantial reduction in the value of our common units.
Our partnership agreement provides that if a law is enacted or existing law is modified or interpreted in a manner that subjects us to taxation as a corporation or otherwise subjects us to entity-level taxation for U.S. federal, state, local or foreign income tax purposes, the minimum quarterly distribution amount and the target distribution amounts may be adjusted to reflect the impact of that law or interpretation on us. At the state level, several states have been evaluating ways to subject partnerships to entity-level taxation through the imposition of state income, franchise or other forms of taxation. Specifically, we currently own assets and conduct business in Louisiana, Kentucky and Texas. Texas and Kentucky impose entity-level franchise or gross receipt taxes on partnerships. In the future, we may expand our operations. Imposition of similar entity-level taxes on us in Louisiana or other jurisdictions that we may expand to could substantially reduce our cash available for distribution to you.
The tax treatment of publicly traded partnerships or an investment in our units could be subject to potential legislative, judicial or administrative changes or differing interpretations, possibly applied on a retroactive basis.
The present U.S. federal income tax treatment of publicly traded partnerships, including us, or an investment in our common units may be modified by administrative, legislative or judicial changes or differing interpretations at any time. From time to time, members of Congress propose and consider substantive changes to the existing U.S. federal income tax laws that affect publicly traded partnerships. Although there is no current legislative proposal, a prior legislative proposal would have eliminated the qualifying income exception to the treatment of all publicly-traded partnerships as corporations upon which we rely for our treatment as a partnership for U.S. federal income tax purposes.
In addition, on January 24, 2017, final regulations regarding which activities give rise to qualifying income within the meaning of Section 7704 of the Code (the "Final Regulations") were published in the Federal Register. The Final Regulations, consistent with our private letter ruling, treat our income from the production, transportation, storage and marketing of ethylene and its co-products constitutes as "qualifying income". However, there can be no assurance that there would not be further changes to the Treasury Department's interpretation of the qualifying income rules in a manner that could impact our ability to qualify as a partnership in the future.
Any modification to the U.S. federal income tax laws may be applied retroactively and could make it more difficult or impossible for us to meet the exception for certain publicly traded partnerships to be treated as partnerships for U.S. federal
income tax purposes. We are unable to predict whether any of these changes or other proposals will ultimately be adopted or enacted. Any similar or future legislative or administrative changes could negatively impact the value of an investment in our common units.
If the IRS were to contest the federal income tax positions we take, it may adversely impact the market for our common units, and the costs of any such contest would reduce our cash available for distribution to our unitholders.
The IRS may adopt positions that differ from the positions we take. It may be necessary to resort to administrative or court proceedings to sustain some or all of the positions we take. A court may not agree with some or all of the positions we take. Any contest with the IRS may materially and adversely impact the market for our common units and the price at which they trade. Moreover, the costs of any contest between us and the IRS will result in a reduction in our cash available for distribution to our unitholders and thus will be borne indirectly by our unitholders.
If the IRS makes audit adjustments to our income tax returns for tax years beginning after December 31, 2017, it (and some states) may assess and collect any taxes (including any applicable penalties and interest) resulting from such audit adjustments directly from us, in which case our cash available for distribution to our unitholders might be substantially reduced and our current and former unitholders may be required to indemnify us for any taxes (including any applicable penalties and interest) resulting from such audit adjustments that were paid on such unitholders behalf.
Pursuant to the Bipartisan Budget Act of 2015, for tax years beginning after December 31, 2017, if the IRS makes audit adjustments to our income tax returns, it (and some states) may assess and collect any taxes (including any applicable penalties and interest) resulting from such audit adjustments directly from us. To the extent possible under the new rules, our general partner may elect to either pay the taxes (including any applicable penalties and interest) directly to the IRS or, if we are eligible, issue a revised Schedule K-1 to each unitholder and former unitholder with respect to an audited and adjusted return. Although our general partner may elect to have our unitholders and former unitholders take such audit adjustment into account and pay any resulting taxes (including applicable penalties or interest) in accordance with their interests in us during the tax year under audit, there can be no assurance that such election will be practical, permissible or effective in all circumstances. As a result, our current unitholders may bear some or all of the tax liability resulting from such audit adjustment, even if such unitholders did not own units in us during the tax year under audit. If, as a result of any such audit adjustment, we are required to make payments of taxes, penalties and interest, our cash available for distribution to our unitholders might be substantially reduced and our current and former unitholders may be required to indemnify us for any taxes (including any applicable penalties and interest) resulting from such audit adjustments that were paid on such unitholders behalf. These rules are not applicable for tax years beginning on or prior to December 31, 2017.
Even if unitholders do not receive any cash distributions from us, unitholders will be required to pay taxes on their share of our taxable income, including their share of income from the cancellation of debt.
Unitholders are required to pay federal income taxes and, in some cases, state and local income taxes, on unitholders’ share of our taxable income, whether or not they receive cash distributions from us. Unitholders may not receive cash distributions from us equal to their share of our taxable income or even equal to the actual tax due from them with respect to that income.
Tax gain or loss on the disposition of our common units could be more or less than expected.
If a unitholder sells common units, the unitholder will recognize a gain or loss equal to the difference between the amount realized and that unitholder’s tax basis in those common units. Because distributions in excess of a unitholder’s allocable share of our net taxable income decrease such unitholder’s tax basis in its common units, the amount, if any, of such prior excess distributions with respect to the units a unitholder sells will, in effect, become taxable income to a unitholder if it sells such units at a price greater than its tax basis in those units, even if the price such unitholder receives is less than its original cost. In addition, because the amount realized includes a unitholder’s share of our nonrecourse liabilities, if a unitholder sells its units, a unitholder may incur a tax liability in excess of the amount of cash received from the sale.
A substantial portion of the amount realized from a unitholder’s sale of our units, whether or not representing gain, may be taxed as ordinary income to such unitholder due to potential recapture items, including depreciation recapture. Thus, a unitholder may recognize both ordinary income and capital loss from the sale of units if the amount realized on a sale of such units is less than such unitholder’s adjusted basis in the units. Net capital loss may only offset capital gains and, in the case of individuals, up to $3,000 of ordinary income per year. In the taxable period in which a unitholder sells its units, such unitholder may recognize ordinary income from our allocations of income and gain to such unitholder prior to the sale and from recapture items that generally cannot be offset by any capital loss recognized upon the sale of units.
Unitholders may be subject to limitation on their ability to deduct interest expense incurred by us.
In general, we are entitled to a deduction for interest paid or accrued on indebtedness properly allocable to our trade or business during our taxable year. However, under the Tax Cuts and Jobs Act enacted on December 22, 2017, for taxable years beginning after December 31, 2017, our deduction for “business interest” is limited to the sum of our business interest income and 30% of our “adjusted taxable income.” For the purposes of this limitation, our adjusted taxable income is computed without regard to any business interest expense or business interest income, and in the case of taxable years beginning before January 1, 2022, any deduction allowable for depreciation, amortization, or depletion.
Tax-exempt entities face unique tax issues from owning our common units that may result in adverse tax consequences to them.
Investment in our common units by tax-exempt entities, such as employee benefit plans and individual retirement accounts (known as IRAs) raises issues unique to them. For example, virtually all of our income allocated to organizations that are exempt from U.S. federal income tax, including IRAs and other retirement plans, will be unrelated business taxable income and will be taxable to them. Further, with respect to taxable years beginning after December 31, 2017, a tax-exempt entity with more than one unrelated trade or business (including by attribution from investment in a partnership such as ours that is engaged in one or more unrelated trade or business) is required to compute the unrelated business taxable income of such tax-exempt entity separately with respect to each such trade or business (including for purposes of determining any net operating loss deduction). As a result, for years beginning after December 31, 2017, it may not be possible for tax-exempt entities to utilize losses from an investment in our partnership to offset unrelated business taxable income from another unrelated trade or business and vice versa. Tax-exempt entities should consult a tax advisor before investing in our common units.
Non-U.S. Unitholders will be subject to U.S. taxes and withholding with respect to their income and gain from owning our units.
Non-U.S. unitholders are generally taxed and subject to income tax filing requirements by the United States on income effectively connected with a U.S. trade or business (“effectively connected income”). Income allocated to our unitholders and any gain from the sale of our units will generally be considered to be “effectively connected” with a U.S. trade or business. As a result, distributions to a Non-U.S. unitholder will be subject to withholding at the highest applicable effective tax rate and a Non-U.S. unitholder who sells or otherwise disposes of a unit will also be subject to U.S. federal income tax on the gain realized from the sale or disposition of that unit.
The Tax Cuts and Jobs Act imposes a withholding obligation of 10% of the amount realized upon a Non-U.S. unitholder’s sale or exchange of an interest in a partnership that is engaged in a U.S. trade or business. However, due to challenges of administering a withholding obligation applicable to open market trading and other complications, the IRS has temporarily suspended the application of this withholding rule to open market transfers of interests in publicly traded partnerships pending promulgation of regulations or other guidance that resolves the challenges. It is not clear if or when such regulations or other guidance will be issued. Non-U.S. unitholders should consult a tax advisor before investing in our common units.
We treat each purchaser of our common units as having the same tax benefits without regard to the common units actually purchased. The IRS may challenge this treatment, which could adversely affect the value of our common units.
Because we cannot match transferors and transferees of common units, we have adopted certain methods for allocating depreciation and amortization deductions that may not conform to all aspects of existing Treasury Regulations. A successful IRS challenge to the use of these methods could adversely affect the amount of tax benefits available to our unitholders. It also could affect the timing of these tax benefits or the amount of gain from any sale of common units and could have a negative impact on the value of our common units or result in audit adjustments to a unitholder’s tax returns.
We generally prorate our items of income, gain, loss and deduction between transferors and transferees of our units each month based upon the ownership of our units on the first day of each month, instead of on the basis of the date a particular unit is transferred. The IRS may challenge this treatment, which could change the allocation of items of income, gain, loss and deduction among our unitholders.
We generally prorate our items of income, gain, loss and deduction between transferors and transferees of our units each month based upon the ownership of our units on the first day of each month (the “Allocation Date”), instead of on the basis of the date a particular unit is transferred. Similarly, we generally allocate certain deductions for depreciation of capital additions, gain or loss realized on a sale or other disposition of our assets and, in the discretion of the general partner, any other extraordinary item of income, gain, loss or deduction based upon ownership on the Allocation Date. Treasury Regulations allow a similar monthly simplifying convention, but such regulations do not specifically authorize all aspects of our proration
method. If the IRS were to challenge our proration method, we may be required to change the allocation of items of income, gain, loss and deduction among our unitholders.
A unitholder whose units are the subject of a securities loan (e.g., a loan to a “short seller” to cover a short sale of units) may be considered to have disposed of those units. If so, such unitholder would no longer be treated for tax purposes as a partner with respect to those units during the period of the loan and may recognize gain or loss from the disposition.
Because there are no specific rules governing the U.S. federal income tax consequence of loaning a partnership interest, a unitholder whose units are the subject of a securities loan may be considered to have disposed of the loaned units. In that case, the unitholder may no longer be treated for tax purposes as a partner with respect to those units during the period of the loan to the short seller and the unitholder may recognize gain or loss from such disposition. Moreover, during the period of the loan, any of our income, gain, loss or deduction with respect to those units may not be reportable by the unitholder and any cash distributions received by the unitholder as to those units could be fully taxable as ordinary income. Unitholders desiring to assure their status as partners and avoid the risk of gain recognition from a securities loan are urged to consult a tax advisor to determine whether it is advisable to modify any applicable brokerage account agreements to prohibit their brokers from borrowing their units.
We have adopted certain valuation methodologies in determining a unitholder’s allocations of income, gain, loss and deduction. The IRS may challenge these methodologies or the resulting allocations, which could adversely affect the value of our common units.
In determining the items of income, gain, loss and deduction allocable to our unitholders, we must routinely determine the fair market value of our assets. Although we may, from time to time, consult with professional appraisers regarding valuation matters, we make many fair market value estimates using a methodology based on the market value of our common units as a means to measure the fair market value of our assets. The IRS may challenge these valuation methods and the resulting allocations of income, gain, loss and deduction.
A successful IRS challenge to these methods or allocations could adversely affect the timing or amount of taxable income or loss being allocated to our unitholders. It also could affect the amount of gain recognized from the sale of our common units, have a negative impact on the value of our common units or result in audit adjustments to our unitholders’ tax returns without the benefit of additional deductions.
Our unitholders will likely be subject to state and local taxes and income tax return filing requirements in jurisdictions where they do not live as a result of investing in our common units.
In addition to U.S. federal income taxes, our unitholders may be subject to other taxes, including foreign, state and local taxes, unincorporated business taxes and estate, inheritance or intangible taxes that are imposed by the various jurisdictions in which we conduct business or own property now or in the future, even if they do not live in any of those jurisdictions. Our unitholders will likely be required to file foreign, state and local income tax returns and pay state and local income taxes in some or all of these various jurisdictions. Further, our unitholders may be subject to penalties for failure to comply with those requirements.
We currently own assets and conduct business in Kentucky, Louisiana and Texas. Kentucky and Louisiana currently impose a personal income tax on individuals, Kentucky and Texas impose an entity-level franchise or gross receipts tax on a variety of legal entities, and Kentucky and Louisiana impose a corporate income tax on corporations and other entities treated as corporations for federal income tax purposes. As we make acquisitions or expand our business, we may own assets or conduct business in additional states that impose similar taxes. It is your responsibility to file all U.S. federal, foreign, state and local tax returns.
Item 1B. Unresolved Staff Comments
None.
Item 2. Properties
Information regarding our properties is contained in "Item 1. Business—OpCo's Assets" and "Item 7. Management's Discussion and Analysis of Financial Condition and Results of Operations."
Item 3. Legal Proceedings
In the ordinary conduct of our business, we and Westlake and Westlake's subsidiaries, including OpCo, are subject to periodic lawsuits, investigations and claims, including environmental claims and employee related matters. See the discussion
of our environmental matters contained in Item 1. "Business—Environmental" and Note 15" —Commitments and Contingencies", to the consolidated financial statements within this report. Although we cannot predict with certainty the ultimate resolution of lawsuits, investigations and claims asserted against us, we do not believe that any currently pending legal proceeding or proceedings to which we or Westlake or any of our or Westlake's subsidiaries, including OpCo, are a party will have a material adverse effect on our business, results of operations, cash flows or financial condition. In addition, under the Omnibus Agreement, Westlake agreed to indemnify OpCo for certain environmental liabilities arising out of or occurring before the closing date of the IPO.
Item 4. Mine Safety Disclosure
Not Applicable.
PART II
Item 5. Market for Registrant's Common Equity, Related Stockholder Matters and Issuer Purchases of Equity Securities
Our Partnership Interests
Our common units are listed and traded on the New York Stock Exchange ("NYSE") under the symbol "WLKP." The following table sets forth for the indicated periods the high and low sales prices per unit for our common units on the NYSE:
|
| | | | | | | | |
| | High | | Low |
Year Ended December 31, 2017 |
|
|
|
|
4th Quarter | | $ | 24.95 |
| | $ | 21.30 |
|
3rd Quarter | | 25.40 |
| | 22.00 |
|
2nd Quarter | | 25.95 |
| | 23.30 |
|
1st Quarter | | 26.05 |
| | 20.65 |
|
Year Ended December 31, 2016 | | | | |
4th Quarter | | $ | 23.12 |
| | $ | 19.90 |
|
3rd Quarter | | 23.90 |
| | 19.99 |
|
2nd Quarter |
| 23.02 |
|
| 17.65 |
|
1st Quarter | | 22.08 |
| | 16.39 |
|
As of the close of business on February 22, 2018, based upon information received from our transfer agent, there were two holders of record of our common units.
Cash distributions paid to unitholders for the years ended December 31, 2017 and 2016 were as follows:
|
| | | | | | |
Record Date | | Payment Date | | Amount per Limited Partner Unit |
Year Ended December 31, 2017 | | | | |
February 8, 2018 | | February 23, 2018 | | $ | 0.3864 |
|
November 14, 2017 | | November 29, 2017 | | 0.3756 |
|
August 15, 2017 | | August 29, 2017 | | 0.3650 |
|
May 15, 2017 | | May 30, 2017 | | 0.3549 |
|
Year Ended December 31, 2016 | | | | |
February 7, 2017 | | February 22, 2017 | | $ | 0.3450 |
|
November 14, 2016 | | November 29, 2016 | | 0.3353 |
|
August 9, 2016 | | August 23, 2016 | | 0.3259 |
|
May 10, 2016 | | May 24, 2016 | | 0.3168 |
|
We are a publicly traded partnership and are not subject to federal income tax. Instead, unitholders are required to report their allocable share of our income, gain, loss and deduction, regardless of whether we make distributions.
Following the Partnership’s cash distribution for the second quarter of 2017, the requirement under the Partnership’s partnership agreement for the conversion of all subordinated units was satisfied. As a result, effective August 30, 2017, the 12,686,115 subordinated units owned by Westlake were converted into common units on a one-for-one basis and thereafter participate on terms equal with all other common units in distributions of available cash.
Selected Information from our Partnership Agreement
Set forth below is a summary of the significant provisions of our partnership agreement that relate to cash distributions, minimum quarterly distributions and incentive distribution rights.
Cash Distribution Policy
Our partnership agreement provides that our general partner will make a determination as to whether to make a distribution, but our partnership agreement does not require us to pay distributions at any time or in any amount. Instead, the
board of directors adopted a cash distribution policy in connection with the closing of the IPO that sets forth our general partner's intention with respect to the distributions to be made to unitholders. Pursuant to our cash distribution policy, within 60 days after the end of each quarter, we intend to make a minimum quarterly distribution of $0.2750 per unit to the extent we have sufficient cash after establishment of cash reserves and payment of fees and expenses, including payments to our general partner and its affiliates.
The board of directors may change our cash distribution policy at any time and from time to time, and even if our cash distribution policy is not modified or revoked, the amount of distributions paid under our policy and the decision to make any distribution is determined by our general partner.
Operating Surplus and Capital Surplus
Any distribution we make is characterized as made from "operating surplus" or "capital surplus." Distributions from operating surplus are made differently than cash distributions we would make from capital surplus. Operating surplus distributions will be made to our unitholders and, if we make quarterly distributions above the first target distribution level described below, to the holder of our incentive distribution rights. We do not anticipate that we will make any distributions from capital surplus. In such an event, however, any capital surplus distribution would be made pro rata to all unitholders, but the incentive distribution rights would generally not participate in any capital surplus distributions. Any distribution of capital surplus would result in a reduction of the minimum quarterly distribution and target distribution levels and, if we reduce the minimum quarterly distribution to zero and eliminate any unpaid arrearages, thereafter capital surplus would be distributed as if it were operating surplus and the incentive distribution rights would thereafter be entitled to participate in such distributions. In determining operating surplus and capital surplus, we will only take into account our proportionate share of our consolidated subsidiaries that are not wholly owned, such as OpCo.
Minimum Quarterly Distribution
Our partnership agreement provides that, during the subordination period, the common units will have the right to receive distributions of available cash from operating surplus each quarter in an amount equal to $0.2750 per common unit, which amount is defined in our partnership agreement as the minimum quarterly distribution, plus any arrearages in the payment of the minimum quarterly distribution on the common units from prior quarters, before any distributions of available cash from operating surplus may be made on the subordinated units. These units are deemed "subordinated" because for a period of time, referred to as the subordination period, the subordinated units will not be entitled to receive any distributions from operating surplus until the common units have received the minimum quarterly distribution plus any arrearages in the payment of the minimum quarterly distribution from prior quarters. Furthermore, no arrearages will be paid on the subordinated units. The practical effect of the subordinated units is to increase the likelihood that during the subordination period there will be sufficient available cash from operating surplus to pay the minimum quarterly distribution on the common units. Following the Partnership’s cash distribution for the second quarter of 2017, the requirement under the Partnership’s partnership agreement for the conversion of all subordinated units was satisfied. As a result, effective August 30, 2017, all the 12,686,115 subordinated units owned by Westlake were converted into common units on a one-for-one basis and thereafter participate on terms equal with all other common units in distributions of available cash.
General Partner Interests and Incentive Distribution Rights
Our general partner owns a non-economic general partner interest in us, which does not entitle it to receive cash distributions. However, our general partner may in the future own common units or other equity interests in us and will be entitled to receive distributions on any such interests.
Incentive distribution rights represent the right to receive increasing percentages (15.0%, 25.0% and 50.0%) of quarterly distributions from operating surplus after the minimum quarterly distribution and the target distribution levels have been achieved. Westlake currently holds the incentive distribution rights, but may transfer these rights separately from its general partner interest.
Issuer Purchases of Equity Securities
None.
Item 6. Selected Financial Data
The following information should be read together with "Item 7. Management's Discussion and Analysis of Financial Condition and Results of Operations" and our consolidated financial statements and the related notes included elsewhere in this report.
|
| | | | | | | | | | | | | | | | | | | | |
| | Year Ended December 31, |
| | 2017 | | 2016 | | 2015 | | 2014 (1) (2) | | 2013 (2) |
| | | | | | | | | | Predecessor |
| | (in thousands of dollars, except unit amounts and per unit data) |
Statement of Operations Data: | | | | | | | | | | |
Net sales | | $ | 1,172,981 |
| | $ | 986,736 |
| | $ | 1,007,221 |
| | $ | 1,749,700 |
| | $ | 2,127,747 |
|
Gross profit | | 403,667 |
| | 391,331 |
| | 382,882 |
| | 745,812 |
| | 872,607 |
|
Selling, general and administrative expenses | | 29,260 |
| | 24,887 |
| | 23,550 |
| | 29,256 |
| | 25,451 |
|
Income from operations | | 374,407 |
| | 366,444 |
| | 359,332 |
| | 716,556 |
| | 847,156 |
|
Interest expense | | (21,861 | ) | | (12,607 | ) | | (4,967 | ) | | (10,499 | ) | | (8,032 | ) |
Other income, net | | 1,792 |
| | 601 |
| | 160 |
| | 3,151 |
| | 7,701 |
|
Income before income taxes | | 354,338 |
| | 354,438 |
| | 354,525 |
| | 709,208 |
| | 846,825 |
|
Provision for income taxes | | 1,280 |
| | 1,035 |
| | 672 |
| | 199,388 |
| | 300,279 |
|
Net income | | $ | 353,058 |
| | $ | 353,403 |
| | $ | 353,853 |
| | $ | 509,820 |
| | $ | 546,546 |
|
Less: Predecessor net income prior to initial public offering on August 4, 2014 | | — |
| | — |
| | — |
| | 361,334 |
| | |
Net income subsequent to initial public offering | | 353,058 |
| | 353,403 |
| | 353,853 |
| | 148,486 |
| | |
Less: Net income attributable to noncontrolling interest in OpCo | | 304,388 |
| | 312,463 |
| | 314,022 |
| | 134,909 |
| | |
Net income attributable to Westlake Chemical Partners LP subsequent to initial public offering and limited partners' interest in net income | | $ | 48,670 |
| | $ | 40,940 |
| | $ | 39,831 |
| | $ | 13,577 |
| | |
Net income attributable to Westlake Chemical Partners LP subsequent to initial public offering per limited partner unit (basic and diluted) | | | | | | | | | | |
Common units | | $ | 1.72 |
| | $ | 1.50 |
| | $ | 1.47 |
| | $ | 0.50 |
| | |
Subordinated units | | $ | 1.43 |
| | $ | 1.50 |
| | $ | 1.47 |
| | $ | 0.50 |
| | |
Balance Sheet Data (end of period): | | | | | | | | | | |
Cash and cash equivalents | | $ | 27,008 |
| | $ | 88,900 |
| | $ | 169,559 |
| | $ | 133,750 |
| | $ | — |
|
Working capital (3) | | 191,149 |
| | 194,388 |
| | 167,593 |
| | 164,661 |
| | 43,642 |
|
Total assets | | 1,515,276 |
| | 1,555,228 |
| | 1,290,349 |
| | 1,096,435 |
| | 1,041,474 |
|
Total debt | | 473,960 |
| | 594,629 |
| | 384,006 |
| | 227,638 |
| | 252,973 |
|
Partners' equity | | 998,749 |
| | 920,963 |
| | 847,167 |
| | 834,950 |
| | 455,432 |
|
Distributions per unit (4) | | $ | 1.48 |
| | $ | 1.32 |
| | $ | 1.18 |
| | $ | 0.45 |
| | $ | — |
|
Other Operating Data: | | | | | | | | | | |
Cash flow from: | | | | | | | | | | |
Operating activities | | $ | 537,357 |
| | $ | 287,726 |
| | $ | 452,542 |
| | $ | 604,012 |
| | $ | 602,509 |
|
Investing activities | | (203,229 | ) | | (299,481 | ) | | (231,185 | ) | | (202,956 | ) | | (230,050 | ) |
Financing activities | | (396,020 | ) | | (68,904 | ) | | (185,548 | ) | | (267,306 | ) | | (372,459 | ) |
Depreciation and amortization | | 113,985 |
| | 98,210 |
| | 81,210 |
| | 77,611 |
| | 73,463 |
|
Capital expenditures | | 68,858 |
| | 299,638 |
| | 231,185 |
| | 202,823 |
| | 223,130 |
|
MLP distributable cash flow (5) | | 54,700 |
| | 32,405 |
| | 37,730 |
| | 13,812 |
| | — |
|
EBITDA (6) | | $ | 490,184 |
| | $ | 465,255 |
| | $ | 440,702 |
| | $ | 797,318 |
| | $ | 928,320 |
|
______________________________
| |
(1) | Includes amounts for the pre-IPO period from January 1, 2014 through August 3, 2014 and post-IPO period from August 4, 2014 through December 31, 2014. |
| |
(2) | Our results of operations subsequent to the IPO are not comparable to the Predecessor's historical results of operations due to the differences in how we generate and record revenues, recognize expenses and account for income taxes. |
| |
(3) | Working capital equals current assets less current liabilities. |
| |
(4) | Distribution per unit for 2014 represents cash distributions per common and subordinated units for the initial period from August 4, 2014 to September 30, 2014 and for the quarter ended December 31, 2014. Distribution per unit for 2017, 2016 and 2015 represents cash distributions per common and subordinated units for the quarters ended March 31, June 30, September 30 and December 31. |
| |
(5) | We also use MLP distributable cash flow (a non-GAAP financial measure) to analyze our performance. We define distributable cash flow as net income plus depreciation, amortization and disposition of property, plant and equipment, less contributions for turnaround reserves and maintenance capital expenditures. We define MLP distributable cash flow as distributable cash flow attributable to periods subsequent to the date of our IPO less distributable cash flow attributable to Westlake's noncontrolling interest in OpCo. MLP distributable cash flow does not reflect changes in working capital balances. MLP distributable cash flow is a non-GAAP supplemental financial measure that management and external users of our consolidated financial statements, such as industry analysts, investors, lenders and rating agencies, may use to assess our operating performance as compared to other publicly traded partnerships, our ability to incur and service debt and fund capital expenditures and the viability of acquisitions and other capital expenditure projects and the returns on investment of various investment opportunities. We believe that the presentation of MLP distributable cash flow provides useful information to investors in assessing our financial condition and results of operations. MLP distributable cash flow should not be considered an alternative to GAAP net income or net cash provided by operating activities. MLP distributable cash flow has important limitations as an analytical tool because it excludes some but not all items that affect net income and net cash provided by operating activities. MLP distributable cash flow should not be considered in isolation or as a substitute for analysis of our results as reported under GAAP. It should be noted that other limited partnerships and companies calculate MLP distributable cash flows differently, and, therefore, MLP distributable cash flows as presented for us may not be comparable to MLP distributable cash flows reported by other partnerships and companies. The following table reconciles MLP distributable cash flow to net income and net cash provided by operating activities, the most directly comparable GAAP financial measures. |
Reconciliation of MLP Distributable Cash Flow to Net Income and Net Cash Provided by Operating Activities
|
| | | | | | | | | | | | | | | | |
| | Year Ended December 31, |
| | 2017 | | 2016 | | 2015 | | 2014 |
Net cash provided by operating activities | | $ | 537,357 |
| | $ | 287,726 |
| | $ | 452,542 |
| | $ | 604,012 |
|
Loss from disposition of fixed assets | | (3,033 | ) | | (3,021 | ) | | (1,812 | ) | | (1,544 | ) |
Changes in operating assets and liabilities and other | | (181,266 | ) | | 68,698 |
| | (96,877 | ) | | (92,648 | ) |
Net Income | | $ | 353,058 |
| | $ | 353,403 |
| | $ | 353,853 |
| | $ | 509,820 |
|
Add: | | | | | | | | |
Depreciation, amortization and disposition of property, plant and equipment (1) (2) | | 117,128 |
| | 98,210 |
| | 81,210 |
| | 31,831 |
|
Less: | | | | | | | | |
Contribution to turnaround reserves (1) | | 30,580 |
| | 40,014 |
| | 28,183 |
| | 11,947 |
|
Maintenance capital expenditures (1) (3) | | 37,775 |
| | 120,353 |
| | 67,935 |
| | 17,629 |
|
Net income attributable to the Predecessor | | — |
| | — |
| | — |
| | 361,334 |
|
Incentive distribution rights | | 1,666 |
| | 281 |
| | — |
| | — |
|
Distributable cash flow attributable to noncontrolling interest in OpCo | | 345,465 |
| | 258,560 |
| | 301,215 |
| | 136,929 |
|
MLP distributable cash flow | | $ | 54,700 |
| | $ | 32,405 |
| | $ | 37,730 |
| | $ | 13,812 |
|
______________________________
| |
(1) | 2014 balances include the amounts for the period from August 4, 2014 through December 31, 2014 only. |
| |
(2) | Higher depreciation, amortization and disposition of property, plant and equipment in 2017 as compared to 2016 are primarily related to the increase in the property, plant and equipment and the turnaround deferred costs associated with the Lake Charles Petro 1 facility upgrade and expansion project that was completed in July 2016 and the Calvert City Olefins facility upgrade and capacity expansion project that was completed in April 2017. |
| |
(3) | Lower maintenance capital expenditures in 2017 as compared to 2016 are primarily related to the Lake Charles Petro 1 facility maintenance capital expenditures incurred in 2016. |
| |
(6) | EBITDA (a non-GAAP financial measure) is calculated as net income before interest expense, income taxes, depreciation and amortization. The body of accounting principles generally accepted in the United States is commonly referred to as "GAAP." For this purpose a non-GAAP financial measure is generally defined by the SEC as one that purports to measure historical and future financial performance, financial position or cash flows, but excludes or includes amounts that would not be so adjusted in the most comparable GAAP measures. We have included EBITDA in this Form 10-K because, in addition to the MLP distributable cash flow measure as described above, our management considers EBITDA an important supplemental measure of our performance and believes that it is frequently used by securities analysts, investors and other interested parties in the evaluation of partnerships and companies in our industry, some of which present EBITDA when reporting their results. We regularly evaluate our performance as compared to other partnerships and companies in our industry that have different financing and capital structures and/or tax rates by using EBITDA. EBITDA allows for meaningful performance comparisons by adjusting for factors such as interest expense, depreciation and amortization and taxes, which often vary from company to company. In addition, we utilize EBITDA in evaluating acquisition targets. Management also believes that EBITDA is a useful tool for measuring our ability to meet our future debt service, capital expenditures and working capital requirements, and EBITDA is commonly used by us and our investors to measure our ability to service indebtedness. EBITDA is not a substitute for the GAAP measures of earnings or of cash flow and is not necessarily a measure of our ability to fund our cash needs. In addition, it should be noted that companies calculate EBITDA differently and, therefore, EBITDA as presented in this Form 10-K may not be comparable to EBITDA reported by other companies. EBITDA has material limitations as an analytical tool because it excludes (1) interest expense, which is a necessary element of our costs and ability to generate revenues because we have borrowed money to finance our operations, (2) depreciation, which is a necessary element of our costs and ability to generate revenues because we use capital assets and (3) income taxes, which was a necessary element of Predecessor's operations. We compensate for these limitations by relying primarily on our GAAP results and using EBITDA only supplementally. The following table reconciles EBITDA to net income and to cash flows from operating activities, the most directly comparable GAAP measures. |
Reconciliation of EBITDA to Net Income and Net Cash Provided by Operating Activities
|
| | | | | | | | | | | | | | | | | | | | |
| | Year Ended December 31, |
| | 2017 | | 2016 | | 2015 | | 2014 | | 2013 |
| | | | | | | | | | Predecessor |
Net cash provided by operating activities | | $ | 537,357 |
| | $ | 287,726 |
| | $ | 452,542 |
| | $ | 604,012 |
| | $ | 602,509 |
|
Loss from disposition of fixed assets | | (3,033 | ) | | (3,021 | ) | | (1,812 | ) | | (1,544 | ) | | (1,905 | ) |
Changes in operating assets and liabilities and other | | (181,266 | ) | | 68,698 |
| | (96,877 | ) | | (92,648 | ) | | (54,058 | ) |
Net income | | $ | 353,058 |
| | $ | 353,403 |
| | $ | 353,853 |
| | $ | 509,820 |
| | $ | 546,546 |
|
Add: | | | | | | | | | | |
Depreciation and amortization | | 113,985 |
| | 98,210 |
| | 81,210 |
| | 77,611 |
| | 73,463 |
|
Interest expense | | 21,861 |
| | 12,607 |
| | 4,967 |
| | 10,499 |
| | 8,032 |
|
Provision for income taxes | | 1,280 |
| | 1,035 |
| | 672 |
| | 199,388 |
| | 300,279 |
|
EBITDA | | $ | 490,184 |
| | $ | 465,255 |
| | $ | 440,702 |
| | $ | 797,318 |
| | $ | 928,320 |
|
Item 7. Management's Discussion and Analysis of Financial Condition and Results of Operations
Overview
This Management's Discussion and Analysis of Financial Condition and Results of Operations should be read in conjunction with the accompanying consolidated financial statements, the notes thereto, and the other financial information appearing elsewhere in this report. The following discussion includes forward-looking statements that involve certain risks and uncertainties. See "Cautionary Statement Regarding Forward-Looking Statements" and "Item 1A. Risk Factors" in this report.
Unless the context otherwise requires, references in this report to the "Predecessor" refer to Westlake Chemical Partners LP Predecessor, our predecessor for accounting purposes, and refer to the time periods prior to the completion of our initial public offering on August 4, 2014 (the "IPO"). Unless otherwise indicated, references in this report to "we," "our," "us" or like terms refer to Westlake Chemical Partners LP ("Westlake Chemical Partners LP" or the "Partnership"), Westlake Chemical OpCo LP ("OpCo") and Westlake Chemical OpCo GP LLC ("OpCo GP"), and references to the Partnership for all periods prior to the IPO refer to the Predecessor. References to "Westlake" refer to Westlake Chemical Corporation and its consolidated subsidiaries other than the Partnership, OpCo GP and OpCo.
Partnership Overview
We are a Delaware limited partnership formed by Westlake to operate, acquire and develop ethylene production facilities and related assets. On August 4, 2014, we closed our initial public offering (the "IPO") of 12,937,500 common units. In connection with the IPO, we acquired a 10.6% interest in OpCo and a 100% interest in OpCo GP, which is the general partner of OpCo. On April 29, 2015, we purchased an additional 2.7% newly-issued limited partner interest in OpCo for approximately $135.3 million, resulting in an aggregate 13.3% limited partner interest in OpCo effective April 1, 2015. On September 29, 2017, we completed a secondary public offering of 5,175,000 common units and purchased an additional 5.0% newly-issued limited partner interest in OpCo for approximately $229.2 million, resulting in an aggregate 18.3% limited partner interest in OpCo, effective as of July 1, 2017.
Currently, our sole revenue generating asset is our 18.3% limited partner interest in OpCo, a limited partnership formed by Westlake and us in anticipation of the IPO to own and operate an ethylene production business. We control OpCo through our ownership of its general partner. Westlake retains the remaining 81.7% limited partner interest in OpCo as well as a significant interest in us through its ownership of our general partner, 43.8% of our limited partner units (consisting of 14,122,230 common units ) and our incentive distribution rights. OpCo's assets include (1) two ethylene production facilities ("Petro 1" and "Petro 2" and, collectively, "Lake Charles Olefins") at Westlake's Lake Charles, Louisiana site; (2) one ethylene production facility ("Calvert City Olefins") at Westlake's Calvert City, Kentucky site; and (3) a 200-mile common carrier ethylene pipeline (the "Longview Pipeline") that runs from Mont Belvieu, Texas to Westlake's Longview, Texas facility.
How We Generate Revenue
We generate revenue primarily by selling ethylene and the resulting co-products we produce. In connection with the IPO, OpCo and Westlake entered into an ethylene sales agreement (the "Ethylene Sales Agreement") pursuant to which we generate a substantial majority of our revenue. The Ethylene Sales Agreement is a long-term, fee-based agreement with a minimum purchase commitment and includes variable pricing based on OpCo's actual feedstock and natural gas costs and estimated other costs of producing ethylene (including OpCo's estimated operating costs and a five-year average of OpCo's expected future maintenance capital expenditures and other turnaround expenditures based on OpCo's planned ethylene production capacity for the year), plus a fixed margin per pound of $0.10 less revenue from co-products sales. Pursuant to the Ethylene Sales Agreement, Westlake's obligation to pay for the annual minimum commitment (95% of OpCo's budgeted ethylene production), which is measured at the end of the year, is generally not reduced for the first 45 days of a force majeure event, but is reduced for the portion of a force majeure event extending beyond the 45th day.
Westlake has an option to take 95% of volumes in excess of the minimum commitment on an annual basis under the Ethylene Sales Agreement if we produce more than our planned production. Under the Ethylene Sales Agreement, the price for the sale of such excess ethylene to Westlake is based on a formula similar to that used for the minimum purchase commitment, with the exception of certain fixed costs. In addition, under the Ethylene Sales Agreement, if production costs billed to Westlake on an annual basis are less than 95% of the actual production costs incurred by OpCo during the contract year, OpCo is entitled to recover the shortfall in such production costs (proportionate to the volume sold to Westlake) in the subsequent year ("Shortfall"). The Shortfall is recognized during the period in which the related operating, maintenance or turnaround activities occur.
We sell ethylene production in excess of volumes sold to Westlake, as well as all associated co-products resulting from the ethylene production, directly to third parties on either a spot or contract basis. Net proceeds (after transportation and other costs) from the sales of associated co-products that result from the production of ethylene purchased by Westlake are netted against the ethylene price charged to Westlake under the Ethylene Sales Agreement, thereby substantially reducing our exposure to fluctuations in the market prices of these co-products. During 2017, all the third-party ethylene and associated co-products sales generated greater than 17.0% of our total revenues.
Under the Services and Secondment Agreement, OpCo uses a portion of its production capacity to process purge gas for Westlake. On August 4, 2016, OpCo and Westlake entered into an amendment to the Ethylene Sales Agreement in order to provide that certain of the pricing components that make up the price for ethylene sold thereunder would be modified to reflect the portion of OpCo's production capacity that is used to process Westlake's purge gas instead of producing ethylene and to clarify that costs specific to the processing of Westlake's purge gas would be recovered under the Services and Secondment Agreement, and not the Ethylene Sales Agreement.
Please refer to Note 2 to the consolidated financial statements within this report for more information on the Ethylene Sales Agreement.
How We Source Feedstock
In connection with the IPO, OpCo entered into a 12-year feedstock supply agreement (the "Feedstock Supply Agreement") with Westlake Petrochemicals LLC, a wholly owned subsidiary of Westlake, under which Westlake Petrochemicals LLC supplies OpCo with ethane and other feedstocks that OpCo uses to produce ethylene under the Ethylene Sales Agreement. OpCo may purchase the ethane and other feedstocks to produce ethylene and resulting co-products to sell to unrelated third parties from Westlake Petrochemicals LLC.
Please refer to Note 2 to the consolidated financial statements within this report for more information on the Feedstock Supply Agreement.
How We Evaluate Operations
Our management uses a variety of financial and operating metrics to analyze our performance. These metrics are significant factors in assessing our operating results and profitability and include: (1) production volumes, (2) operating and maintenance expenses, including turnaround costs, and (3) MLP distributable cash flow and EBITDA.
Production Volumes
The amount of profit we generate primarily depends on the volumes of ethylene and resulting co-products we are able to produce at Calvert City Olefins and Lake Charles Olefins. Although Westlake has committed to purchasing minimum volumes from us under the Ethylene Sales Agreement, our results of operations are impacted by our ability to:
| |
• | produce sufficient volumes of ethylene to meet our commitments under the Ethylene Sales Agreement or recover our estimated costs through the pricing provisions of the Ethylene Sales Agreement; |
| |
• | contract with third parties for the remaining uncommitted production capacity; |
| |
• | add or increase capacity at our existing production facilities, or add additional production capacity via organic expansion projects and acquisitions; and |
| |
• | achieve or exceed the specified yield factors for natural gas, ethane and other feedstock under the Ethylene Sales Agreement. |
Operating Expenses, Maintenance Capital Expenditures and Turnaround Costs
Our management seeks to maximize the profitability of our operations by effectively managing operating expenses, maintenance capital expenditures and turnaround costs. Our operating expenses are comprised primarily of feedstock costs and natural gas, labor expenses (including contractor services), utility costs (other than natural gas) and turnaround and maintenance expenses. With the exception of feedstock, including natural gas, and utilities-related expenses, operating expenses generally remain relatively stable across broad ranges of production volumes but can fluctuate from period to period depending on the circumstances, particularly maintenance and turnaround activities. Our maintenance capital expenditures and turnaround costs are comprised primarily of maintenance of our ethylene production facilities and the amortization of capitalized turnaround costs. These capital expenditures relate to the maintenance and integrity of our facilities. We capitalize the costs of major maintenance activities, or turnarounds, and amortize the costs over the period until the next planned turnaround of the affected facility.
Operating expenses, maintenance capital expenditures and turnaround costs are built into the price per pound of ethylene charged to Westlake under the Ethylene Sales Agreement. Because the expenses other than feedstock costs and natural gas are based on forecasted amounts and remain a fixed component of the price per pound of ethylene sold under the Ethylene Sales Agreement for any given 12-month period, our ability to manage operating expenses, maintenance expenditures and turnaround cost may directly affect our profitability and cash flows. The impact on profitability is partially mitigated by the fact that we recognize any Shortfall as revenue in the period such costs and expenses are incurred. We seek to manage our operating and maintenance expenses on our ethylene production facilities by scheduling maintenance and turnarounds over time to avoid significant variability in our operating margins and minimize the impact on our cash flows, without compromising our commitment to safety and environmental stewardship. In addition, we reserve cash on an annual basis from what we would otherwise distribute to minimize the impact of turnaround costs in the year of incurrence. The purchase price under the Ethylene Sales Agreement is not designed to cover capital expenditures for expansions.
MLP Distributable Cash Flow and EBITDA
We use each of MLP distributable cash flow and EBITDA to analyze our performance. We define distributable cash flow as net income plus depreciation, amortization and disposition of property, plant and equipment, less contributions for turnaround reserves and maintenance capital expenditures. We define MLP distributable cash flow as distributable cash flow attributable to periods subsequent to the date of the IPO less distributable cash flow attributable to Westlake's noncontrolling interest in OpCo and distributions attributable to the incentive distribution rights holder. MLP distributable cash flow does not reflect changes in working capital balances. We define EBITDA as net income before interest expense, income taxes, depreciation and amortization. MLP distributable cash flow and EBITDA are non-GAAP supplemental financial measures that management and external users of our consolidated financial statements, such as industry analysts, investors, lenders and rating agencies, may use to assess:
| |
• | our operating performance as compared to other publicly traded partnerships; |
| |
• | our ability to incur and service debt and fund capital expenditures; |
| |
• | the viability of acquisitions and other capital expenditure projects and the returns on investment of various investment opportunities. |
We believe that the presentation of MLP distributable cash flow and EBITDA provides useful information to investors in assessing our financial condition and results of operations. The GAAP measures most directly comparable to MLP distributable cash flow are net income and net cash provided by operating activities. MLP distributable cash flow should not be considered as an alternative to GAAP net income or net cash provided by operating activities. MLP distributable cash flow has important limitations as an analytical tool because it excludes some but not all items that affect net income and net cash provided by operating activities. The GAAP measures most directly comparable to EBITDA are net income and net cash provided by operating activities, but EBITDA should not be considered an alternative to such GAAP measures. EBITDA has important limitations as an analytical tool because it excludes (1) interest expense, which is a necessary element of our costs and ability to generate revenues because we have borrowed money to finance our operations, (2) depreciation, which is a necessary element of our costs and ability to generate revenues because we use capital assets and (3) income taxes, which was a necessary element of the Predecessor's operations. MLP distributable cash flow and EBITDA should not be considered in isolation or as a substitute for analysis of our results as reported under GAAP. See reconciliations for each of MLP distributable cash flow and EBITDA under "Results of Operations" below.
Factors Affecting Our Business
Supply and Demand for Ethylene and Resulting Co-products
We generate a substantial majority of our revenue from the Ethylene Sales Agreement. This contract is intended to promote cash flow stability and minimize our direct exposure to commodity price fluctuations in the following ways: (1) the cost-plus pricing structure of the Ethylene Sales Agreement is expected to generate a fixed margin of $0.10 per pound, adjusting automatically for changes in feedstock costs; and (2) Westlake is committed to purchase 95% of the annual planned output, subject to a maximum commitment of 3.8 billion pounds of ethylene per year, with an option to purchase an additional 95% of actual output in excess of the planned output on a contract year basis. As a result, our direct exposure to commodity price risk is limited to approximately 5% of our total ethylene production, which is that portion sold to third parties, assuming Westlake exercises its option to purchase 95% of the over production, as well as to our co-products sales.
We also have indirect exposure to commodity price fluctuations to the extent such fluctuations affect the ethylene consumption patterns of third-party purchasers. Demand for ethylene exhibits cyclical commodity characteristics as margins earned on ethylene derivative products are influenced by changes in the balance between supply and demand, the resulting operating rates and general economic activity. While we believe we have substantially mitigated our indirect exposure to
commodity price fluctuations during the term of the Ethylene Sales Agreement through the minimum commitment and the cost-plus based pricing, our ability to execute our growth strategy in our areas of operation will depend, in part, on the demand for ethylene derivatives in the geographical areas served by our ethylene production facilities.
Recent Developments
On December 5, 2017, the Partnership entered into an amendment to the MLP Revolver credit agreement, increasing borrowing capacity from $300 million to $600 million. The Partnership intends to use the increased availability in the future to acquire additional interests in OpCo in the event OpCo desires to sell such interests to us, for other acquisitions and for general corporate purposes.
On September 29, 2017, we completed a secondary offering of 5,175,000 common units at a price of $22.00 per unit and purchased an additional 5.0% newly-issued limited partner interest in OpCo for approximately $229.2 million, resulting in an aggregate 18.3% limited partner interest in OpCo, effective as of July 1, 2017. Net proceeds to the Partnership from the sale of the units was $110.7 million, net of underwriting discounts, structuring fees and estimated offering expenses of approximately $3.1 million. We used the proceeds from the offering and borrowings under the MLP Revolver to fund the purchase of the additional 5% newly-issued limited partner interest in OpCo.
On August 30, 2017, following the cash distribution for the second quarter of 2017, the requirement under the partnership agreement for the conversion of all subordinated units was satisfied. As a result, effective August 30, 2017, the 12,686,115 subordinated units owned by Westlake were converted into common units on a one-for-one basis and thereafter participate on terms equal with all other common units in distributions of available cash.
On August 1, 2017, the Partnership entered into an Investment Management Agreement with OpCo and Westlake that authorizes Westlake to invest the Partnership and OpCo’s excess cash with Westlake for a term of up to a maximum of nine months.
On August 1, 2017, the Partnership entered into an amendment to the MLP Revolver credit agreement, extending the maturity date from April 29, 2018 to April 29, 2021.
We completed the upgrade and capacity expansion of our Calvert City Olefins facility in April 2017. The expansion, along with other initiatives, increased ethylene capacity of Calvert City Olefins by approximately 100 million pounds annually to a total annual ethylene capacity of approximately 730 million pounds.
Results of Operations
The table below and descriptions that follow represent the consolidated results of operations of the Partnership for the years 2017, 2016 and 2015.
|
| | | | | | | | | | | | |
| | Year Ended December 31, |
| | 2017 | | 2016 | | 2015 |
| | | | | | |
| | (in thousands of dollars, except unit amounts and per unit data) |
Net sales—Westlake | | $ | 973,081 |
| | $ | 853,719 |
| | $ | 834,918 |
|
Net co-products, ethylene and feedstock sales—third parties | | 199,900 |
| | 133,017 |
| | 172,303 |
|
Total net sales | | 1,172,981 |
| | 986,736 |
| | 1,007,221 |
|
Gross profit | | 403,667 |
| | 391,331 |
| | 382,882 |
|
Selling, general and administrative expenses | | 29,260 |
| | 24,887 |
| | 23,550 |
|
Income from operations | | 374,407 |
| | 366,444 |
| | 359,332 |
|
Other income (expense) | | | | | | |
Interest expense—Westlake | | (21,861 | ) | | (12,607 | ) | | (4,967 | ) |
Other income, net | | 1,792 |
| | 601 |
| | 160 |
|
Income before income taxes | | 354,338 |
| | 354,438 |
| | 354,525 |
|
Provision for income taxes | | 1,280 |
| | 1,035 |
| | 672 |
|
Net income | | $ | 353,058 |
| | $ | 353,403 |
| | $ | 353,853 |
|
Less: Net income attributable to noncontrolling interest in OpCo | | 304,388 |
| | 312,463 |
| | 314,022 |
|
Net income attributable to Westlake Chemical Partners LP s and limited partners' interest in net income | | $ | 48,670 |
| | $ | 40,940 |
| | $ | 39,831 |
|
Net income attributable to Westlake Chemical Partners LP per limited partner unit (basic and diluted) | | | | | | |
Common units | | $ | 1.72 |
| | $ | 1.50 |
| | $ | 1.47 |
|
Subordinated units | | $ | 1.43 |
| | $ | 1.50 |
| | $ | 1.47 |
|
Weighted average limited partner units outstanding (basic and diluted) | | | | | | |
Common units—public | | 14,270,240 |
| | 12,937,500 |
| | 12,937,500 |
|
Common units—Westlake | | 7,831,307 |
| | 1,436,115 |
| | 1,436,115 |
|
Subordinated units—Westlake | | 6,290,923 |
| | 12,686,115 |
| | 12,686,115 |
|
MLP distributable cash flow (1) | | $ | 54,700 |
| | $ | 32,405 |
| | $ | 37,730 |
|
EBITDA (1) | | $ | 490,184 |
| | $ | 465,255 |
| | $ | 440,702 |
|
|
| | | | | | | | | | | | |
| | Year Ended December 31, |
| | 2017 | | 2016 |
| | Average Sales Price | | Volume | | Average Sales Price | | Volume |
Product sales price and volume percentage change from prior year | | -1.6 | % | | +20.5 | % | | +10.1 | % | | -12.1 | % |
|
| | | | | | | | | |
| | Year Ended December 31, |
| | 2017 | | 2016 | | 2015 |
Average industry prices (2) | | | | | | |
Ethane (cents/lb) | | 8.3 |
| | 6.6 |
| | 6.2 |
|
Propane (cents/lb) | | 18.1 |
| | 11.4 |
| | 10.7 |
|
Ethylene (cents/lb) (3) | | 28.0 |
| | 26.9 |
| | 30.6 |
|
______________________________
| |
(1) | See Item 6, Selected Financial Data, for discussions on non-GAAP financial measures. |
| |
(2) | Industry pricing data was obtained through IHS. We have not independently verified the data. |
| |
(3) | Represents average North American spot prices of ethylene over the period as reported by IHS. |
Summary
For the year ended December 31, 2017, net income was $353.1 million on net sales of $1,173.0 million. This represents a decrease in net income of $0.3 million compared to 2016 net income of $353.4 million on net sales of $986.7 million. Net income in 2017 was slightly lower due to the Shortfall of approximately $63.5 million recognized in 2016, decreased capitalized interest on major projects, increased depreciation and amortization expense and higher selling, general and administrative expenses, substantially offset by higher ethylene sales volumes in 2017 as compared to 2016. Net income attributable to Westlake Chemical Partners LP in 2017 was $48.7 million as compared to $40.9 million in 2016, an increase of $7.8 million, which was primarily due to higher sales volume and a 5% increase in the Partnership's interest in OpCo, effective as of July 1, 2017. Net sales for 2017 increased by $186.3 million as compared to 2016 mainly due to higher overall sales volumes to Westlake and third parties, partially offset by the Shortfall of approximately $63.5 million recognized during 2016. Income from operations was $374.4 million for 2017 as compared to $366.4 million in 2016. Income from operations increased mainly as a result of higher sales volumes to Westlake and third parties, partially offset by the Shortfall of approximately $63.5 million recognized during 2016, and higher depreciation and amortization expense and higher selling, general and administrative expenses in 2017 as compared to 2016.
2017 Compared with 2016
Net Sales. Net sales increased by $186.3 million, or 18.9%, to $1,173.0 million in 2017 from $986.7 million in 2016, primarily due to higher sales volumes to Westlake and third parties, partially offset by the Shortfall of approximately $63.5 million recognized during 2016. The overall sales volumes in 2017 contributed to an increase in net sales of 20.5%, as compared to 2016, due to higher sales volumes to Westlake and third parties. Ethylene production at the Lake Charles Petro I facility increased in 2017 as a result of the upgrade and capacity expansion that was completed in July 2016 and higher production rates at the Lake Charles Petro 2 and Calvert City Olefins facilities, as compared to 2016. The overall ethylene and co-product sales price in 2017 decreased by 1.6%, which was primarily due to lower ethylene sales prices to Westlake in 2017, as compared to 2016, partially offset by the increase in sales prices of ethylene and co-products to third parties in 2017, as compared to 2016.
Gross Profit. Gross profit margin percentage was 34.4% in 2017 as compared to 39.7% in 2016. The lower gross profit margin was primarily due to the higher depreciation and amortization expense in 2017 as a result of the 2016 Lake Charles Petro 1 facility upgrade and expansion and the recognition of the Shortfall in 2016, partially offset by higher sales volume to third parties and Westlake, as compared to 2016. Gross profit increased to $403.7 million in 2017 from $391.3 million in 2016, primarily because of higher sales volume in 2017.
Selling, General and Administrative Expenses. Selling, general and administrative expenses increased by $4.4 million, or 17.7%, to $29.3 million in 2017 from $24.9 million in 2016. The increase was mainly attributable to an increase in consulting and professional fees and services costs, partially offset by a decrease in the allowance for bad debt accounts in 2017, as compared to 2016.
Interest Expense. Interest expense increased by $9.3 million to $21.9 million in 2017 from $12.6 million in 2016, largely due to decreased capitalized interest on major projects in 2017, as compared to 2016, and a higher average debt balance in 2017 to fund the capital expenditures related to the Lake Charles Petro 1 upgrade and expansion in 2016 and the Calvert City Olefins upgrade and expansion.
MLP Distributable Cash Flow. MLP distributable cash flow increased by $22.3 million to $54.7 million in 2017 from $32.4 million in 2016. The increase in MLP distributable cash flow as compared to prior year was due to the Partnership’s increased ownership interest in OpCo and higher production volume in 2016.
EBITDA. EBITDA increased by $24.9 million to $490.2 million in 2017 from $465.3 million in 2016. The increase in EBITDA as compared to the prior year was due to increased production at all of OpCo’s facilities following the completion of expansion projects at the Lake Charles Petro 1 and Calvert City Olefins facilities, partially offset by the Shortfall of approximately $63.5 million recognized in 2016.
2016 Compared with 2015
Net Sales. Net sales decreased by $20.5 million, or 2.0%, to $986.7 million in 2016 from $1,007.2 million in 2015, primarily due to lower sales volume that was partially offset by an increase in average sales price. Lower sales volumes in 2016 resulted in a decrease in net sales by 12.1% as compared to 2015. The decrease in sales volume to Westlake and third parties during 2016 was primarily due to a decrease in ethylene production due to our upgrade and capacity expansion project at the Lake Charles Petro 1 facility and lower ethylene production at the Calvert City Olefins facility due to the unplanned outage during 2016. The increase in average sales price of ethylene and related co-products in 2016 resulted in an increase in net sales
by 10.1% as compared to 2015. The increase in average sales price in 2016 was primarily due to the Shortfall, resulting from the higher maintenance capital expenditures, the buyer deficiency fee (primarily because Westlake's obligation to pay under the Ethylene Sales Agreement was not reduced during the first 45 days of the force majeure event in Calvert City in 2016), resulting from Calvert City Olefins facility's unplanned outage, recognized during 2016 and higher ethylene sales prices to Westlake, as compared to 2015. These increases were partially offset by lower ethylene sales price to third parties, as compared to 2015.
Gross Profit. Gross profit margin percentage increased to 39.7% in 2016 from 38.0% in 2015 primarily due to the Shortfall recognized during 2016, partially offset by the lower operating rates at the Lake Charles Petro 1 and Calvert City Olefins ethylene production facilities during 2016, which resulted in lower ethylene sales volumes to Westlake and third parties, as compared to the year ended December 31, 2015.
Selling, General and Administrative Expenses. Selling, general and administrative expenses increased by $1.3 million, or 5.5%, to $24.9 million in 2016 from $23.6 million in 2015. The increase was mainly attributable to an increase in general and administrative expense allocation from Westlake during 2016 as compared to the prior year, which was partially offset by lower professional fees.
Interest Expense. Interest expense increased by $7.6 million to $12.6 million in 2016 from $5.0 million in 2015, due to an increase in our average debt balance, primarily to fund the capital expenditures related to the Lake Charles Petro 1 upgrade and expansion and the working capital requirements. This increase in interest expense was partially offset by the lower average interest rate for the year ended December 31, 2016 as compared to the prior year due to the April 2015 repayment of a significant portion of the August 2013 Promissory Notes (as defined in "Liquidity and Capital Resources-Indebtedness"), which bear a higher interest rate as compared to our other outstanding debt.
MLP Distributable Cash Flow. MLP distributable cash flow of $32.4 million for 2016 decreased by $5.3 million, when compared to 2015 MLP distributable cash flow of $37.7 million, primarily as a result of lower production due to the Lake Charles Petro 1 expansion project as well as the unplanned outage at Calvert City Olefins in 2016.
EBITDA. EBITDA increased by $24.6 million to $465.3 million in 2016 from $440.7 million in 2015. The increase in EBITDA as compared to the prior year was primarily due to the Shortfall recognized in 2016, partially offset by the lower operating rates at the Lake Charles Petro 1 and Calvert City Olefins production facilities in 2016.
Cash Flows
Operating Activities
Operating activities provided cash of $537.4 million in 2017 compared to cash provided of $287.7 million in 2016. The $249.8 million increase in cash flows from operating activities was mainly due to an increase in cash provided by working capital and lower turnaround related expenditures during 2017 as compared to 2016. Changes in components of working capital, which we define for the purposes of this cash flow discussion as accounts receivable—Westlake, accounts receivable, net—third parties, inventories, prepaid expenses and other current assets less accounts payable—Westlake, accounts payable—third parties and accrued liabilities, provided cash of $78.3 million in 2017 as compared to $89.8 million of cash used in 2016, resulting in an overall favorable change of $168.1 million. This change was primarily due to the favorable change in the Westlake accounts receivable balance due to the collection of the 2016 Shortfall amount and buyer deficiency fee in 2017, partially offset by unfavorable changes in third party accounts receivable and accrued liabilities.
Operating activities provided cash of $287.7 million in 2016 compared to cash provided of $452.5 million in 2015. The $164.8 million decrease in cash flows from operating activities was mainly due to the Lake Charles Petro 1 facility turnaround, which resulted in a net cash use of approximately $77.9 million during 2016 as compared to $3.5 million of net cash used during 2015, and an increase in the use of cash for working capital purposes, as compared to the prior year. Changes in components of working capital, which we define for the purposes of this cash flow discussion as accounts receivable—Westlake, accounts receivable, net—third parties, inventories, prepaid expenses and other current assets less accounts payable—Westlake, accounts payable—third parties and accrued liabilities, used cash of $89.8 million in 2016 as compared to $19.4 million of cash provided during 2015, resulting in an overall unfavorable change of $109.2 million. This change was primarily due to the Shortfall recognized as Westlake receivable in 2016.
Investing Activities
Net cash used for investing activities during 2017 was $203.2 million as compared to net cash used for investing activities of $299.5 million in 2016, mainly due to $136.2 million of cash invested with Westlake under the Investment Management Agreement, partially offset by decreased capital expenditures during 2017 as compared to 2016. Capital expenditures were $68.9 million in 2017 compared to $299.6 million in 2016. Capital expenditures during 2017 were primarily incurred for the
Calvert City expansion while 2016 primarily reflected capital expenditures for the Lake Charles Petro 1 facility upgrade and expansion project.
Net cash used for investing activities during 2016 was $299.5 million as compared to net cash used for investing activities of $231.2 million in 2015. Capital expenditures were $299.6 million in 2016 compared to $231.2 million in 2015. Capital expenditures during 2016 and 2015 were primarily incurred for our upgrade and expansion of the Lake Charles Petro 1 facility, which was completed in July 2016.
Financing Activities
Net cash used for financing activities during 2017 was $396.0 million as compared to net cash used for financing activities of $68.9 million during 2016. The cash outflows during 2017 were related to the distribution of $343.9 million to Westlake and of $42.1 million to other unitholders by the Partnership and the partial repayment of $254.2 million of borrowings under the OpCo Revolver and the full repayment of the August 2013 Promissory Notes of $31.7 million as compared to the distribution of $244.6 million to Westlake and of $34.9 million to other unitholders during 2016. The cash inflows during 2017 were related to borrowings under the OpCo Revolver of $47.1 million to fund capital expenditures, the borrowings of $118.2 million under the MLP Revolver and net proceeds from the common units offering of $110.7 million to fund the purchase of an additional 5% interest in OpCo, as compared to borrowings under the OpCo Revolver of $212.2 million in 2016 primarily to fund capital expenditures and our working capital requirements.
Net cash used for financing activities during 2016 was $68.9 million as compared to net cash used for financing activities of $185.5 million during 2015. The cash outflows during 2016 were related to the distribution of $244.6 million to Westlake and of $34.9 million to other unitholders by the Partnership and OpCo and the repayment of $1.6 million of borrowings under the OpCo Revolver to fund our working capital requirements. The distributions and repayment in 2016 were partially offset by borrowings under the OpCo Revolver of $212.2 million to fund capital expenditures and our working capital requirements.
Liquidity and Capital Resources
Liquidity and Financing Arrangements
Based on the terms of our cash distribution policy, we expect that we will distribute to our partners most of the excess cash generated by our operations. To the extent we do not generate sufficient cash flow to fund capital expenditures, we expect to fund them primarily from external sources, including borrowing directly from Westlake, as well as future issuances of equity and debt interests.
The Partnership maintains separate bank accounts, but Westlake continues to provide treasury services on our behalf under the Services and Secondment Agreement. Our sources of liquidity include cash generated from operations, the OpCo Revolver, the MLP Revolver and, if necessary and possible under then current market conditions, the issuance of additional equity interests or debt. We believe that cash generated from these sources will be sufficient to meet our short-term working capital requirements and long-term capital expenditure requirements and to make quarterly cash distributions. Westlake may also provide other direct and indirect financing to us from time to time, although it is not required to do so.
In order to fund non-annual turnaround expenditures, we cause OpCo to reserve approximately $30.0 million during each twelve-month period for turnaround activities. Each of OpCo's ethylene production facilities requires turnaround maintenance approximately every five years. By reserving additional cash annually, we intend to reduce the variability in OpCo's cash flow. Westlake's purchase price for ethylene purchased under the Ethylene Sales Agreement includes a component (adjusted annually) designed to cover, over the long term, substantially all of OpCo's turnaround expenditures.
Our cash is generated from cash distributions from OpCo. OpCo was a restricted subsidiary and guarantor under Westlake's credit facility and the indentures governing its senior notes until August 2016 but OpCo remains a restricted subsidiary under Westlake’s credit facility and indentures governing its senior notes. The guarantees were released during August 2016. The indentures governing Westlake's senior notes prevent OpCo from making distributions to us if any default or event of default (as defined in the indentures) exists. Westlake's credit facility does not prevent OpCo from making distributions to us.
On September 29, 2017, we completed our secondary offering of 5,175,000 common units at a price of $22.00 per unit. Net proceeds to the Partnership from the sale of the units was $110.7 million, net of underwriting discounts, structuring fees and estimated offering expenses of approximately $3.1 million.
On August 1, 2017, the Partnership entered into an Investment Management Agreement with OpCo and Westlake that authorizes Westlake to invest the Partnership and OpCo’s excess cash with Westlake for a term of up to a maximum of nine months. Per the terms of the Investment Management Agreement, cash invested with Westlake earns a market return plus five
basis points and Westlake provides daily availability of the invested cash to meet any liquidity needs of the Partnership or OpCo.
On January 29, 2018, the board of directors of Westlake Chemical Partners GP LLC, our general partner, approved a quarterly distribution of $0.3864 per unit payable on February 23, 2018 to unitholders of record on February 8, 2018, and a distribution to the incentive distribution rights holders ("IDR Holders") which equates to approximately $12.7 million per quarter, or approximately $50.9 million per year in aggregate (in each case, including the distribution to the IDR Holders), based on the number of common units outstanding on December 31, 2017. We do not have a legal or contractual obligation to pay distributions on a quarterly basis or any other basis at our minimum quarterly distribution rate or any other rate.
Capital Expenditures
We completed our expansion project to increase the ethylene capacity at our Calvert City facility in 2017. The expansion, along with other initiatives, increased ethylene capacity by approximately 100 million pounds annually.
Westlake has historically funded expansion capital expenditures related to Lake Charles Olefins and Calvert City Olefins. During the years ended December 31, 2017 and 2016, Westlake loaned OpCo $165.3 million and $212.2 million, respectively, of which $47.1 million and $157.6 million was used for capital expenditures. We expect that Westlake will loan additional cash to OpCo to fund its expansion capital expenditures in the future, but Westlake is under no obligation to do so.
Cash and Cash Equivalents
As of December 31, 2017, our cash and cash equivalents totaled $27.0 million. In addition, we have cash invested under the Investment Management Agreement (as described below) and a revolving credit facility with Westlake available to supplement cash if needed, as described under "Indebtedness" below.
On August 1, 2017, the Partnership, OpCo and Westlake executed the Investment Management Agreement that authorized Westlake to invest the Partnership and OpCo’s excess cash with Westlake for a term of up to a maximum of nine months. Per the terms of the Investment Management Agreement, the Partnership earns a market return plus five basis points, and Westlake provides daily availability of the invested cash to meet any liquidity needs of the Partnership or OpCo. The Partnership had $136.2 million of cash invested under the Investment Management Agreement at December 31, 2017.
Indebtedness
August 2013 Promissory Notes
In connection with the closing of the IPO, OpCo assumed $246.1 million of indebtedness under three intercompany promissory notes (the "August 2013 Promissory Notes"). The August 2013 Promissory Notes had a ten-year term and bore interest at the prime rate plus a 1.5% margin, which was accrued in arrears quarterly. OpCo had the right at any time to prepay the August 2013 Promissory Notes, in whole or in part, without any premium or penalty. The August 2013 Promissory Notes were scheduled to mature in August 2023. On September 29, 2017, OpCo repaid the balance of the August 2013 Promissory Note in full.
OpCo Revolver
In connection with the IPO, OpCo entered into a $600.0 million revolving credit facility with Westlake ("OpCo Revolver") that may be used to fund growth projects and working capital needs. As of December 31, 2017, outstanding borrowings under the OpCo Revolver totaled $220.4 million and bore interest at the LIBOR rate plus 3.0%, which is accrued in arrears quarterly. The OpCo Revolver is scheduled to mature in 2019.
MLP Revolver
In 2015, we entered into a $300.0 million senior, unsecured revolving credit agreement with Westlake Chemical Finance Corporation, an affiliate of Westlake ("MLP Revolver"). On August 1, 2017, the Partnership entered into an amendment to the MLP Revolver credit agreement, resulting in the extension of the maturity date from April 29, 2018 to April 29, 2021. On September 29, 2017, the Partnership borrowed $118.2 million under the MLP Revolver to fund the purchase of an additional 5% interest in OpCo. On December 5, 2017, the Partnership entered into an amendment to the MLP Revolver to increase the borrowing capacity from $300 million to $600 million. Borrowings under the MLP Revolver bear interest at LIBOR plus a spread ranging from 2.0% to 3.0% (depending on our consolidated leverage ratio), payable quarterly. The MLP Revolver provides that we may pay all or a portion of the interest on any borrowings in kind, in which case any such amounts would be added to the principal amount of the loan. The MLP Revolver requires that we maintain a consolidated leverage ratio of either (1) during any one-year period following certain types of acquisitions (including acquisitions of additional interests in OpCo), 5.50:1.00 or less, or (2) during any other
period, 4.50:1.00 or less. The MLP Revolver also contains certain other customary covenants. The repayment of borrowings under the MLP Revolver is subject to acceleration upon the occurrence of an event of default. As of December 31, 2017, the outstanding borrowings under the MLP Revolver totaled $253.5 million. We intend to use the MLP Revolver to purchase additional limited partnership interests in OpCo in the future, in the event OpCo desires to sell such additional interests to us, for other acquisitions and for general corporate purposes.
Contractual Obligations and Commercial Commitments
In addition to long-term debt, we are required to make payments relating to various types of obligations. The following table summarizes our contractual obligations as of December 31, 2017 relating to long-term debt, interest payments, operating leases and purchase obligations for the next five years and thereafter. The amounts do not include deferred charges and other items classified in other liabilities in the consolidated balance sheet due to the uncertainty of the future payment schedule.
|
| | | | | | | | | | | | | | | | | | | | |
| | Payment Due by Period |
| | Total | | 2018 | | 2019-2020 | | 2021-2022 | | Thereafter |
| | | | | | | | | | |
| | (dollars in millions) |
Contractual Obligations | | | | | | | | | | |
Total Debt: | |
|
| | | | | | | | |
Principal (1) | | $ | 473.9 |
| | $ | — |
| | $ | 220.4 |
| | $ | 253.5 |
| | $ | — |
|
Interest (2) | | 44.4 |
| | 17.9 |
| | 20.8 |
| | 5.7 |
| | — |
|
Operating leases (3) | | 3.0 |
| | 0.8 |
| | 1.4 |
| | 0.8 |
| | — |
|
Purchase obligations (4) | | 23.4 |
| | 23.4 |
| | — |
| | — |
| | — |
|
Total | | $ | 544.7 |
| | $ | 42.1 |
| | $ | 242.6 |
| | $ | 260.0 |
| | $ | — |
|
______________________________
| |
(1) | Long-Term Debt. Long-term debt consists of the revolving credit facilities. |
| |
(2) | Interest Payments. Interest payments are based on interest rates in effect at December 31, 2017. |
| |
(3) | Operating Leases. Represent noncancelable operating leases with respect to rail cars that are subleased to OpCo and two site lease agreements for various periods. Pursuant to the site lease agreements, OpCo leases the real property underlying Lake Charles Olefins and Calvert City Olefins. OpCo is also granted rights to access and use certain other portions of Westlake's production facilities that are necessary to operate OpCo's ethylene production facilities. OpCo owes Westlake one dollar per site per year. Each of the site lease agreements has a term of 50 years. |
| |
(4) | Purchase Obligations. Purchase obligations include agreements to purchase goods and services that are enforceable and legally binding and that specify all significant terms, including a minimum quantity and price. We are party to various obligations to purchase goods and services, including the Services and Secondment Agreement, in the ordinary course of our business, as well as various purchase commitments for our capital projects. |
Off-Balance Sheet Arrangements
None.
Critical Accounting Policies
Critical accounting policies are those that are important to our financial condition and require management's most difficult, subjective or complex judgments. Different amounts would be reported under different operating conditions or under alternative assumptions. We have evaluated the accounting policies used in the preparation of the accompanying consolidated financial statements and related notes and believe those policies are reasonable and appropriate.
We apply those accounting policies that we believe best reflect the underlying business and economic events, consistent with GAAP. Our more critical accounting policies include those related to long-lived assets, fair value estimates, goodwill impairment and environmental and legal obligations. Inherent in such policies are certain key assumptions and estimates. We periodically update the estimates used in the preparation of the financial statements based on our latest assessment of the current and projected business and general economic environment. Our significant accounting policies are summarized in Note 1 to the consolidated financial statements appearing elsewhere in this Form 10-K. We believe the following to be our most critical accounting policies applied in the preparation of our financial statements.
Long-Lived Assets. Key estimates related to long-lived assets include useful lives, recoverability of carrying values and existence of any retirement obligations. Such estimates could be significantly modified. The carrying values of long-lived
assets could be impaired by significant changes or projected changes in supply and demand fundamentals (which would have a negative impact on operating rates or margins), new technological developments, new competitors with significant raw material or other cost advantages, adverse changes associated with the U.S. and world economies, the cyclical nature of the chemical and refining industries and uncertainties associated with governmental actions.
We evaluate long-lived assets for potential impairment indicators whenever events or changes in circumstances indicate that the carrying amount of an asset may not be recoverable, including when negative conditions such as significant current or projected operating losses exist. Our judgments regarding the existence of impairment indicators are based on legal factors, market conditions and the operational performance of our businesses. Actual impairment losses incurred could vary significantly from amounts estimated. Long-lived assets assessed for impairment are grouped at the lowest level for which identifiable cash flows are largely independent of the cash flows of other assets and liabilities. Additionally, future events could cause us to conclude that impairment indicators exist and that associated long-lived assets of our businesses are impaired. Any resulting impairment loss could have a material adverse impact on our financial condition and results of operations.
The estimated useful lives of long-lived assets range from three to 40 years. Depreciation and amortization of these assets, including amortization of deferred turnaround costs, under the straight-line method over their estimated useful lives totaled $114.0 million, $98.2 million and $81.2 million in 2017, 2016 and 2015, respectively. If the useful lives of the assets were found to be shorter than originally estimated, depreciation or amortization charges would be accelerated.
We defer the costs of planned major maintenance activities, or turnarounds, and amortize the costs over the period until the next planned turnaround of the affected unit. Total costs deferred on turnarounds were $9.6 million, $77.1 million and $3.2 million in 2017, 2016 and 2015, respectively. Amortization in 2017, 2016 and 2015 of previously deferred turnaround costs was $22.8 million, $20.8 million and $16.8 million, respectively. As of December 31, 2017, deferred turnaround costs, net of accumulated amortization, totaled $76.6 million. Expensing turnaround costs as incurred would likely result in greater variability of our quarterly operating results and would adversely affect our financial position and results of operations.
Additional information concerning long-lived assets and related depreciation and amortization appears in Notes 5 and 6 to the audited consolidated financial statements appearing elsewhere in this Form 10-K.
Fair Value Estimates. We develop estimates of fair value to allocate the purchase price paid to acquire a business to the assets acquired and liabilities assumed in an acquisition, to assess impairment of long-lived assets, goodwill and intangible assets and to record derivative instruments. We use all available information to make these fair value determinations, including the engagement of third-party consultants. At December 31, 2017, recorded goodwill was $5.8 million, all of which was associated with the acquisition of the Longview Pipeline as part of the acquisition of Westlake's Longview production facilities. In addition, we record all derivative instruments at fair value. The fair value of the financial instruments is estimated using quoted market prices in active markets and observable market-based inputs or unobservable inputs that are corroborated by market data when active markets are not available or unobservable inputs that are not corroborated by market data.
Goodwill impairment. Significant assumptions used in the discounted cash flow projection impairment test for goodwill include sales volumes based on production capacities. The future cash flows are discounted to present value using a discount rate. The significant assumptions used in determining the fair value of the reporting unit using the market value methodology include the determination of appropriate market comparables and the estimated multiples of EBITDA a willing buyer is likely to pay. Under the discounted cash flow methodology, even if the fair value of OpCo decreased by 10%, the carrying value of OpCo would not exceed its fair value.
Environmental and Legal Obligations. We consult with various professionals to assist us in making estimates relating to environmental costs and legal proceedings. We accrue an expense when we determine that it is probable that a liability has been incurred and the amount is reasonably estimable. While we believe that the amounts recorded in the accompanying consolidated financial statements related to these contingencies are based on the best estimates and judgments available, the actual outcomes could differ from our estimates. Additional information about certain legal proceedings and environmental matters appears in Item 1. Business—Environmental and in Note 15 to the consolidated financial statements appearing elsewhere in this Form 10-K.
The Partnership has conditional asset retirement obligations for the removal and disposal of hazardous materials and the remediation of the cause of any such release from certain of the Partnership's manufacturing facilities. However, no asset retirement obligations have been recognized because the fair value of the conditional legal obligation cannot be measured due to the indeterminate settlement date of the obligation. Settlement of these conditional asset retirement obligations is not expected to have a material adverse effect on the Partnership's financial condition, results of operations or cash flows in any individual reporting period.
Recent Accounting Pronouncements
See Note 1 to the consolidated financial statements for a full description of recent accounting pronouncements, including expected dates of adoption and estimated effects on results of operations and financial condition, which is incorporated herein by reference.
Item 7A. Quantitative and Qualitative Disclosures about Market Risk
Commodity Price Risk
A substantial portion of the Partnership's products and raw materials are commodities whose prices fluctuate as market supply and demand fundamentals change. However, our direct exposure to commodity price risk is limited to approximately 5% of our total ethylene production, which is the portion sold to third parties. We believe we have substantially mitigated our indirect exposure to commodity price fluctuation during the term of the Ethylene Sales Agreement through the minimum commitment and the cost-plus based pricing.
Interest Rate Risk
We are exposed to interest rate risk with respect to our outstanding debt, all of which is variable rate debt. At December 31, 2017, we had variable rate debt of $474.0 million outstanding, all of which was owed to wholly owned subsidiaries of Westlake, $220.4 million of which accrues interest at a variable rate of LIBOR plus 300 basis points and the remaining $253.5 million of which accrues interest at a variable rate of LIBOR plus 200 basis points. During August 2015, we entered into an interest rate contract with Westlake to fix the LIBOR component of the interest rate for a portion of the debt. The weighted average variable interest rate of our debt, excluding the effectively fixed rate portion through the interest rate contract, was 3.9% as of December 31, 2017. We will continue to be subject to interest rate risk with respect to our variable rate debt as well as the risk of higher interest cost if and when this debt is refinanced. A hypothetical increase in our average interest rate on variable rate debt (excluding the effectively fixed rate debt portion through the interest rate contract) by 100 basis points would increase our annual interest expense by approximately $4.1 million, based on the December 31, 2017 debt balance.
Item 8. Financial Statements and Supplementary Data
Index to Consolidated Financial Statements
|
| |
| Page |
| |
Management's Report on Internal Control over Financial Reporting | |
| |
| |
Consolidated Balance Sheets as of December 31, 2017 and 2016 | |
Consolidated Statements of Operations for the Years Ended December 31, 2017, 2016 and 2015 | |
and 2015 | |
2015 | |
Notes to Consolidated Financial Statements | |
Financial statement schedules not included in this Form 10-K have been omitted because they are not applicable or because the required information is shown in the consolidated financial statements or notes thereto.
MANAGEMENT'S REPORT ON INTERNAL CONTROL OVER FINANCIAL REPORTING
The management of Westlake Chemical Partners LP (the "Partnership") is responsible for establishing and maintaining adequate internal control over financial reporting. The Partnership's internal control over financial reporting is a process designed to provide reasonable assurance regarding the reliability of financial reporting and the preparation of financial statements for external purposes in accordance with generally accepted accounting principles.
The management of the Partnership assessed the effectiveness of the Partnership's internal control over financial reporting as of December 31, 2017. In making this assessment, management used the criteria set forth by the Committee of Sponsoring Organizations of the Treadway Commission in Internal Control—Integrated Framework (2013). Based on its assessment, Partnership's management has concluded that the Partnership's internal control over financial reporting was effective as of December 31, 2017 based on those criteria.
PricewaterhouseCoopers LLP, the independent registered public accounting firm that audited the financial statements included in this Annual Report on Form 10-K, has also audited the effectiveness of internal control over financial reporting as of December 31, 2017 as stated in their report that appears on the following page.
REPORT OF INDEPENDENT REGISTERED PUBLIC ACCOUNTING FIRM
To the Partners of Westlake Chemical Partners LP and
Board of Directors of Westlake Chemical Partners GP LLC
Opinions on the Financial Statements and Internal Control over Financial Reporting
We have audited the accompanying consolidated balance sheets of Westlake Chemical Partners LP and its subsidiaries as of December 31, 2017 and 2016, and the related consolidated statements of operations, of changes in equity and of cash flows for each of the three years in the period ended December 31, 2017, including the related notes (collectively referred to as the “consolidated financial statements”). We also have audited the Partnership's internal control over financial reporting as of December 31, 2017, based on criteria established in Internal Control - Integrated Framework (2013) issued by the Committee of Sponsoring Organizations of the Treadway Commission (COSO).
In our opinion, the consolidated financial statements referred to above present fairly, in all material respects, the financial position of the Partnership as of December 31, 2017 and 2016, and the results of their operations and their cash flows for each of the three years in the period ended December 31, 2017 in conformity with accounting principles generally accepted in the United States of America. Also in our opinion, the Partnership maintained, in all material respects, effective internal control over financial reporting as of December 31, 2017, based on criteria established in Internal Control - Integrated Framework (2013) issued by the COSO.
Basis for Opinions
The Partnership's management is responsible for these consolidated financial statements, for maintaining effective internal control over financial reporting, and for its assessment of the effectiveness of internal control over financial reporting, included in the accompanying Management’s Report on Internal Control over Financial Reporting. Our responsibility is to express opinions on the Partnership’s consolidated financial statements and on the Partnership's internal control over financial reporting based on our audits. We are a public accounting firm registered with the Public Company Accounting Oversight Board (United States) ("PCAOB") and are required to be independent with respect to the Partnership in accordance with the U.S. federal securities laws and the applicable rules and regulations of the Securities and Exchange Commission and the PCAOB.
We conducted our audits in accordance with the standards of the PCAOB. Those standards require that we plan and perform the audits to obtain reasonable assurance about whether the consolidated financial statements are free of material misstatement, whether due to error or fraud, and whether effective internal control over financial reporting was maintained in all material respects.
Our audits of the consolidated financial statements included performing procedures to assess the risks of material misstatement of the consolidated financial statements, whether due to error or fraud, and performing procedures that respond to those risks. Such procedures included examining, on a test basis, evidence regarding the amounts and disclosures in the consolidated financial statements. Our audits also included evaluating the accounting principles used and significant estimates made by management, as well as evaluating the overall presentation of the consolidated financial statements. Our audit of internal control over financial reporting included obtaining an understanding of internal control over financial reporting, assessing the risk that a material weakness exists, and testing and evaluating the design and operating effectiveness of internal control based on the assessed risk. Our audits also included performing such other procedures as we considered necessary in the circumstances. We believe that our audits provide a reasonable basis for our opinions.
Definition and Limitations of Internal Control over Financial Reporting
A company’s internal control over financial reporting is a process designed to provide reasonable assurance regarding the reliability of financial reporting and the preparation of financial statements for external purposes in accordance with generally accepted accounting principles. A company’s internal control over financial reporting includes those policies and procedures that (i) pertain to the maintenance of records that, in reasonable detail, accurately and fairly reflect the transactions and dispositions of the assets of the company; (ii) provide reasonable assurance that transactions are recorded as necessary to permit preparation of financial statements in accordance with generally accepted accounting principles, and that receipts and expenditures of the company are being made only in accordance with authorizations of management and directors of the company; and (iii) provide reasonable assurance regarding prevention or timely detection of unauthorized acquisition, use, or disposition of the company’s assets that could have a material effect on the financial statements.
Because of its inherent limitations, internal control over financial reporting may not prevent or detect misstatements. Also, projections of any evaluation of effectiveness to future periods are subject to the risk that controls may become inadequate because of changes in conditions, or that the degree of compliance with the policies or procedures may deteriorate.
/s/PricewaterhouseCoopers LLP
Houston, Texas
March 1, 2018
We have served as the Partnership’s auditor since 2014.
WESTLAKE CHEMICAL PARTNERS LP
CONSOLIDATED BALANCE SHEETS
|
| | | | | | | | |
| | December 31, 2017 | | December 31, 2016 |
| | | | |
| | (in thousands of dollars, except unit amounts) |
ASSETS | | | | |
Current assets | | | | |
Cash and cash equivalents | | $ | 27,008 |
| | $ | 88,900 |
|
Receivable under the Investment Management Agreement—Westlake Chemical Corporation ("Westlake") | | 136,510 |
| | — |
|
Accounts receivable, net—Westlake Chemical Corporation ("Westlake") | | 43,884 |
| | 126,977 |
|
Accounts receivable, net—third parties | | 18,083 |
| | 12,085 |
|
Inventories | | 5,590 |
| | 3,934 |
|
Prepaid expenses and other current assets | | 314 |
| | 269 |
|
Total current assets | | 231,389 |
| | 232,165 |
|
Property, plant and equipment, net | | 1,196,245 |
| | 1,222,238 |
|
Goodwill | | 5,814 |
| | 5,814 |
|
Deferred charges and other assets, net | | 81,828 |
| | 95,011 |
|
Total assets | | $ | 1,515,276 |
| | $ | 1,555,228 |
|
LIABILITIES | | | | |
Current liabilities | | | | |
Accounts payable—Westlake | | $ | 14,027 |
| | $ | 12,130 |
|
Accounts payable—third parties | | 10,516 |
| | 9,930 |
|
Accrued liabilities | | 15,697 |
| | 15,717 |
|
Total current liabilities | | 40,240 |
| | 37,777 |
|
Long-term debt payable to Westlake | | 473,960 |
| | 594,629 |
|
Deferred income taxes | | 2,220 |
| | 1,736 |
|
Other liabilities | | 107 |
| | 123 |
|
Total liabilities | | 516,527 |
| | 634,265 |
|
Commitments and contingencies (Note 15) | |
|
| |
|
|
EQUITY | | | | |
Common unitholders—public (18,112,500 and 12,937,500 units issued and outstanding at December 31, 2017 and December 31, 2016, respectively) | | 411,228 |
| | 297,367 |
|
Common unitholder—Westlake (14,122,230 and 1,436,115 units issued and outstanding at December 31, 2017 and December 31, 2016, respectively) | | 50,265 |
| | 4,813 |
|
Subordinated unitholder—Westlake (0 and 12,686,115 units issued and outstanding at December 31, 2017 and December 31, 2016, respectively) | | — |
| | 42,534 |
|
General partner—Westlake | | (241,958 | ) | | (242,430 | ) |
Accumulated other comprehensive income | | 279 |
| | 200 |
|
Total Westlake Chemical Partners LP partners' capital | | 219,814 |
| | 102,484 |
|
Noncontrolling interest in Westlake Chemical OpCo LP ("OpCo") | | 778,935 |
| | 818,479 |
|
Total equity | | 998,749 |
| | 920,963 |
|
Total liabilities and equity | | $ | 1,515,276 |
| | $ | 1,555,228 |
|
The accompanying notes are an integral part of the consolidated financial statements.
WESTLAKE CHEMICAL PARTNERS LP
CONSOLIDATED STATEMENTS OF OPERATIONS
|
| | | | | | | | | | | | |
| | Year Ended December 31, |
| | 2017 | | 2016 | | 2015 |
| | | | | | |
| | (in thousands of dollars, except unit amounts and per unit data) |
Revenue | | | | | | |
Net sales—Westlake | | $ | 973,081 |
| | $ | 853,719 |
| | $ | 834,918 |
|
Net co-products, ethylene and feedstock sales—third parties | | 199,900 |
| | 133,017 |
| | 172,303 |
|
Total net sales | | 1,172,981 |
| | 986,736 |
| | 1,007,221 |
|
Cost of sales | | 769,314 |
| | 595,405 |
| | 624,339 |
|
Gross profit | | 403,667 |
| | 391,331 |
| | 382,882 |
|
Selling, general and administrative expenses | | 29,260 |
| | 24,887 |
| | 23,550 |
|
Income from operations | | 374,407 |
| | 366,444 |
| | 359,332 |
|
Other income (expense) | | | | | | |
Interest expense—Westlake | | (21,861 | ) | | (12,607 | ) | | (4,967 | ) |
Other income, net | | 1,792 |
| | 601 |
| | 160 |
|
Income before income taxes | | 354,338 |
| | 354,438 |
| | 354,525 |
|
Provision for income taxes | | 1,280 |
| | 1,035 |
| | 672 |
|
Net income | | 353,058 |
| | 353,403 |
| | 353,853 |
|
Less: Net income attributable to noncontrolling interest in OpCo | | 304,388 |
| | 312,463 |
| | 314,022 |
|
Net income attributable to Westlake Chemical Partners LP and limited partners' interest in net income | | $ | 48,670 |
| | $ | 40,940 |
| | $ | 39,831 |
|
Net income attributable to Westlake Chemical Partners LP per limited partner unit (basic and diluted) | | | | | | |
Common units | | $ | 1.72 |
| | $ | 1.50 |
| | $ | 1.47 |
|
Subordinated units | | $ | 1.43 |
| | $ | 1.50 |
| | $ | 1.47 |
|
Weighted average limited partner units outstanding (basic and diluted) | | | | | | |
Common units—public | | 14,270,240 |
| | 12,937,500 |
| | 12,937,500 |
|
Common units—Westlake | | 7,831,307 |
| | 1,436,115 |
| | 1,436,115 |
|
Subordinated units—Westlake | | 6,290,923 |
| | 12,686,115 |
| | 12,686,115 |
|
Distributions per common unit | | $ | 1.44 |
| | $ | 1.29 |
| | $ | 1.15 |
|
The accompanying notes are an integral part of the consolidated financial statements.
WESTLAKE CHEMICAL PARTNERS LP
CONSOLIDATED STATEMENTS OF CHANGES IN EQUITY
|
| | | | | | | | | | | | | | | | | | | | | | | | | | | | |
| | Partnership | | | | |
| | Common Unitholders - Public | | Common Unitholder - Westlake | | Subordinated Unitholder - Westlake | | General Partner - Westlake | | Accumulated Other Comprehensive Income | | Noncontrolling Interest in OpCo | | Total |
| | | | | | | | | | | | | | |
| | |
Balances at December 31, 2014 | | $ | 290,377 |
| | $ | 4,038 |
| | $ | 35,681 |
| | $ | (242,572 | ) | | $ | — |
| | $ | 747,426 |
| | $ | 834,950 |
|
Net income | | 19,044 |
| | 2,114 |
| | 18,673 |
| | — |
| | — |
| | 314,022 |
| | 353,853 |
|
Net effect of cash flow hedge | | — |
| | — |
| | — |
| | — |
| | 280 |
| | — |
| | 280 |
|
Quarterly distribution to unitholders | | (14,856 | ) | | (1,650 | ) | | (14,568 | ) | | — |
| | — |
| | — |
| | (31,074 | ) |
Quarterly distribution to noncontrolling interest retained in OpCo by Westlake | | — |
| | — |
| | — |
| | — |
| | — |
| | (310,842 | ) | | (310,842 | ) |
Balances at December 31, 2015 | | $ | 294,565 |
| | $ | 4,502 |
| | $ | 39,786 |
| | $ | (242,572 | ) | | $ | 280 |
| | $ | 750,606 |
| | $ | 847,167 |
|
Net income | | 19,440 |
| | 2,157 |
| | 19,062 |
| | 281 |
| | — |
| | 312,463 |
| | 353,403 |
|
Net effect of cash flow hedge | | — |
| | — |
| | — |
| | — |
| | (80 | ) | | — |
| | (80 | ) |
Quarterly distribution to unitholders | | (16,638 | ) | | (1,846 | ) | | (16,314 | ) | | (139 | ) | | — |
| | — |
| | (34,937 | ) |
Quarterly distribution to noncontrolling interest retained in OpCo by Westlake | | — |
| | — |
| | — |
| | — |
| | — |
| | (244,590 | ) | | (244,590 | ) |
Balances at December 31, 2016 | | $ | 297,367 |
| | $ | 4,813 |
| | $ | 42,534 |
| | $ | (242,430 | ) | | $ | 200 |
| | $ | 818,479 |
| | $ | 920,963 |
|
Net income | | 23,743 |
| | 9,934 |
| | 13,327 |
| | 1,666 |
| | — |
| | 304,388 |
| | 353,058 |
|
Net effect of cash flow hedge | | — |
| | — |
| | — |
| | — |
| | 79 |
| | — |
| | 79 |
|
Proceeds from secondary public offering, net of finance and other offering costs | | 110,698 |
| | — |
| | — |
| | — |
| | — |
| | — |
| | 110,698 |
|
Subordinated unit conversion | | — |
| | 42,352 |
| | (42,352 | ) | | — |
| | — |
| | — |
| | — |
|
Quarterly distribution to unitholders | | (20,580 | ) | | (6,834 | ) | | (13,509 | ) | | (1,194 | ) | | — |
| | — |
| | (42,117 | ) |
Quarterly distribution to noncontrolling interest retained in OpCo by Westlake | | — |
| | — |
| | — |
| | — |
| | — |
| | (343,932 | ) | | (343,932 | ) |
Balances at December 31, 2017 | | $ | 411,228 |
| | $ | 50,265 |
| | $ | — |
| | $ | (241,958 | ) | | $ | 279 |
| | $ | 778,935 |
| | $ | 998,749 |
|
The accompanying notes are an integral part of the consolidated financial statements.
WESTLAKE CHEMICAL PARTNERS LP
CONSOLIDATED STATEMENTS OF CASH FLOWS
|
| | | | | | | | | | | | |
| | Year Ended December 31, |
| | 2017 | | 2016 | | 2015 |
| | | | | | |
| | (in thousands of dollars) |
Cash flows from operating activities | | | | | | |
Net income | | $ | 353,058 |
| | $ | 353,403 |
| | $ | 353,853 |
|
Adjustments to reconcile net income to net cash provided by operating activities | | | | | | |
Depreciation and amortization | | 113,985 |
| | 98,210 |
| | 81,210 |
|
Loss from disposition of property, plant and equipment | | 3,033 |
| | 3,021 |
| | 1,812 |
|
Other losses (gains), net | | (1,040 | ) | | 738 |
| | (286 | ) |
Changes in operating assets and liabilities | | | | | | |
Accounts receivable—third parties | | (6,146 | ) | | (552 | ) | | 25,424 |
|
Net accounts receivable—Westlake | | 84,652 |
| | (90,742 | ) | | (11,836 | ) |
Inventories | | (1,656 | ) | | (55 | ) | | 2,755 |
|
Prepaid expenses and other current assets | | (45 | ) | | (2 | ) | | (55 | ) |
Accounts payable | | 1,442 |
| | (2,175 | ) | | 836 |
|
Accrued and other liabilities | | (9 | ) | | 3,791 |
| | 2,317 |
|
Other, net | | (9,917 | ) | | (77,911 | ) | | (3,488 | ) |
Net cash provided by operating activities | | 537,357 |
| | 287,726 |
| | 452,542 |
|
Cash flows from investing activities | | | | | | |
Additions to property, plant and equipment | | (68,858 | ) | | (299,638 | ) | | (231,185 | ) |
Receivable under the Investment Management Agreement—Westlake | | (136,172 | ) | | — |
| | — |
|
Other | | 1,801 |
| | 157 |
| | — |
|
Net cash used for investing activities | | (203,229 | ) | | (299,481 | ) | | (231,185 | ) |
Cash flows from financing activities | | | | | | |
Net proceeds from common unit offering | | 110,698 |
| | — |
| | — |
|
Proceeds from debt payable to Westlake | | 165,257 |
| | 212,175 |
| | 291,709 |
|
Repayment of debt payable to Westlake | | (285,926 | ) | | (1,552 | ) | | (135,341 | ) |
Quarterly distributions to noncontrolling interest retained in OpCo by Westlake | | (343,932 | ) | | (244,590 | ) | | (310,842 | ) |
Quarterly distributions to unitholders | | (42,117 | ) | | (34,937 | ) | | (31,074 | ) |
Net cash used for financing activities | | (396,020 | ) | | (68,904 | ) | | (185,548 | ) |
Net (decrease) increase in cash and cash equivalents | | (61,892 | ) | | (80,659 | ) | | 35,809 |
|
Cash and cash equivalents at beginning of the year | | 88,900 |
| | 169,559 |
| | 133,750 |
|
Cash and cash equivalents at end of the year | | $ | 27,008 |
| | $ | 88,900 |
| | $ | 169,559 |
|
The accompanying notes are an integral part of the consolidated financial statements.
WESTLAKE CHEMICAL PARTNERS LP
NOTES TO CONSOLIDATED FINANCIAL STATEMENTS
(in thousands of dollars, except unit amounts and per unit data)
1. Description of Business and Significant Accounting Policies
Description of Business
Westlake Chemical Partners LP ("Westlake Chemical Partners LP" or the "Partnership") is a Delaware limited partnership formed in March 2014 to operate, acquire and develop ethylene production facilities and related assets. On August 4, 2014, the Partnership completed an initial public offering (the "IPO") of 12,937,500 common units representing limited partner interests. On September 29, 2017, the Partnership completed its secondary offering of 5,175,000 common units at a price of $22.00 per unit. Net proceeds to Westlake Partners from the sale of the units was $110,739, net of underwriting discounts, structuring fees and offering expenses of approximately $3,111.
In connection with the IPO, the Partnership acquired a 10.6% interest in Westlake Chemical OpCo LP ("OpCo") and a 100% interest in Westlake Chemical OpCo GP LLC ("OpCo GP"), which is the general partner of OpCo. OpCo owns three ethylene production facilities and a common carrier ethylene pipeline (collectively, the "Contributed Assets"). On April 29, 2015, the Partnership purchased an additional 2.7% newly-issued limited partner interest in OpCo for approximately $135,341, resulting in an aggregate 13.3% limited partner interest in OpCo effective April 1, 2015. On September 29, 2017, the Partnership purchased an additional 5.0% newly-issued limited partner interest in OpCo for approximately $229,207, resulting in an aggregate 18.3% limited partner interest in OpCo, effective as of July 1, 2017. The remaining 81.7% limited partner interest in OpCo is owned by Westlake Chemical Corporation.
References in these financial statements to the Partnership, OpCo and OpCo GP used in the present tense or prospectively refer to the period subsequent to the IPO. References in these financial statements to the "Predecessor" refer to Westlake Chemical Partners LP Predecessor, the Partnership's predecessor for accounting purposes and refer to the time periods prior to the IPO. References to "Westlake" refer collectively to Westlake Chemical Corporation and its subsidiaries, other than the Partnership, OpCo and OpCo GP.
OpCo and Westlake entered into an ethylene sales agreement (the "Ethylene Sales Agreement") pursuant to which the Partnership generates a substantial majority of its revenue. For more information, see Note 2 to the consolidated financial statements.
The Partnership sells ethylene production in excess of volumes sold to Westlake, as well as all of the co-products resulting from the ethylene production, including propylene, crude butadiene, pyrolysis gasoline and hydrogen, directly to third parties on either a spot or contract basis. Co-products sold to third parties continue to be transported by rail or truck. Net proceeds (after transportation and other costs) from the sales of ethylene co-products that result from the production of ethylene purchased by Westlake are netted against the ethylene price charged to Westlake under the Ethylene Sales Agreement, thereby reducing the Partnership's exposure to fluctuations in the market prices of these co-products.
Basis of Presentation
The accompanying consolidated financial statements have been prepared in conformity with the accounting principles generally accepted in the United States.
The Partnership holds a 18.3% limited partner interest and the entire non-economic general partner interest in OpCo. The remaining 81.7% limited partner interest in OpCo is owned directly by Westlake, which has no rights to direct the activities that most significantly impact the economic performance of OpCo. As a result of the fact that substantially all of OpCo's activities are conducted on behalf of Westlake, and the fact that OpCo exhibits disproportionality of voting rights to economic interest, OpCo was deemed to be a variable interest entity. The Partnership, through its ownership of OpCo's general partner, has the power to direct the activities that most significantly impact the economic performance of OpCo, and it also has the obligation or right to absorb losses or receive benefits from OpCo that could potentially be significant to OpCo. As such, the Partnership was determined to be OpCo's primary beneficiary and therefore consolidates OpCo's results of operations and financial position. Westlake's retained interest of 81.7% is recorded as noncontrolling interest in the Partnership's consolidated financial statements.
Cash and Cash Equivalents
Cash equivalents consist of highly liquid investments that are readily convertible into cash and have a maturity of three months or less at the date of acquisition.
WESTLAKE CHEMICAL PARTNERS LP
NOTES TO CONSOLIDATED FINANCIAL STATEMENTS—(Continued)
(in thousands of dollars, except unit amounts and per unit data)
Allowance for Doubtful Accounts
The determination of the allowance for doubtful accounts is based on estimation of the amount of accounts receivable that the Partnership believes are unlikely to be collected. Estimating this amount requires analysis of the financial strength of the Partnership's customers, the use of historical experience, the Partnership's accounts receivable aged trial balance and specific collectability analysis. The allowance for doubtful accounts is reviewed quarterly. Past due balances over 90 days and high risk accounts, as determined by the analysis of financial strength of customers, are reviewed individually for collectability.
Inventories
Inventories primarily include product, material and supplies. Inventories are stated at the lower of cost or net realizable value. Cost is determined using the first-in, first-out ("FIFO") or average method.
Property, Plant and Equipment
Property, plant and equipment are carried at cost, net of accumulated depreciation. Cost includes expenditures for improvements and betterments that extend the useful lives of the assets and interest capitalized on significant capital projects.
Interest expense is capitalized for qualifying assets under construction. Capitalized interest costs are included in property, plant and equipment and are depreciated over the useful life of the related asset. Capitalized interest was $435, $5,961 and $5,116 for the years ended December 31, 2017, 2016 and 2015. Repair and maintenance costs are charged to operations as incurred. Gains and losses on the disposal or retirement of property, plant and equipment are reflected in the statement of operations when the assets are sold or retired.
The accounting guidance for asset retirement obligations requires the recording of liabilities equal to the fair value of asset retirement obligations and corresponding additional asset costs, when there is a legal asset retirement obligation as a result of existing or enacted law, statute or contract. The Partnership has conditional asset retirement obligations for the removal and disposal of hazardous materials from certain of the Partnership's manufacturing facilities. However, no asset retirement obligations have been recognized because the fair value of the conditional legal obligation cannot be measured due to the indeterminate settlement date of the obligation. Settlement of these conditional asset retirement obligations is not expected to have a material adverse effect on the Partnership's financial condition, results of operations or cash flows in any individual reporting period.
Depreciation is provided by utilizing the straight-line method over the estimated useful lives of the assets as follows:
|
| | |
Classification | | Years |
| | |
Buildings and improvements | 40 |
Plant and equipment | 25 |
Ethylene pipeline | 35 |
Other | 3-15 |
Impairment of Long-Lived Assets
The accounting guidance for the impairment or disposal of long-lived assets requires that the Partnership assess long-lived assets for impairment whenever events or changes in circumstances indicate that the carrying amount of an asset may not be recoverable, including when negative conditions such as significant current or projected operating losses exist. Other factors considered by the Partnership when determining if an impairment assessment is necessary include, but are not limited to, significant changes or projected changes in supply and demand fundamentals (which would have a negative impact on operating rates or margins), new technological developments, new competitors with significant raw material or other cost advantages, adverse changes associated with the United States and world economies and uncertainties associated with governmental actions. Long-lived assets assessed for impairment are grouped at the lowest level for which identifiable cash flows are largely independent of the cash flows of other assets and liabilities. Recoverability of assets to be held and used is measured by a comparison of the carrying amount of an asset to future net undiscounted cash flows expected to be generated by the asset. Assets are considered to be impaired if the carrying amount of an asset exceeds the future undiscounted cash flows. The impairment recognized is measured by the amount by which the carrying amount of the assets exceeds the fair value of the assets. Assets to be disposed of are reported at the lower of the carrying amount or estimated fair value less costs to sell.
WESTLAKE CHEMICAL PARTNERS LP
NOTES TO CONSOLIDATED FINANCIAL STATEMENTS—(Continued)
(in thousands of dollars, except unit amounts and per unit data)
Impairment of Goodwill and Intangible Assets
The accounting guidance requires that goodwill be tested for impairment at least annually, or when events or changes in circumstances indicate the fair value of a reporting unit with goodwill has been reduced below its carrying value. The impairment test for the recorded goodwill was performed in October 2017 and did not indicate impairment of the goodwill. Other intangible assets with finite lives are amortized over their estimated useful life and reviewed for impairment in accordance with the provisions of the accounting guidance. As of December 31, 2017, the Partnership's recorded goodwill was $5,814. See Note 6 for more information on the Partnership's annual goodwill impairment test.
Turnaround Costs
The Partnership accounts for turnaround costs under the deferral method. Turnarounds are the scheduled and required shutdowns of specific operating units in order to perform planned major maintenance activities. The costs related to the significant overhaul and refurbishment activities include maintenance materials, parts and direct labor costs. The costs of the turnaround are deferred when incurred at the time of the turnaround and amortized (within depreciation and amortization) on a straight-line basis until the next planned turnaround, which ranges from three to six years. Deferred turnaround costs are presented as a component of other assets, net. The cash outflows related to these costs are included in operating activities in the consolidated statement of cash flows.
Concentration of Credit Risk
Financial instruments which potentially subject the Partnership to concentration of risk consist principally of trade receivables from third-party customers who purchase ethylene and ethylene co-products. The Partnership performs periodic credit evaluations, as applicable, of the customers' financial condition and generally does not require collateral. The Partnership maintains allowances for potential losses, as applicable.
Revenue Recognition
Revenue is recognized when persuasive evidence of an arrangement exists, products are delivered to the customer, the sales price is fixed or determinable, and collectability is reasonably assured. Title and risk of loss passes to the customer upon delivery under executed customer purchase orders or contracts. Provisions for discounts, rebates and returns are provided for in the same period as the related sales are recorded.
Derivative Instruments
The accounting guidance for derivative instruments and hedging activities requires that the Partnership recognize all derivative instruments on the balance sheet at fair value, and changes in the derivative's fair value must be currently recognized in earnings or comprehensive income, depending on the designation of the derivative. If the derivative is designated as a fair value hedge, the changes in the fair value of the derivative and of the hedged item attributable to the hedged risk are recognized in earnings. If the derivative is designated as a cash flow hedge, the effective portion of the change in the fair value of the derivative is recorded in comprehensive income and is recognized in the statement of operations when the hedged item affects earnings. Ineffective portions of changes in the fair value of cash flow hedges are recognized in earnings currently.
Environmental Costs
Environmental costs relating to current operations are expensed or capitalized, as appropriate, depending on whether such costs provide future economic benefits. Remediation liabilities are recognized when the costs are considered probable and can be reasonably estimated. Measurement of liabilities is based on currently enacted laws and regulations, existing technology and undiscounted site-specific costs. Environmental liabilities in connection with properties that are sold or closed are realized upon such sale or closure, to the extent they are probable and estimable and not previously reserved. Recognition of any joint and several liabilities is based upon the Partnership's best estimate of its final pro rata share of the liability.
Income Taxes
The Partnership is a limited partnership and is treated as a partnership for U.S. federal income tax purposes and, therefore, is not liable for entity-level federal income taxes. The Partnership is, however, subject to state and local income taxes. Deferred tax expense or benefit is the result of changes in the deferred tax assets and liabilities during the period. Valuation allowances were recorded against deferred tax assets when it was considered more likely than not that the deferred tax assets will not be realized on a separate tax return basis.
WESTLAKE CHEMICAL PARTNERS LP
NOTES TO CONSOLIDATED FINANCIAL STATEMENTS—(Continued)
(in thousands of dollars, except unit amounts and per unit data)
Segment Reporting
The Partnership only operates one segment (ethylene production) and all of its operations are located in the United States.
Use of Estimates
The preparation of financial statements in conformity with accounting principles generally accepted in the United States of America requires management to make estimates and assumptions that affect the reported amounts of assets, liabilities, revenues and expenses, and the disclosure of contingent assets and liabilities. Actual results could differ from those estimates.
Other Comprehensive Income
The Partnership has not reported consolidated statements of comprehensive income for the years ended December 31, 2017, 2016 and 2015 due to immateriality of the components of other comprehensive income.
Recent Accounting Pronouncements
Revenue from Contracts with Customers (ASU No. 2014-09)
In May 2014, the Financial Accounting Standards Board ("FASB") issued an accounting standards update on a comprehensive new revenue recognition standard that will supersede the existing revenue recognition guidance. The new accounting guidance creates a framework by which an entity will allocate the transaction price to separate performance obligations and recognize revenue when each performance obligation is satisfied. Under the new standard, entities will be required to use judgment and make estimates, including identifying performance obligations in a contract, estimating the amount of variable consideration to include in the transaction price, allocating the transaction price to each separate performance obligation and determining when an entity satisfies its performance obligations. The standard allows for either "full retrospective" adoption, meaning that the standard is applied to all of the periods presented with a cumulative catch-up as of the earliest period presented, or "modified retrospective" adoption, meaning the standard is applied only to the most current period presented in the financial statements with a cumulative catch-up as of the current period. In July 2015, the FASB deferred the effective date for the revenue recognition standard. The accounting standard will now be effective for reporting periods beginning after December 15, 2017 and is not expected to have a material impact on the Partnership's consolidated financial position, results of operations and cash flows. The Partnership elected the modified retrospective method of adoption.
Leases (ASU No. 2016-02)
In February 2016, the FASB issued an accounting standards update on a new lease standard that will supersede the existing lease guidance. The standard requires a lessee to recognize assets and liabilities related to long-term leases that are classified as operating leases under current guidance on its balance sheet. An asset would be recognized related to the right to use the underlying asset and a liability would be recognized related to the obligation to make lease payments over the term of the lease. The standard also requires expanded disclosures related to leases. The accounting standard will be effective for reporting periods beginning after December 15, 2018. The Partnership is in the process of evaluating the impact that the new accounting guidance will have on its consolidated financial position, results of operations and cash flows.
Credit Losses (ASU No. 2016-13)
In June 2016, the FASB issued an accounting standards update providing new guidance for the accounting for credit losses on loans and other financial instruments. The new guidance introduces an approach based on expected losses to estimate credit losses on certain types of financial instruments. The standard also modifies the impairment model for available-for-sale debt securities and provides for a simplified accounting model for purchased financial assets with credit deterioration since their origination. The accounting standard will be effective for reporting periods beginning after December 15, 2019. The Partnership is in the process of evaluating the impact that the new accounting guidance will have on its consolidated financial position, results of operations and cash flows.
Cash Flows (ASU No. 2016-15)
In August 2016, the FASB issued an accounting standards update providing new guidance on the classification of certain cash receipts and payments including debt extinguishment costs, debt prepayment costs, settlement of zero-coupon debt instruments, contingent consideration payments, proceeds from the settlement of insurance claims and life insurance policies and distributions received from equity method investees in the statement of cash flows. This update is required to be applied using the retrospective transition method to each period presented unless it is impracticable to be applied retrospectively. In
WESTLAKE CHEMICAL PARTNERS LP
NOTES TO CONSOLIDATED FINANCIAL STATEMENTS—(Continued)
(in thousands of dollars, except unit amounts and per unit data)
such situation, this guidance is to be applied prospectively. The accounting standard will be effective for reporting periods beginning after December 15, 2017. The adoption of the new standard is not expected to have a material impact on the Partnership's consolidated financial position, results of operations and cash flows.
Business Combinations (ASU No. 2017-01)
In January 2017, the FASB issued an accounting standard update to assist entities with evaluating when a set of transferred assets and activities is a business. The guidance requires an entity to evaluate if substantially all of the fair value of the gross assets acquired is concentrated in a single identifiable asset or a group of similar identifiable assets; if so, the set of transferred assets and activities is not a business. The guidance also requires a business to include at least one substantive process and narrows the definition of outputs by more closely aligning it with how outputs are described in ASC 606. The accounting standard will be effective for reporting periods beginning after December 15, 2017 and is not expected to have an impact on the Partnership's consolidated financial position, results of operations and cash flows.
Other Income - Gains and Losses from the Derecognition of Nonfinancial Assets (ASU No. 2017-05)
In February 2017, the FASB issued an accounting standards update to clarify the scope of guidance related to other income—gains and losses from the derecognition of nonfinancial assets, and to add guidance for partial sales of nonfinancial assets. The new guidance clarifies that an in substance nonfinancial asset is an asset or group of assets for which substantially all of the fair value consists of nonfinancial assets and the group or subsidiary is not a business. The guidance also outlines that when an entity transfers its controlling interest in a nonfinancial asset, but retains a noncontrolling interest, it will measure the retained interest at fair value resulting in full gain or loss recognition upon sale of the controlling interest. The accounting standard will be effective for reporting periods beginning after December 15, 2017 and is not expected to have an impact on the Partnership's consolidated financial position, results of operations and cash flows.
Recently Adopted Accounting Standards
Amendments to the Consolidation Analysis (ASU No. 2016-17)
In October 2016, the FASB issued an accounting standards update making certain changes to the current consolidation guidance. The amendments affect reporting entities that are required to evaluate whether they should consolidate a variable interest entity in certain situations involving entities under common control. Specifically, the amendments change the evaluation of whether a reporting entity is the primary beneficiary of a variable interest entity by changing how a reporting entity that is a single decision maker of a variable interest entity treats indirect interests in the entity held through related parties that are under common control with the reporting entity. The amendments became effective for annual periods beginning after December 15, 2016. The Partnership adopted this accounting standard effective January 1, 2017, and the adoption did not have any impact on the Partnership's consolidated financial position, results of operations and cash flow.
2. Agreements with Westlake and Related Parties
Ethylene Sales Agreement
OpCo entered into a 12-year ethylene sales agreement with Westlake (the "Ethylene Sales Agreement"). The Ethylene Sales Agreement requires Westlake to purchase a minimum volume of ethylene each year equal to 95% of OpCo's planned ethylene production per year (the "Minimum Commitment"), subject to certain exceptions and a maximum commitment of 3.8 billion pounds per year. So long as Westlake is not in default under the Ethylene Sales Agreement, if OpCo's actual production exceeds planned production, Westlake has the option to purchase up to 95% of the excess production (the "Excess Production Option").
The fee for each pound of ethylene purchased by Westlake from OpCo up to the Minimum Commitment in any calendar year will equal:
| |
• | the actual price OpCo pays Westlake to purchase ethane (or other feedstock, such as propane, if applicable) to produce each pound of ethylene, subject to a specified cap and a floor on the amount of feedstock that should be needed to produce each pound of ethylene; plus |
| |
• | the actual price OpCo pays Westlake to purchase natural gas to produce each pound of ethylene, subject to a specified cap and a floor on the amount of natural gas that should be needed to produce each pound of ethylene; plus |
WESTLAKE CHEMICAL PARTNERS LP
NOTES TO CONSOLIDATED FINANCIAL STATEMENTS—(Continued)
(in thousands of dollars, except unit amounts and per unit data)
| |
• | OpCo's estimated operating costs (including selling, general and administrative expenses), divided by OpCo's planned ethylene production for the year (in pounds); plus |
| |
• | a five-year average of OpCo's expected future maintenance capital expenditures and other turnaround expenditures, divided by OpCo's planned ethylene production capacity for the year (in pounds); less |
| |
• | the proceeds (on a per pound of ethylene basis) received by OpCo from the sale of co-products (including, but not limited to, propylene, crude butadiene, pyrolysis gasoline and hydrogen) associated with producing the ethylene purchased by Westlake; plus |
| |
• | a $0.10 per pound margin. |
The fee for the Excess Production Option, if exercised, equals OpCo's estimated variable operating costs of producing the incremental ethylene, net of revenues from co-products sales plus a $0.10 per pound margin.
The estimated operating costs and the expected future maintenance capital expenditures and other turnaround expenditures will be adjusted at the end of each year, to be applicable for the fee for the next calendar year, to reflect certain changes in forecasted costs.
The result of the fee structure is that OpCo should recover the portion of its total operating costs and maintenance capital expenditures and other turnaround expenditures corresponding to the portion of OpCo's aggregate production that is purchased by Westlake. Any shortfall in recovery of such costs is recognized during the current year and is recoverable from Westlake in the subsequent year.
The Ethylene Sales Agreement has an initial term extending until December 31, 2026 and automatically renews thereafter for successive 12-month terms unless terminated.
Feedstock Supply Agreement
OpCo entered into a feedstock supply agreement with Westlake, pursuant to which Westlake agreed to sell to OpCo ethane and other feedstock in amounts sufficient for OpCo to produce the ethylene to be sold under the Ethylene Sales Agreement (the "Feedstock Supply Agreement"). The Feedstock Supply Agreement provides that OpCo may obtain feedstock from Westlake based on Westlake's total cost of purchasing and delivering the feedstock, including applicable transportation, storage and other costs. Title and risk of loss for all feedstock purchased by OpCo through the Feedstock Supply Agreement passes to OpCo upon delivery to one of three delivery points described in the Feedstock Supply Agreement.
The Feedstock Supply Agreement has an initial term extending until December 31, 2026 and automatically renews thereafter for successive 12-month terms unless terminated by either party; provided, however, that such agreement can only be renewed in the event the Ethylene Sales Agreement is renewed simultaneously. The Feedstock Supply Agreement may, in certain circumstances, terminate concurrently with the termination of the Ethylene Sales Agreement.
Services and Secondment Agreement
OpCo entered into a Services and Secondment Agreement with Westlake, pursuant to which OpCo provides Westlake with certain services required for the operation of Westlake's facilities; and Westlake provides OpCo with comprehensive operating services for OpCo's facilities, ranging from services relating to the maintenance and operations of the common facilities necessary for the operation of OpCo's units, to making available certain shared utilities such as electricity and natural gas that are necessary for the operation of OpCo's units. Westlake also seconds employees to OpCo to allow OpCo to operate its facilities. Such seconded employees will be under the control of OpCo while they work on OpCo's facilities.
The Services and Secondment Agreement has an initial 12-year term. The Services and Secondment Agreement may be renewed thereafter upon agreement of the parties and shall automatically terminate if the Ethylene Sales Agreement terminates under certain circumstances. Westlake and OpCo each can terminate the Services and Secondment Agreement under certain circumstances, including if the other party materially defaults on the performance of its obligations and such default continues for a 30-day period.
Site Lease Agreements
OpCo entered into two site lease agreements with Westlake pursuant to which Westlake leases to OpCo the real property underlying Lake Charles Olefins and Calvert City Olefins, respectively, and grants OpCo rights to access and use certain other portions of Westlake's ethylene production facilities that are necessary to operate OpCo's production facilities. OpCo owes
WESTLAKE CHEMICAL PARTNERS LP
NOTES TO CONSOLIDATED FINANCIAL STATEMENTS—(Continued)
(in thousands of dollars, except unit amounts and per unit data)
Westlake one dollar per site per year. The site lease agreements each have a term of 50 years. Each of the site lease agreements may be renewed if agreed by the parties.
Omnibus Agreement
The Partnership entered into an Omnibus Agreement with Westlake that addresses (1) Westlake's indemnification of the Partnership for certain matters, including environmental and tax matters, (2) the provision by Westlake of certain management and other general and administrative services to the Partnership and its general partner and (3) the Partnership's reimbursement to Westlake for such services. The Omnibus Agreement also addresses Westlake's right of first refusal on any proposed transfer of the ethylene production facilities that serve Westlake's other facilities and Westlake's right of first refusal on any proposed transfer of the Partnership's equity interests in OpCo.
Exchange Agreement
OpCo and Westlake entered into an exchange agreement, which had an initial term through August 1, 2015 and is continuing year to year thereafter, unless and until terminated by either party. Under the exchange agreement, OpCo may require Westlake to deliver up to 200 million pounds of ethylene for OpCo per year from the Site Leases to an ethylene hub in Mt. Belvieu, Texas, for which OpCo would be required to pay an exchange fee of $0.006 per pound.
OpCo Partnership Agreement
The Partnership, OpCo GP and Westlake entered into an agreement of limited partnership for OpCo (the "OpCo LP Agreement"). The OpCo LP Agreement governs the ownership and management of OpCo and designates OpCo GP as the general partner of OpCo. OpCo GP generally has complete authority to manage OpCo's business and affairs. The Partnership controls OpCo GP, as its sole member, subject to certain approval rights held by Westlake.
Investment Management Agreement
On August 1, 2017, the Partnership, OpCo and Westlake executed the Investment Management Agreement that authorized Westlake to invest the Partnership and OpCo’s excess cash with Westlake for a term of up to a maximum of nine months. Per the terms of the Investment Management Agreement, the Partnership earns a market return plus five basis points and Westlake provides daily availability of the invested cash to meet any liquidity needs of the Partnership or OpCo. The Partnership had $136.2 million of invested cash under the Investment Management Agreement at December 31, 2017.
3. Accounts Receivable—Third Parties
Accounts receivable—third parties consist of the following:
|
| | | | | | | | |
| | December 31, |
| | 2017 | | 2016 |
Trade customers | | $ | 18,794 |
| | $ | 11,913 |
|
Allowance for doubtful accounts | | (711 | ) | | (564 | ) |
| | 18,083 |
| | 11,349 |
|
Other | | — |
| | 736 |
|
Accounts receivable, net—third parties | | $ | 18,083 |
| | $ | 12,085 |
|
4. Inventories
Inventories consist of the following:
|
| | | | | | | | |
| | December 31, |
| | 2017 | | 2016 |
Finished products | | $ | 5,244 |
| | $ | 3,610 |
|
Feedstock, additives and chemicals | | 346 |
| | 324 |
|
Inventories | | $ | 5,590 |
| | $ | 3,934 |
|
WESTLAKE CHEMICAL PARTNERS LP
NOTES TO CONSOLIDATED FINANCIAL STATEMENTS—(Continued)
(in thousands of dollars, except unit amounts and per unit data)
5. Property, Plant and Equipment
Property, plant and equipment consist of the following:
|
| | | | | | | | |
| | December 31, |
| | 2017 | | 2016 |
Building and improvements | | $ | 17,174 |
| | $ | 16,757 |
|
Plant and equipment | | 1,773,070 |
| | 1,690,317 |
|
Other | | 83,167 |
| | 72,215 |
|
| | 1,873,411 |
| | 1,779,289 |
|
Less: Accumulated depreciation | | (716,299 | ) | | (644,070 | ) |
| | 1,157,112 |
| | 1,135,219 |
|
Construction in progress | | 39,133 |
| | 87,019 |
|
Property, plant and equipment, net | | $ | 1,196,245 |
| | $ | 1,222,238 |
|
Depreciation expense on property, plant and equipment of $91,154, $77,444 and $64,369 is included in cost of sales in the consolidated statements of operations for the years ended December 31, 2017, 2016 and 2015, respectively.
6. Goodwill, Deferred Charges and Other Assets
Goodwill
The Partnership's goodwill balance was $5,814 at December 31, 2017 and 2016. The impairment test for the recorded goodwill was performed in October 2017 and did not indicate impairment of the goodwill. The fair value of the goodwill was calculated using both a discounted cash flow methodology and a market value methodology. The discounted cash flow projections were based on a nine-year forecast, from 2018 to 2026, to reflect the cyclicality of the Partnership's business. The forecast was based on prices and spreads projected by IHS Markit, a chemical industry organization offering market and business advisory services for the chemical market, for the same period, and estimates by management, including their strategic and operational plans. Other significant assumptions used in the discounted cash flow projection included sales volumes based on production capacities. The future cash flows were discounted to present value using a discount rate of 8.3%. The significant assumptions used in determining the fair value of the reporting unit using the market value methodology include the determination of appropriate market comparables and the estimated multiples of EBITDA a willing buyer is likely to pay.
Deferred Charges and Other Assets
Deferred charges and other assets, net consist of the following:
|
| | | | | | | | |
| | Year Ended December 31, |
| | 2017 | | 2016 |
Interest rate contract | | $ | 302 |
| | $ | 290 |
|
Turnaround costs, net | | 76,593 |
| | 89,185 |
|
Other | | 4,933 |
| | 5,536 |
|
Total deferred charges and other assets | | $ | 81,828 |
| | $ | 95,011 |
|
Amortization expense on other assets of $22,831, $20,766 and $16,841 is included in the consolidated statements of operations for the years ended December 31, 2017, 2016 and 2015, respectively. Certain other assets are amortized over periods ranging from five to 15 years using the straight-line method.
WESTLAKE CHEMICAL PARTNERS LP
NOTES TO CONSOLIDATED FINANCIAL STATEMENTS—(Continued)
(in thousands of dollars, except unit amounts and per unit data)
7. Long-Term Debt
Long-term debt consists of the following:
|
| | | | | | | | |
| | December 31, |
| | 2017 | | 2016 |
August 2013 Promissory Notes (variable interest rate of prime plus 1.5%, original scheduled maturity of August 1, 2023) | | $ | — |
| | $ | 31,775 |
|
OpCo Revolver (variable interest rate of London Interbank Offered Rate ("LIBOR") plus 3.0%, original scheduled maturity of August 4, 2019) | | 220,416 |
| | 427,513 |
|
MLP Revolver (variable interest rate of LIBOR plus 2.0%, original scheduled maturity of April 29, 2021) | | 253,544 |
| | 135,341 |
|
Long-term debt payable to Westlake | | $ | 473,960 |
| | $ | 594,629 |
|
In 2013, the August 2013 Promissory Notes were issued for capital expenditures incurred by Westlake. In connection with the IPO, OpCo assumed the August 2013 Promissory Notes and used proceeds from the IPO to repay a portion of the balance it assumed. On September 29, 2017, the Partnership repaid the remaining balance of the August 2013 Promissory Notes.
In connection with the IPO on August 4, 2014, OpCo entered into a $600,000 senior unsecured revolving credit facility agreement with Westlake (the "OpCo Revolver"). The OpCo Revolver accrues interest quarterly at a rate of LIBOR plus 3.0%, which may be paid-in-kind as an addition to the principal at OpCo's option. Proceeds drawn under the OpCo Revolver during 2016 were used to fund capital expenditures at OpCo's ethylene plants and to fund the working capital requirements.
On April 29, 2015, the Partnership entered into a $300,000 revolving credit facility agreement with Westlake (the "MLP Revolver") to fund the Partnership's purchase of an additional 2.7% newly-issued, limited partner interest in OpCo for $135,341. On August 1, 2017, the Partnership entered into an amendment to the MLP Revolver agreement, extending the maturity date from April 29, 2018 to April 29, 2021. On December 5, 2017, the Partnership entered into an amendment to the MLP Revolver credit agreement, increasing borrowing capacity from $300,000 to $600,000. Borrowings under the MLP Revolver bear interest at LIBOR plus a spread ranging from 2.0% to 3.0% (depending on the Partnership's consolidated leverage ratio), payable quarterly. The MLP Revolver provides that the Partnership may pay all or a portion of the interest on any borrowings in kind, in which case any such amounts would be added to the principal amount of the loan. The MLP Revolver requires that the Partnership maintain a consolidated leverage ratio of either (1) during any one-year period following certain types of acquisitions (including acquisitions of additional interests in OpCo), 5.50:1.00 or less, or (2) during any other period, 4.50:1.00 or less. The MLP Revolver also contains certain other customary covenants. The repayment of borrowings under the MLP Revolver is subject to acceleration upon the occurrence of an event of default. During August 2015, the Partnership entered into an interest rate contract with Westlake to fix the LIBOR component of the interest rate for a portion of the MLP Revolver balance. The interest rate contract terminates on the earlier of the MLP Revolver maturity date or in August 2018.
As of December 31, 2017, the Partnership was in compliance with all of the covenants under the OpCo Revolver and the MLP Revolver.
The weighted average interest rate on all long-term debt was 3.76% and 3.72% at December 31, 2017 and 2016, respectively.
As of December 31, 2017, the Partnership had no scheduled maturities of long-term debt until 2019. The OpCo Revolver is scheduled to mature on August 4, 2019 and the MLP Revolver is scheduled to mature on April 29, 2021.
8. Distributions and Net Income Per Limited Partner Unit
On January 29, 2018, the board of directors of Westlake Chemical Partners GP LLC ("Westlake GP"), the Partnership's general partner, declared a quarterly cash distribution for the period from October 1, 2017 to December 31, 2017 of $0.3864 per unit, and of $614 to the holders of the Partnership's incentive distribution rights ("IDR Holders"). This distribution was paid on February 23, 2018 to unitholders of record on February 8, 2018.
WESTLAKE CHEMICAL PARTNERS LP
NOTES TO CONSOLIDATED FINANCIAL STATEMENTS—(Continued)
(in thousands of dollars, except unit amounts and per unit data)
The Partnership Agreement provides that the Partnership will distribute cash each quarter during the subordination period in the following manner: first, to all the unitholders, until each unit has received the minimum quarterly distribution of $0.2750, plus any arrearages from prior quarters; and second, to all the unitholders, pro rata, until each unit has received a distribution of $0.3163. If cash distributions to the Partnership's unitholders exceed $0.3163 per unit in any quarter, the Partnership's unitholders and Westlake, as the holder of the Partnership's incentive distribution rights, will receive distributions according to the following percentage allocations:
|
| | | | | | |
| | Marginal Percentage Interest in Distributions |
Total Quarterly Distribution Per Unit | | Unitholders | | IDR Holders |
Above $0.3163 up to $0.3438 | | 85.0 | % | | 15.0 | % |
Above $0.3438 up to $0.4125 | | 75.0 | % | | 25.0 | % |
Above $0.4125 | | 50.0 | % | | 50.0 | % |
For the three months ended December 31, 2017, the Partnership's distribution exceeded the $0.3163 per common unit target, which resulted in distributions to the IDR Holder.
The distributions are declared subsequent to quarter end; therefore, the table below represents total cash distributions declared from earnings of the related periods pertaining to such distributions.
|
| | | | | | | | | | | | |
| | Year Ended December 31 |
| | 2017 | | 2016 | | 2015 |
Net income attributable to the Partnership | | $ | 48,670 |
| | $ | 40,940 |
| | $ | 39,831 |
|
Less: | | | | | | |
Limited partners' distribution declared on common units | | 34,909 |
| | 19,016 |
| | 16,980 |
|
Limited partners' distribution declared on subordinated units | | 9,133 |
| | 16,784 |
| | 14,986 |
|
Distributions declared with respect to the incentive distribution rights | | 1,666 |
| | 281 |
| | — |
|
Net income in excess of distribution | | $ | 2,962 |
| | $ | 4,859 |
| | $ | 7,865 |
|
Net income per unit applicable to common limited partner units and to subordinated limited partner units is computed by dividing the respective limited partners' interest in net income by the weighted-average number of common units and subordinated units outstanding for the period. Because the Partnership has more than one class of participating securities, it uses the two-class method when calculating the net income per unit applicable to limited partners. The classes of participating securities include common units, subordinated units and incentive distribution rights. Net income attributable to the Partnership is allocated to the unitholders in accordance with their respective ownership percentages in preparation of the consolidated statements of changes in equity. However, when distributions related to the incentive distribution rights are made, net income equal to the amount of those distributions is first allocated to the general partner before the remaining net income is allocated to the unitholders based on their respective ownership percentages. Basic and diluted net income per unit is the same because the Partnership does not have any potentially dilutive units outstanding for the periods presented.
As discussed further in Note 9, the 12,686,115 subordinated units, all of which were owned by Westlake, were converted into common units effective August 30, 2017. For purposes of calculating net income per unit, the subordinated units were treated as if they had been converted to common units on July 1, 2017. Therefore, the subordinated units did not share in the distribution of cash generated from July 1, 2017 to December 31, 2017, and the Partnership did not allocate any earnings to the subordinated unitholders from July 1, 2017 to December 31, 2017 for the determination of net income per unit.
WESTLAKE CHEMICAL PARTNERS LP
NOTES TO CONSOLIDATED FINANCIAL STATEMENTS—(Continued)
(in thousands of dollars, except unit amounts and per unit data)
|
| | | | | | | | | | | | | | | | |
| | December 31, 2017 |
| | Limited Partners' Common Units | | Limited Partners' Subordinated Units | | Incentive Distribution Rights | | Total |
Net income attributable to the Partnership: | | | | | | | | |
Distribution | | $ | 34,909 |
| | $ | 9,133 |
| | $ | 1,666 |
| | $ | 45,708 |
|
Net income in excess of distribution (distribution in excess of net income) | | 3,101 |
| | (139 | ) | | — |
| | 2,962 |
|
Net income | | $ | 38,010 |
| | $ | 8,994 |
| | $ | 1,666 |
| | $ | 48,670 |
|
Weighted average units outstanding: | | | | | | | | |
Basic and diluted | | 22,101,547 |
| | 6,290,923 |
| | | | 28,392,470 |
|
Net income per limited partner unit: | | | | | | | | |
Basic and diluted | | $ | 1.72 |
| | $ | 1.43 |
| | | | |
|
| | | | | | | | | | | | | | | | |
| | December 31, 2016 |
| | Limited Partners' Common Units | | Limited Partners' Subordinated Units | | Incentive Distribution Rights | | Total |
Net income attributable to the Partnership: | | | | | | | | |
Distribution | | $ | 19,016 |
| | $ | 16,784 |
| | $ | 281 |
| | $ | 36,081 |
|
Net income in excess of distribution | | 2,581 |
| | 2,278 |
| | — |
| | 4,859 |
|
Net income | | $ | 21,597 |
| | $ | 19,062 |
| | $ | 281 |
| | $ | 40,940 |
|
Weighted average units outstanding: | | | | | | | | |
Basic and diluted | | 14,373,615 |
| | 12,686,115 |
| | | | 27,059,730 |
|
Net income per limited partner unit: | | | | | | | | |
Basic and diluted | | $ | 1.50 |
| | $ | 1.50 |
| | | | |
|
| | | | | | | | | | | | | | | | |
| | December 31, 2015 |
| | Limited Partners' Common Units | | Limited Partners' Subordinated Units | | Incentive Distribution Rights | | Total |
Net income attributable to the Partnership: | | | | | | | | |
Distribution | | $ | 16,980 |
| | $ | 14,986 |
| | $ | — |
| | $ | 31,966 |
|
Net income in excess of distribution | | 4,178 |
| | 3,687 |
| | — |
| | 7,865 |
|
Net income | | $ | 21,158 |
| | $ | 18,673 |
| | $ | — |
| | $ | 39,831 |
|
Weighted average units outstanding: | | | | | | | | |
Basic and diluted | | 14,373,615 |
| | 12,686,115 |
| | | | 27,059,730 |
|
Net income per limited partner unit: | | | | | | | | |
Basic and diluted | | $ | 1.47 |
| | $ | 1.47 |
| | | | |
9. Partners' Equity
Following the Partnership’s cash distribution for the second quarter of 2017, the requirement under the Partnership’s partnership agreement for the conversion of all subordinated units was satisfied. As a result, effective August 30, 2017, the 12,686,115 subordinated units owned by Westlake were converted into common units on a one-for-one basis and thereafter participate on terms equal with all other common units in distributions of available cash.
WESTLAKE CHEMICAL PARTNERS LP
NOTES TO CONSOLIDATED FINANCIAL STATEMENTS—(Continued)
(in thousands of dollars, except unit amounts and per unit data)
On September 29, 2017, the Partnership completed its secondary offering of 5,175,000 common units at a price of $22.00 per unit. Net proceeds to the Partnership from the sale of the units were $110,739, net of underwriting discounts, structuring fees and estimated offering expenses of approximately $3,111.
10. Related Party Transactions
The Partnership and OpCo regularly enter into related party transactions with Westlake. See below for a description of transactions with related parties.
Sales to Related Parties
OpCo sells ethylene to Westlake under the Ethylene Sales Agreement. Additionally, the Partnership and OpCo from time to time provide other services or products for which it charges Westlake a fee.
Sales to related parties were as follows:
|
| | | | | | | | | | | | |
| | Year Ended December 31, |
| | 2017 | | 2016 | | 2015 |
Net sales—Westlake | | $ | 973,081 |
| | $ | 853,719 |
| | $ | 834,918 |
|
Under the Services and Secondment Agreement, OpCo uses a portion of its production capacity to process purge gas for Westlake. On August 4, 2016, OpCo and Westlake entered into an amendment to the Ethylene Sales Agreement in order to provide that certain of the pricing components that make up the price for ethylene sold thereunder would be modified to reflect the portion of OpCo's production capacity that is used to process Westlake's purge gas instead of producing ethylene and to clarify that costs specific to the processing of Westlake's purge gas would be recovered under the Services and Secondment Agreement, and not the Ethylene Sales Agreement.
Cost of Sales from Related Parties
Charges for goods and services purchased by the Partnership and OpCo from Westlake and included in cost of sales relate primarily to feedstock purchased under the Feedstock Supply Agreement and services provided under the Services and Secondment Agreement.
Charges from related parties in cost of sales were as follows:
|
| | | | | | | | | | | | |
| | Year Ended December 31, |
| | 2017 | | 2016 | | 2015 |
Feedstock purchased from Westlake and included in cost of sales | | $ | 425,255 |
| | $ | 287,778 |
| | $ | 307,582 |
|
Other charges from Westlake and included in cost of sales | | 96,813 |
| | 85,872 |
| | 74,050 |
|
Total | | $ | 522,068 |
| | $ | 373,650 |
| | $ | 381,632 |
|
Services from Related Parties Included in Selling, General and Administrative Expenses
Charges for services purchased by the Partnership from Westlake and included in selling, general and administrative expenses primarily relate to services Westlake performs on behalf of the Partnership under the Omnibus Agreement, including the Partnership's finance, legal, information technology, human resources, communication, ethics and compliance and other administrative functions.
Charges from related parties included within selling, general and administrative expenses were as follows:
|
| | | | | | | | | | | | |
| | Year Ended December 31, |
| | 2017 | | 2016 | | 2015 |
Services received from Westlake and included in selling, general and administrative expenses | | $ | 27,262 |
| | $ | 21,971 |
| | $ | 20,681 |
|
Goods and Services from Related Parties Capitalized as Assets
Charges for goods and services purchased by the Partnership and OpCo from Westlake which were capitalized as assets relate primarily to the services of Westlake employees under the Services and Secondment Agreement.
WESTLAKE CHEMICAL PARTNERS LP
NOTES TO CONSOLIDATED FINANCIAL STATEMENTS—(Continued)
(in thousands of dollars, except unit amounts and per unit data)
Charges from related parties for goods and services capitalized as assets were as follows:
|
| | | | | | | | | | | | |
| | Year Ended December 31, |
| | 2017 | | 2016 | | 2015 |
Goods and services purchased from Westlake and capitalized as assets | | $ | 3,491 |
| | $ | 17,874 |
| | $ | 4,332 |
|
Receivable under the Investment Management Agreement
On August 1, 2017, the Partnership, OpCo and Westlake executed an investment management agreement (the "Investment Management Agreement") that authorized Westlake to invest the Partnership and OpCo’s excess cash with Westlake for a term of up to a maximum of nine months. Per the terms of the Investment Management Agreement, the Partnership earns a market return plus five basis points and Westlake provides daily availability of the invested cash to meet any liquidity needs of the Partnership or OpCo. Accrued interest of $340 was included in the receivable under the Investment Management Agreement balance at December 31, 2017.
The Partnership's receivable under the Investment Management Agreement was as follows:
|
| | | | | | | | |
| | December 31, |
| | 2017 | | 2016 |
Receivable under the Investment Management Agreement | | $ | 136,510 |
| | $ | — |
|
Accounts Receivables
The Partnership's accounts receivable from Westlake result primarily from ethylene sales to Westlake, the shortfall recoverable from Westlake and a buyer deficiency fee, in each case under the Ethylene Sales Agreement. Under the Ethylene Sales Agreement, if production costs billed to Westlake on an annual basis are less than 95% of the actual production costs incurred by OpCo during the year, OpCo is entitled to recover the shortfall in the subsequent year. The shortfall is recognized in the period when such production activities occur. The shortfall of $63.5 million recognized in 2016 was recovered during 2017, per the Ethylene Sales Agreement. During 2016, Calvert City Olefins experienced a shutdown caused by a mechanical failure, which resulted in a force majeure event under the Ethylene Sales Agreement with Westlake. Based on the annual year-end measurement, a buyer deficiency fee of $13,106 was recognized as a receivable from Westlake and as a component of net sales in the consolidated financial statements as of and for the year ended December 31, 2016. The buyer deficiency fee was collected from Westlake in January 2017.
The Partnership's accounts payable to Westlake result primarily from feedstock purchases under the Feedstock Supply Agreement and services provided under the Services and Secondment Agreement and the Omnibus Agreement. The Partnership's accounts receivable from Westlake were as follows:
|
| | | | | | | | |
| | December 31, |
| | 2017 | | 2016 |
Accounts receivable—Westlake | | $ | 43,884 |
| | $ | 126,977 |
|
Accounts Payable
The Partnership's accounts payable to Westlake were as follows:
|
| | | | | | | | |
| | December 31, |
| | 2017 |
| 2016 |
Accounts payable—Westlake | | $ | 14,027 |
| | $ | 12,130 |
|
Debt Payable to Related Parties
See Note 7 for a description of related party debt payable balances. Interest on related party debt payable balances, net of capitalized interest, for the years ended December 31, 2017, 2016 and 2015 was $21,861, $12,607 and $4,967, respectively, and is reflected as a component of other income (expense) in the consolidated and statements of operations. Interest capitalized as a component of property, plant and equipment on related party debt was $435 and $5,961 for the years ended December 31, 2017 and 2016, respectively. At December 31, 2017 and 2016, accrued interest on related party debt was $4,590 and $5,517, respectively, and is reflected as a component of accrued liabilities in the consolidated balance sheets.
WESTLAKE CHEMICAL PARTNERS LP
NOTES TO CONSOLIDATED FINANCIAL STATEMENTS—(Continued)
(in thousands of dollars, except unit amounts and per unit data)
Debt payable to related parties was as follows:
|
| | | | | | | | |
| | December 31, |
| | 2017 | | 2016 |
Long-term debt payable to Westlake | | $ | 473,960 |
| | $ | 594,629 |
|
Major Customer and Concentration of Credit Risk
During the years ended December 31, 2017, 2016 and 2015, Westlake accounted for approximately 83.0%, 86.5% and 82.9%, respectively, of the Partnership's net sales.
General
OpCo, together with other subsidiaries of Westlake not included in these consolidated financial statements, were guarantors under Westlake's revolving credit facility and the indentures governing its senior notes. During August 2016, OpCo and certain subsidiaries of Westlake were released from their guarantees.
During August 2015, the Partnership entered into an interest rate contract with Westlake to fix the LIBOR component of the interest rate for a portion of the MLP Revolver balance.
During the years ended December 31, 2017, 2016 and 2015, the Partnership reimbursed $415, $245 and $1,033, respectively, to Westlake for certain state tax payments.
OpCo has entered into two site lease agreements with Westlake in connection with the IPO, and each has a term of 50 years. Pursuant to the site lease agreements, OpCo pays Westlake one dollar per site per year.
11. Unit-based Compensation
The Westlake Chemical Partners LP Long-Term Incentive Plan (the "Plan") was adopted on July 15, 2014 and provides for grants of unit options, restricted units, phantom units, unit awards, distribution equivalent rights ("DERs") and other unit-based awards. The purpose of the Plan is to attract and retain the services of individuals who are essential for the growth and profitability of the Partnership and to encourage such individuals to devote their best efforts to advancing the business of the Partnership and its affiliates. Awards under the Plan are determined by the board of directors of the Partnership's general partner or a committee thereof (the "Committee"). Under the Plan, DERs may be granted, which represent a contingent right to receive an amount in cash, units, restricted units and/or phantom units, as determined by the Committee at its sole discretion, equal in value to the cash distributions made by the Partnership with respect to a common unit during the period such award is outstanding. The terms and conditions of each award are determined by the Committee. The maximum number of common units of the Partnership that may be delivered with respect to awards under the Plan is 1,270,000. The phantom units along with a corresponding number of DERs were granted to certain non-employee directors of the general partner of the Partnership during the years ended December 31, 2017, 2016 and 2015. These phantom units vest on the third anniversary of the grant date. There were no forfeitures under the Plan during 2017, 2016 and 2015. During 2016, the vesting of 5,543 phantom units was accelerated in connection with the retirement of one of our non-employee directors. The total fair value of phantom units that vested during the year ended December 31, 2017 was $54,940.
Non-vested phantom unit awards as of December 31, 2017 and 2016 and awards granted during the respective periods were as follows: |
| | | | | | | |
| | Number of Units | | Weighted Average Fair Value |
Non-vested balance at December 31, 2015 | | 16,963 |
| | $ | 22.89 |
|
Granted | | 9,900 |
| | 22.91 |
|
Vested | | (5,543 | ) | | 23.38 |
|
Non-vested balance at December 31, 2016 | | 21,320 |
| | 22.77 |
|
Granted | | 10,146 |
| | 23.75 |
|
Vested | | (2,202 | ) | | 23.42 |
|
Non-vested balance at December 31, 2017 | | 29,264 |
| | 23.09 |
|
WESTLAKE CHEMICAL PARTNERS LP
NOTES TO CONSOLIDATED FINANCIAL STATEMENTS—(Continued)
(in thousands of dollars, except unit amounts and per unit data)
Each phantom unit represents the right to receive, upon vesting, either a cash payment equal to the fair market value of one Partnership common unit or a Partnership common unit. Each DER has distribution rights only so long as the phantom units to which it relates to has not vested or been settled.
The awards, which are classified as liability awards for financial accounting purposes, are re-measured at each reporting date until they vest. The total units available for grant at December 31, 2017 were 1,240,736. The total compensation cost recognized during the years ended December 31, 2017, 2016 and 2015 was $289, $194 and $75, respectively, and is included in selling, general and administrative expenses and classified as a liability in the consolidated financial statements of the Partnership. The unrecognized compensation cost associated with all grants under the Plan at December 31, 2017 was $330,682 and the weighted average remaining term of the units at December 31, 2017 was 1.85 years.
12. Fair Value Measurements
The Partnership reports certain assets and liabilities at fair value, which is defined as the price that would be received to sell an asset or paid to transfer a liability in an orderly transaction between market participants at the measurement date (exit price). Under the accounting guidance for fair value measurements, inputs used to measure fair value are classified in one of three levels:
Level 1: Quoted market prices in active markets for identical assets or liabilities.
Level 2: Observable market-based inputs or unobservable inputs that are corroborated by market data.
Level 3: Unobservable inputs that are not corroborated by market data.
The Partnership has financial assets and liabilities subject to fair value measures. These financial assets and liabilities include cash and cash equivalents, accounts receivable, net, accounts payable and long-term debt payable to Westlake, all of which are recorded at carrying value. The amounts reported in the consolidated balance sheets for accounts receivable, net and accounts payable approximate their fair value due to the short maturities of these instruments. The carrying and fair values of the Partnership's long-term debt at December 31, 2017 and December 31, 2016 are summarized in the table below. The fair value of debt is determined based on the present value of expected future cash flows using a discounted cash flow methodology. Because the Partnership's valuation methodology used for long-term debt requires the use of significant unobservable inputs, the inputs used to measure the fair value of the Partnership's long-term debt are classified as Level 3 within the fair value hierarchy. Inputs used to estimate the fair values of the Partnership's long-term debt include the selection of an appropriate discount rate.
|
| | | | | | | | | | | | | | | | |
| | December 31, 2017 | | December 31, 2016 |
| | Carrying Value | | Fair Value | | Carrying Value | | Fair Value |
August 2013 Promissory Notes | | $ | — |
| | $ | — |
| | $ | 31,775 |
| | $ | 31,775 |
|
OpCo Revolver | | 220,416 |
| | 228,180 |
| | 427,513 |
| | 442,716 |
|
MLP Revolver | | 253,544 |
|
| 258,234 |
| | 135,341 |
| | 134,835 |
|
13. Income Taxes
The Partnership is a limited partnership and is treated as a partnership for U.S. federal income tax purposes and, therefore, is not liable for entity-level federal income taxes. The Partnership is, however, subject to state and local income taxes.
WESTLAKE CHEMICAL PARTNERS LP
NOTES TO CONSOLIDATED FINANCIAL STATEMENTS—(Continued)
(in thousands of dollars, except unit amounts and per unit data)
The components of income tax of the Partnership are as follows:
|
| | | | | | | | | | | | |
| | |
| | Year Ended December 31, |
| | 2017 |
| 2016 |
| 2015 |
Current | | | | | | |
Federal | | $ | — |
| | $ | — |
| | $ | — |
|
State and local | | 796 |
| | 691 |
| | 1,128 |
|
| | 796 |
| | 691 |
| | 1,128 |
|
Deferred | | | | | | |
Federal | | — |
| | — |
| | — |
|
State and local | | 484 |
| | 344 |
| | (456 | ) |
| | 484 |
| | 344 |
| | (456 | ) |
Total provision | | $ | 1,280 |
| | $ | 1,035 |
| | $ | 672 |
|
The reconciliation of income tax expense at the U.S. statutory rate to the income tax expense is as follows:
|
| | | | | | | | | | | | |
| | |
| | Year Ended December 31, |
| | 2017 | | 2016 | | 2015 |
Provision for federal income tax, at statutory rate | | $ | 124,018 |
| | $ | 124,054 |
| | $ | 124,083 |
|
State income tax provision, net of federal income tax effect | | 1,280 |
| | 1,035 |
| | 672 |
|
Partnership income not subject to entity-level federal income tax | | (124,018 | ) | | (124,054 | ) | | (124,083 | ) |
Manufacturing deduction | | — |
| | — |
| | — |
|
Other, net | | — |
| | — |
| | — |
|
Total provision | | $ | 1,280 |
| | $ | 1,035 |
| | $ | 672 |
|
The tax effects of the principal temporary differences between financial reporting and income tax reporting are as follows:
|
| | | | | | | | |
| | December 31, |
| | 2017 | | 2016 |
Property, plant and equipment | | $ | (2,004 | ) | | $ | (1,488 | ) |
Turnaround costs | | (216 | ) | | (248 | ) |
Total deferred tax liabilities | | $ | (2,220 | ) | | $ | (1,736 | ) |
| | | | |
Balance sheet classifications | | | | |
Noncurrent deferred tax liability | | $ | (2,220 | ) | | $ | (1,736 | ) |
Total deferred tax liabilities | | $ | (2,220 | ) | | $ | (1,736 | ) |
14. Supplemental Information
Accrued Liabilities
Accrued liabilities were $15,697 and $15,717 at December 31, 2017 and 2016, respectively. Accruals related to accrued interest, capital expenditures, and maintenance expenses, which are components of accrued liabilities, were $4,590, $3,197 and $3,698 at December 31, 2017, respectively, and were $5,517, $2,647 and $2,586 at December 31, 2016, respectively. No other component of accrued liabilities was more than five percent of total current liabilities.
WESTLAKE CHEMICAL PARTNERS LP
NOTES TO CONSOLIDATED FINANCIAL STATEMENTS—(Continued)
(in thousands of dollars, except unit amounts and per unit data)
Cash Flow Information
Non-cash Investing Activity
The change in capital expenditure accrual increasing additions to property, plant and equipment was $867 and $18,113 for the years ended December 31, 2017 and 2016, respectively. The change in capital expenditure accrual reducing additions to property, plant and equipment was $14,552 for the year ended December 31, 2015.
Interest and Income Taxes
Interest paid by the Partnership, net of interest capitalized, was $23,063, $9,901 and $9,538 for the years ended December 31, 2017, 2016 and 2015, respectively. Income tax paid by the Partnership was $716, $633 and $1,264 for the years ended December 31, 2017, 2016 and 2015, respectively, of which $301, $388 and $231 was paid directly to the tax authorities for the years ended December 31, 2017, 2016 and 2015, and $415, $245 and $1,033 was paid to Westlake as reimbursements for the years ended December 31, 2017, 2016 and 2015.
15. Commitments and Contingencies
The Partnership is subject to environmental laws and regulations that can impose civil and criminal sanctions and that may require the Partnership to mitigate the effects of contamination caused by the release or disposal of hazardous substances into the environment. These laws include the federal Clean Air Act, the federal Water Pollution Control Act, the Resource Conservation and Recovery Act ("RCRA"), the Comprehensive Environmental Response, Compensation, and Liability Act ("CERCLA"), the Toxic Substances Control Act and various other federal, state and local laws and regulations. Under CERCLA, an owner or operator of property may be held strictly liable for remediating contamination without regard to whether that person caused the contamination, and without regard to whether the practices that resulted in the contamination were legal at the time they occurred. Because the Partnership's production sites have a history of industrial use, it is impossible to predict precisely what effect these legal requirements will have on the Partnership. Westlake will indemnify the Partnership for liabilities that occurred or existed prior to August 4, 2014.
The Partnership is involved in various legal proceedings incidental to the conduct of its business. The Partnership does not believe that any of these legal proceedings will have a material adverse effect on its financial condition, results of operations or cash flows.
Other Commitments
The Partnership is obligated under various long-term and short-term noncancelable operating leases, primarily related to rail car leases and land. Several of the leases provide for renewal terms. At December 31, 2017, future minimum lease commitments were as follows:
|
| | | |
2018 | $ | 790 |
|
2019 | 722 |
|
2020 | 654 |
|
2021 | 539 |
|
2022 | 256 |
|
Thereafter | — |
|
| $ | 2,961 |
|
Rental expense was approximately $2,410, $2,542 and $3,125 for the years ended December 31, 2017, 2016 and 2015, respectively.
The Partnership has various purchase commitments for its capital projects and for materials, supplies and services incident to the ordinary conduct of business.
WESTLAKE CHEMICAL PARTNERS LP
NOTES TO CONSOLIDATED FINANCIAL STATEMENTS—(Continued)
(in thousands of dollars, except unit amounts and per unit data)
16. Quarterly Financial Information (Unaudited)
|
| | | | | | | | | | | | | | | | |
| | Three Months Ended |
| | March 31, 2017 | | June 30, 2017 | | September 30, 2017 | | December 31, 2017 |
Net sales | | $ | 277,448 |
| | $ | 290,113 |
| | $ | 296,775 |
| | $ | 308,645 |
|
Gross profit | | 97,961 |
| | 99,571 |
| | 95,403 |
| | 110,732 |
|
Income from operations | | 90,133 |
| | 92,685 |
| | 88,598 |
| | 102,991 |
|
Net income | | 86,028 |
| | 86,470 |
| | 82,245 |
| | 98,315 |
|
Net income attributable to Westlake Chemical Partners LP | | 9,764 |
| | 9,975 |
| | 13,385 |
| | 15,546 |
|
Net income attributable to Westlake Chemical Partners LP | | | | | | | | |
Basic and diluted earnings per common unitholder | | $ | 0.35 |
| | $ | 0.36 |
| | $ | 0.47 |
| | $ | 0.46 |
|
Basic and diluted earnings per subordinated unitholder | | $ | 0.35 |
| | $ | 0.36 |
| | $ | — |
| | $ | — |
|
Common units outstanding | | 14,373,615 |
| | 14,373,615 |
| | 32,234,730 |
| | 32,234,730 |
|
Subordinated units outstanding | | 12,686,115 |
| | 12,686,115 |
| | — |
| | — |
|
| | Three Months Ended |
| | March 31, 2016 | | June 30, 2016 | | September 30, 2016 | | December 31, 2016 |
| | | | | | | | |
Net sales | | $ | 252,604 |
| | $ | 210,841 |
| | $ | 229,354 |
| | $ | 293,937 |
|
Gross profit | | 110,414 |
| | 88,381 |
| | 86,801 |
| | 105,735 |
|
Income from operations | | 104,317 |
| | 82,533 |
| | 81,013 |
| | 98,581 |
|
Net income | | 102,771 |
| | 81,192 |
| | 75,859 |
| | 93,581 |
|
Net income attributable to Westlake Chemical Partners LP | | 12,084 |
| | 9,344 |
| | 8,661 |
| | 10,851 |
|
Net income attributable to Westlake Chemical Partners LP | | | | | | | | |
Basic and diluted earnings per common unitholder | | $ | 0.45 |
| | $ | 0.34 |
| | $ | 0.32 |
| | $ | 0.39 |
|
Basic and diluted earnings per subordinated unitholder | | $ | 0.45 |
| | $ | 0.34 |
| | $ | 0.32 |
| | $ | 0.39 |
|
Common units outstanding | | 14,373,615 |
| | 14,373,615 |
| | 14,373,615 |
| | 14,373,615 |
|
Subordinated units outstanding | | 12,686,115 |
| | 12,686,115 |
| | 12,686,115 |
| | 12,686,115 |
|
Item 9. Changes in and Disagreements with Accountants on Accounting and Financial Disclosure
None.
Item 9A. Controls and Procedures
Disclosure, Controls and Procedures
We carried out an evaluation, under the supervision and with the participation of our management, including our President and Chief Executive Officer and our Senior Vice President and Chief Financial Officer, of the effectiveness of our disclosure controls and procedures pursuant to Rules 13a-15 or 15d-15 under the Exchange Act, as of the end of the period covered by this Annual Report on Form 10-K. Based upon that evaluation, our President and Chief Executive Officer and our Senior Vice President and Chief Financial Officer concluded that our disclosure controls and procedures were effective as of December 31, 2017 to provide reasonable assurance that information required to be disclosed by us in the reports that we file or submit under the Exchange Act is recorded, processed, summarized and reported within the time periods specified in the SEC's rules and forms, and is accumulated and communicated to management as appropriate to allow timely decisions regarding required disclosure.
Internal Control Over Financial Reporting
Management's report on internal control over financial reporting appears on page 41 of this Annual Report on Form 10-K. In addition, PricewaterhouseCoopers LLP, the independent registered public accounting firm that audited the financial statements included in this Annual Report on Form 10-K, has also audited the effectiveness of internal control over financial reporting as of December 31, 2017, as stated in their report that appears on page 42 of this Annual Report on Form 10-K.
Changes in Internal Control Over Financial Reporting
There have been no changes in our internal control over financial reporting that occurred during the quarter ended December 31, 2017, that have materially affected, or are reasonably likely to materially affect, our internal control over financial reporting.
Item 9B. Other Information
None.
PART III
Item 10. Directors, Executive Officers and Corporate Governance.
We are managed and operated by the board of directors and executive officers of our general partner, Westlake Chemical Partners GP LLC, a wholly owned subsidiary of Westlake. As a result of owning our general partner, Westlake has the right to appoint all members of the board of directors, including at least three directors meeting the independence standards established by the Exchange Act and the NYSE. Our unitholders are not entitled to elect our general partner or its directors or otherwise directly participate in our management or operations. Our general partner owes certain contractual duties to our unitholders as well as a fiduciary duty to its owner, Westlake.
Our general partner has seven directors, three of whom are independent as defined under the standards established by the NYSE and the Exchange Act. The NYSE does not require a listed publicly traded partnership, such as ours, to have a majority of independent directors on the board of directors or to establish a compensation committee or a nominating committee. However, our general partner is required to have an audit committee of at least three members, and all its members are required to meet the independence and experience standards established by the NYSE and the Exchange Act.
All of the executive officers of our general partner listed below allocate their time between managing our business and affairs and the business and affairs of Westlake. The amount of time that our executive officers devote to our business and the business of Westlake varies in any given period based on a variety of factors. We expect our general partner's executive officers to devote as much time as is necessary for the proper conduct of our business and affairs. However, their fiduciary duties to Westlake and other obligations may prevent them from devoting sufficient time to our business and affairs.
We reimburse our general partner and its affiliates, including Westlake, for all expenses they incur and payments they make on our behalf. Our partnership agreement does not set a limit on the amount of expenses for which our general partner and its affiliates may be reimbursed. For the year ended December 31, 2017, we paid approximately $156.3 million for such expenses. These expenses include those we and OpCo incur under the Services and Secondment Agreement and the Omnibus Agreement, including salary, bonus, incentive compensation and other amounts paid to persons who perform services for us or on our behalf and expenses allocated to our general partner by Westlake.
In evaluating director candidates for our general partner, Westlake will assess whether a candidate possesses the integrity, judgment, knowledge, experience, skill and expertise that are likely to enhance the board's ability to manage and direct our affairs and business, including, when applicable, to enhance the ability of committees of the board to fulfill their duties.
Executive Officers and Directors of Our General Partner
The following table shows information for the executive officers and directors of our general partner as of December 31, 2017. Directors hold office until their successors have been elected or qualified or until the earlier of their death, resignation, removal or disqualification. Executive officers serve at the discretion of the board. The President, Chief Executive Officer and Director and the Chairman of the Board of Directors are brothers. Otherwise, there are no familial relationships among any of our general partner's directors or executive officers. Some of the directors and all of the executive officers of our general partner also serve as executive officers of Westlake. The directors and executive officers of our general partner have a fiduciary duty to manage our general partner in a manner beneficial to Westlake. Please read "Item 1A. Risk Factors—Risks Relating to Our Partnership Structure." Each director and executive officer of our general partner will be fully indemnified by us for actions associated with being a director or executive officer to the fullest extent permitted under Delaware law pursuant to our partnership agreement.
|
| | | | |
Name | | Age (as of December 31, 2017) | | Position With Our General Partner |
Albert Chao | | 68 | | President, Chief Executive Officer and Director |
James Chao | | 70 | | Chairman of the Board of Directors |
M. Steven Bender | | 61 | | Senior Vice President, Chief Financial Officer, Treasurer and Director |
L. Benjamin Ederington | | 47 | | Vice President, General Counsel, Secretary and Director |
George Mangieri | | 67 | | Vice President and Chief Accounting Officer |
Lawrence Teel | | 59 | | Senior Vice President, Olefins |
Max L. Lukens | | 69 | | Director |
David Lumpkins | | 63 | | Director |
Angela Minas | | 53 | | Director |
Albert Chao. Mr. Chao has been our general partner's President and Chief Executive Officer and a director since our general partner's formation in March 2014 and a director of OpCo's general partner since its formation. Additionally, Mr. Chao has been Westlake's President since May 1996 and a director since June 2003. Mr. Chao became Westlake's Chief Executive Officer in July 2004. Mr. Chao has over 40 years of global experience in the chemical industry. In 1985, Mr. Chao assisted his father, T.T. Chao, and his brother, James Chao, in founding Westlake, where he served as Executive Vice President until he succeeded James Chao as President. He has held positions in the Controller's Group of Mobil Oil Corporation, in the Technical Department of Hercules Incorporated, in the Plastics Group of Gulf Oil Corporation and has served as Assistant to the Chairman of China General Plastics Group and Deputy Managing Director of a plastics fabrication business in Singapore. Mr. Chao is a trustee of Rice University. Mr. Chao received a bachelor's degree from Brandeis University and an M.B.A. from Columbia University.
James Chao. Mr. Chao has been a director since our general partner's formation in March 2014 and Chairman of the Board since July 2014 and a director of OpCo's general partner since January 2016. Mr. Chao has also been Westlake's Chairman of the Board since July 2004 and became a director in June 2003. From May 1996 to July 2004, he served as Westlake's Vice Chairman. Mr. Chao has over 45 years of global experience in the chemical industry. From June 2003 until November 2010, Mr. Chao was the executive chairman of Titan Chemicals Corp. Bhd. He has served as a Special Assistant to the Chairman of China General Plastics Group and worked in various financial, managerial and technical positions at Mattel Incorporated, Developmental Bank of Singapore, Singapore Gulf Plastics Pte. Ltd. and Gulf Oil Corporation. Mr. Chao, along with his brother, Albert Chao, assisted their father, T.T. Chao, in founding Westlake. Mr. Chao is on the board of Baylor College of Medicine and KIPP (Knowledge is Power Program). Mr. Chao received his B.S. degree from Massachusetts Institute of Technology and an M.B.A. from Columbia University.
M. Steven Bender. Mr. Bender has been our general partner's Senior Vice President, Chief Financial Officer and a director since our general partner's formation in March 2014 and our general partner's Treasurer since April 2015. Mr. Bender has also been Westlake's Executive Vice President and Chief Financial Officer since July 2017. From February 2008 to July 2017, Mr. Bender served as Westlake's Senior Vice President and Chief Financial Officer. In addition, Mr. Bender served as Westlake's Treasurer from July 2011 to April 2017, a position he also held from February 2008 until December 2010. From February 2007 to February 2008, Mr. Bender served as Westlake's Vice President, Chief Financial Officer and Treasurer and, from June 2005 to February 2007, he was its Vice President and Treasurer. Prior to joining Westlake, from June 2002 until June 2005, Mr. Bender served as Vice President and Treasurer of KBR, Inc. and from 1996 to 2002 he held the position of Assistant Treasurer for Halliburton Company. Prior to that, he held various financial positions within that company. Additionally, he was employed by Texas Eastern Corporation for over a decade in a variety of increasingly responsible audit, finance and treasury positions. Mr. Bender received a Bachelor of Business Administration from Texas A&M University and an M.B.A. from Southern Methodist University. Mr. Bender is also a Certified Public Accountant.
L. Benjamin Ederington. Mr. Ederington has been our general partner's Vice President, General Counsel and Secretary and a director since our general partner's formation in March 2014. Mr. Ederington has also been Westlake's Senior Vice President, General Counsel, Chief Administrative Officer and Corporate Secretary since July 2017. From December 2015 to July 2017, Mr. Ederington served as Westlake's Vice President, General Counsel, Chief Administrative Officer and Corporate Secretary and, from October 2013 to December 2015, he was its Vice President, General Counsel and Corporate Secretary. Prior to joining Westlake, he held a variety of senior legal positions at LyondellBasell Industries, N.V. and its predecessor companies, LyondellBasell Industries AF SCA and Lyondell Chemical Company, including most recently as Associate General Counsel, Commercial & Strategic Transactions from March 2010 to September 2013. He began his legal career more than 20 years ago at the law firm of Steptoe & Johnson, LLP. Mr. Ederington holds a B.A. from Yale University and received his J.D. from Harvard University.
George J. Mangieri. Mr. Mangieri has been our general partner's Vice President and Chief Accounting Officer since our general partner's formation in March 2014. Mr. Mangieri has also been Westlake's Senior Vice President and Chief Accounting Officer since July 2017. From February 2007 to July 2017, he served as Westlake's Vice President and Chief Accounting Officer and, from April 2000 to February 2007, he was its Vice President and Controller. Prior to joining Westlake, Mr. Mangieri served as Vice President and Controller of Zurn Industries, Inc. from 1998 to 2000. He previously was employed as Vice President and Controller for Imo Industries, Inc. in New Jersey, and spent over 10 years in public accounting with Ernst & Young LLP, where he served as Senior Manager. He received his Bachelor of Science degree from Monmouth College and is a Certified Public Accountant.
Lawrence (Skip) Teel. Mr. Teel has been our general partner's Senior Vice President, Olefins since July 2014. Mr. Teel has also been Westlake's Executive Vice President, Olefins since July 2017. From July 2014 to July 2017, he served as Westlake's Senior Vice President, Olefins and, from July 2012 to July 2014, he served as Westlake's Vice President, Olefins. Mr. Teel joined Westlake in September 2009 as Director, Olefins and Feedstock after a 23-year career with Lyondell Chemical Company where he served as the Vice President, Refining from August 2006 to May 2008. From 2001 to 2006, Mr. Teel held the position of Director, Corporate Planning and Business Development at Lyondell Chemical Company. During his career, he has held a variety of marketing, operations and general management assignments. Mr. Teel received a B.S. in Chemical Engineering from New Mexico State University and an M.S. in Finance from the University of Houston.
Max L. Lukens. Mr. Lukens has been a director of our general partner since June 2014 and is the Chairman of the audit committee. He has been a director of Westlake since August 2004. Since May 2006, Mr. Lukens has managed his personal investments. Mr. Lukens served as President and Chief Executive Officer of Stewart & Stevenson Services, Inc. from March 2004 until May 2006 and prior to that served as its Chairman of the Board from December 2002 to March 2004, and Interim Chief Executive Officer and President from September 2003 to March 2004. He was also previously employed by Baker Hughes Incorporated from 1981 to January 2000, where he served as Baker Hughes' Chairman of the Board, President and Chief Executive Officer from 1997 to January 2000. Between 2003 and 2009, he served as a director of NCI Building Systems, Inc. He also served as a director of The Pep Boys-Manny, Moe & Jack from August 2006 until October 2007 and again from June 2009 until September 2011. He was also Chairman of the Board of that company from June 2009 until he resigned in September 2011. He was a director of Blount International, Inc. from July 2015 until it was acquired in April 2016. Mr. Lukens was a Certified Public Accountant with Deloitte Haskins & Sells for 10 years and received both his B.S. and M.B.A. degrees from Miami University.
David Lumpkins. Mr. Lumpkins has been a director of our general partner since January 2015 and serves on the audit and conflicts committees. He is the Chairman and co-founder of PetroLogistics II LLC, a petrochemical development company. He was the co-founder and Executive Chairman of PetroLogistics LP, a NYSE listed company, which was acquired by Flint Hills Resources, LLC in July 2014. Mr. Lumpkins was also previously the co-founder and Chairman of PL Midstream LLC, a pipeline transportation and storage company based in Louisiana, which was sold to Boardwalk Pipeline Partners, LP in August 2012. Prior to the formation of these companies, Mr. Lumpkins worked in the investment banking industry for 17 years, principally for Morgan Stanley and Credit Suisse. In 1995, Mr. Lumpkins opened Morgan Stanley's Houston office and served as head of the firm's southwest region. He is a graduate of the University of Texas where he also received his MBA. Mr. Lumpkins also serves as a director of the general partner of Crestwood Equity Partners LP.
Angela A. Minas. Ms. Minas has been a director of our general partner since October 2016 and serves on the audit and conflicts committees. Ms. Minas also currently serves on the board of directors and as the Chair of the audit committee of the general partner of CNX Midstream Partners LP and on the board of directors and as the Chair of the audit committee of the general partner of Ciner Resources LP. From March 2013 to August 2014, she was Vice President and Chief Financial Officer of Nemaha Oil and Gas, LLC. Ms. Minas served as Vice President and Chief Financial Officer for DCP Midstream Partners from September 2008 to May 2012. She served as Chief Financial Officer, Chief Accounting Officer and Treasurer of Constellation Energy Partners from September 2006 to March 2008. Prior to her experience in the MLP sector, Ms. Minas served as Senior Vice President, Global Consulting and Vice President, US Consulting for Science Applications International Corp. She was a Partner with Arthur Andersen LLP from 1997 through 2002. Ms. Minas is a graduate of Rice University, where she earned a Bachelor of Arts in Managerial Studies and a Master of Business Administration with a concentration in Finance and Accounting. Ms. Minas currently serves as a member of the Council of Overseers of the Rice University Graduate Business School and is an NACD (National Association of Corporate Directors) Governance Fellow.
Director Independence
In accordance with the rules of the NYSE, the board of directors of our general partner currently has three independent directors. The board of directors of our general partner has determined that each of Messrs. Lukens and Lumpkins and Ms. Minas is independent as defined under the independence standards established by the NYSE and the Exchange Act.
Committees of the Board of Directors of our General Partner
The board of directors of our general partner has one standing committee: the audit committee. The board of directors of our general partner may also form a conflicts committee from time to time.
Audit Committee
The audit committee of our general partner's board of directors has been established in accordance with Section 3(a)(58)(A) of the Exchange Act, and consists of Messrs. Lukens and Lumpkins and Ms. Minas, all of whom are independent. Mr. Lukens is the current Chairman of the audit committee. The board of directors of our general partner has determined that each of Messrs. Lukens and Lumpkins and Ms. Minas is an "audit committee financial expert" within the meaning of the SEC rules and "financially literate" within the meaning of the NYSE regulations. The audit committee operates pursuant to a written charter, an electronic copy of which is available on our website at www.wlkpartners.com.
The audit committee assists the board of directors of our general partner in its oversight of the integrity of our consolidated financial statements and our compliance with legal and regulatory requirements and partnership policies and controls. The audit committee has the sole authority to (1) retain and terminate our independent registered public accounting firm, (2) approve all auditing services and related fees and the terms thereof performed by our independent registered public accounting firm, and (3) pre-approve any non-audit services and tax services to be rendered by our independent registered public accounting firm. The audit committee is also responsible for confirming the independence and objectivity of our independent registered public accounting firm. Our independent registered public accounting firm is given unrestricted access to the audit committee and our management, as necessary.
Conflicts Committee
As set forth in the limited liability company agreement of our general partner, our general partner's board of directors may, from time to time, form a conflicts committee to which the board of directors of our general partner will appoint independent directors and which may be asked to review specific matters that the board believes may involve conflicts of interest between us, our limited partners and Westlake. The conflicts committee will determine the resolution of the conflict of interest in any manner referred to it in good faith. The members of the conflicts committee may not be officers or employees of our general partner or directors, officers or employees of its affiliates, including Westlake, and must meet the independence standards established by the NYSE and the Exchange Act to serve on an audit committee of a board of directors, along with other requirements in our partnership agreement. Mr. Lumpkins and Ms. Minas serve on the conflicts committee. Any matters approved by the conflicts committee in good faith will be conclusively deemed to be fair and reasonable to us, approved by all of our partners and not a breach by our general partner of any duties it may owe us or our unitholders.
Meetings of the Board
During the last fiscal year, our general partner's board of directors held ten meetings, our general partner's audit committee held seven meetings and our general partner's conflicts committee held eight meetings. None of the directors attended fewer than 75% of the aggregate number of meetings of the board of directors and committees of the board on which the director served.
The board of directors holds regular executive sessions in which the independent directors meet without any non-independent directors or members of management. The purpose of these executive sessions is to promote open and candid discussion among the independent directors. The rules of the NYSE require that one of the independent directors must preside over each executive session, and the role of presiding director is rotated among each of the independent directors.
Communication with the Board of Directors
A holder of our units or other interested party who wishes to communicate with the non-management directors may do so by contacting our corporate secretary at the address or phone number appearing on the front page of this report. Communications will be relayed to the intended recipient of the board of directors except in instances where it is deemed unnecessary or inappropriate to do so pursuant to the procedures established by the audit committee. Any communications withheld under those guidelines will nonetheless be recorded and available for any director who wishes to review them.
Corporate Governance Guideline and Code of Ethics
We have a Code of Ethics for the Principal Executive Officer, Principal Financial Officer and Principal Accounting Officer (the "Code of Ethics") that applies to each of the Principal Executive, Financial and Accounting Officers of our general partner, as required by Section 406 of the Sarbanes-Oxley Act of 2002. Furthermore, we have Principles of Corporate Governance and a charter for our audit committee. Each of the foregoing is available on our website at www.wlkpartners.com in
the "Corporate Governance" section of our Investor Relations tab. We provide copies, free of charge, of any of the foregoing upon receipt of a written request. We disclose amendments and director and executive officer waivers with regard to the Code of Ethics, if any, on our website or by filing a Current Report on Form 8-K to the extent required. Furthermore, the certifications of our general partner's Chief Executive Officer and Chief Financial Officer, as required by Section 302 of the Sarbanes-Oxley Act, have been included as exhibits to this report.
NYSE Corporate Governance Listing Standards
The NYSE requires the chief executive officer of each listed company to certify annually that he is not aware of any violation by the company of the NYSE corporate governance listing standards as of the date of the certification, qualifying the certification to the extent necessary. The Chief Executive Officer of our general partner provided such certification to the NYSE in 2017 without qualification. You can also find information about us at the offices of the NYSE, 20 Broad Street, New York, New York 10005 or at the NYSE's Internet site (www.nyse.com).
Section 16(a) Beneficial Ownership Reporting Compliance
Section 16(a) of the Exchange Act requires the executive officers and directors of our general partner and persons who beneficially own more than 10% of our common units to file reports of securities ownership and changes in such ownership with the SEC. Officers, directors and greater than 10% beneficial owners also are required by rules promulgated by the SEC to furnish us with copies of all Section 16(a) forms they file. Based solely upon a review of all Forms 3, 4 and 5, including any amendments, filed with the SEC in 2017, all required report filings by the directors and executive officers and greater than 10% affiliated beneficial owners were timely made, with the exception that Mr. Teel inadvertently filed a Form 4 related to a purchase of 300 common units in August 2017 three months late.
Item 11. Executive Compensation.
Compensation Discussion and Analysis
Overview
Neither we nor our general partner directly employ any of the persons responsible for managing our business. All of our general partner's executive officers are employees of Westlake. In accordance with the terms of the Omnibus Agreement, we reimburse Westlake for compensation-related expenses attributable to the portion of our executive officers' time dedicated to providing services to us. During 2017, Mr. Albert Chao devoted approximately 10% of his total business time to our general partner, our consolidated subsidiaries (including OpCo) and us and Mr. Steve Bender devoted approximately 12.5% of his total business time to our general partner, our consolidated subsidiaries (including OpCo) and us. The allocation of the executive officers' time in future years and, in turn, future compensation allocations may differ from the time and compensation allocated for each executive officer in 2017.
Westlake has determined that only the base salary of each of the Westlake executive officers shall be allocated to us based on the percentages of business time set forth above. This is because Westlake's other compensation components such as Westlake equity awards and annual and quarterly cash incentive plans are geared toward specific performance goals of Westlake's business, and not our business. Westlake has significant assets and holdings outside of us and our general partner.
Named Executive Officers
For 2017, our named executive officers ("NEOs") consisted of our principal executive officer, Mr. Albert Chao, and our principal financial officer, Mr. Bender. The compensation allocated to us in 2017 for each of the other executive officers of our general partner did not exceed $100,000. Therefore, none of the other executive officers are considered NEOs for 2017.
Compensation Decisions
Westlake has ultimate decision-making authority with respect to the total compensation of our NEOs that are employed by Westlake. Any such compensation decisions will not be subject to any approvals by the board of directors of our general partner; provided, however, that any awards under the Westlake Chemical Partners LP Long-Term Incentive Plan (the "LTIP") must be approved by the board of directors of our general partner.
Westlake Compensation Committee Oversight
The board of directors of Westlake has established a compensation committee (the "Westlake Compensation Committee") to review and provide oversight of the compensation programs of Westlake and the compensation of the principal executive
officer of Westlake (the "Westlake PEO"), the other named executive officers of Westlake (together with the Westlake PEO, the "Westlake NEOs") and other employees designated as executive officers of Westlake (collectively, the "Westlake Executives").
External Advisors
To assist the Westlake Compensation Committee in respect of its oversight responsibilities, the Westlake Compensation Committee periodically utilizes the services of independent third-party compensation consultants to conduct compensation surveys and determine compensation trends, analyze and assess Westlake's compensation systems and programs (which includes the compensation of the Westlake Executives), review current legal, accounting and administrative matters associated with executive compensation and offer opinions as to the effectiveness and competitiveness of the program. For 2017, the Westlake Compensation Committee directly engaged the services of Willis Towers Watson as a compensation consultant to advise the Westlake Compensation Committee on executive compensation matters. Willis Towers Watson assists the Westlake Compensation Committee by providing comparative market data on compensation programs and practices of peer competitors, the broader-based chemical industry and general industry. Willis Towers Watson also assists Westlake with general compensation consultation regarding employees other than the Westlake NEOs. In 2017, Westlake paid Willis Towers Watson approximately $83,000 for executive compensation advisory services and approximately $2,873,000 for other services (primarily related to the administration of Westlake's legacy defined benefit retirement plans and integration services in connection with the acquisition of Axiall Corporation). The decision to engage Willis Towers Watson for the non-executive-compensation services was made by Westlake management and approved by the Westlake Compensation Committee. In February 2018, the Westlake Compensation Committee assessed whether the work of Willis Towers Watson for Westlake during 2017 raised any conflict of interest and concluded that no conflict of interest exists.
The Deliberative Process
In establishing target executive compensation, the Westlake Compensation Committee has selected a set of peer group companies (the "Peer Group") that is used as one of the means in helping to establish executive compensation targets. The companies that comprise the Peer Group are selected annually from among companies within the chemical industry of relative comparable size to Westlake, with executive positions of similar scope and responsibility and from among companies with which Westlake may compete for executive talent. The following companies make up the Peer Group as adopted by the Westlake Compensation Committee in 2017:
|
| | |
Air Products and Chemicals, Inc. | | Huntsman Corporation |
Ashland Global Holdings Inc. | | The Mosaic Company |
Axalta Coating Systems Ltd. | | Olin Corporation |
Celanese Corporation | | Platform Specialty Products Corporation |
CF Industries Holdings, Inc. | | PolyOne Corporation |
The Chemours Company | | Praxair, Inc. |
Eastman Chemical Company | | RPM International Inc |
Ecolab Inc. | | The Sherwin-Williams Company |
FMC Corporation | | Trinseo S.A. |
As a result of changes in the Peer Group and in order to take into account the size and complexity of Westlake, the Peer Group was adjusted in November 2017 by adding Ecolab Inc. and Platform Specialty Products Corporation to, and removing Albemarle Corporation and The Valspar Corporation (which became a wholly-owned subsidiary of the Sherwin Williams Company in 2017) from, the Peer Group.
The Westlake Compensation Committee may add or replace companies in the Peer Group as warranted to reflect changes in the size, business profile and publicly-listed status of the companies in the Peer Group to help ensure that companies more comparable in size and business profile to Westlake are included.
In addition to referring to the Peer Group, Willis Towers Watson utilizes survey data from its proprietary general industry and chemical industry databases, including, but not limited to, the Willis Towers Watson CDB Executive Survey as well as the Hay Group Chemicals Industry survey and other relevant market information, that compare the compensation of executives at numerous companies in similar positions as the Westlake NEOs (the "Market Survey"). The Market Survey is used in conjunction with the Peer Group data (collectively, the "Reference Points") to help validate the market findings and more specifically establish market compensation rates for positions for which there are limited Peer Group data and/or for positions that are not industry-specific and for which Westlake would need to recruit on a broader basis (for instance, Chief Financial Officer). Finally, in establishing the target executive compensation, the Westlake Compensation Committee takes a total compensation view to include base pay, cash bonuses and long-term incentive and equity awards, so that as long as the
composite total compensation of a Westlake NEO is competitive with the Reference Points, individual components may fall below or above the median of the Reference Points. In conducting its surveys for the Reference Points, Willis Towers Watson reports directly to the Westlake Compensation Committee on each component and on a composite total compensation basis.
The Westlake Compensation Committee meets annually in February to specifically address the compensation of the Westlake NEOs and other Westlake Executives. During this meeting, the Westlake Compensation Committee reviews the achievement of Westlake's goals and objectives, including Westlake's performance relative to its competitors within the commodity chemical industry, including those direct competitors within the Peer Group, and the Westlake Compensation Committee reviews the Reference Points as well as other relevant factors established by the Westlake Compensation Committee for the Westlake PEO and the factors established by the Westlake PEO in setting and approving the other Westlake NEOs' compensation. During this deliberation, the Westlake PEO is excused from the meeting to allow the other members of the Westlake Compensation Committee to deliberate independently regarding the Westlake PEO's compensation. During this annual review meeting, the Westlake PEO also presents his recommendations to the Westlake Compensation Committee regarding the compensation to be provided to the other Westlake NEOs and other Westlake Executives. The Westlake PEO and the Westlake Compensation Committee, after considering data from the Reference Points and other relevant factors, set the compensation for these Westlake Executives.
Compensation Philosophy and Program Objectives of Westlake
Westlake has designed and maintains a comprehensive executive compensation program as a means of:
| |
• | attracting, rewarding and retaining top executive talent in support of Westlake's vision, mission and objectives; |
| |
• | maintaining market competitiveness with Westlake's peer group compensation programs and practices; |
| |
• | encouraging and rewarding the achievement of specific individual, business segment and corporate goals and objectives; |
| |
• | placing a significant portion of total compensation at risk through variable pay components, including upside potential where targeted objectives are exceeded, to promote management action to create added stockholder value; |
| |
• | aligning management interests with the interests of the stockholders; and |
| |
• | balancing short-term objectives with long-term strategic initiatives and thinking through the design of both short-term and long-term pay programs. |
Establishing Compensation Levels
On an annual basis as the Westlake Compensation Committee meets to set the target compensation for the Westlake PEO, other Westlake NEOs and other Westlake Executives, the Westlake Compensation Committee considers the responsibility and scope of the individual job assignments as well as the Westlake Executive's job performance and achievements measured against a variety of goals and objectives. As a first step, the Westlake PEO provides his evaluation of each Westlake Executive based upon the achievement of goals and objectives unique to a business segment or a corporate assignment and an assessment of the Westlake Executive's individual contribution and effort and a variety of managerial success factors. Next, the Westlake Compensation Committee may make its own assessment of each Westlake Executive based upon the interaction Westlake Compensation Committee members have had with the Westlake Executive throughout the year. Lastly, once the Westlake Compensation Committee considers all of these factors in tandem with the Reference Points, the Westlake Compensation Committee establishes the compensation target for each element of the total compensation program.
Base Pay—This element is the principal cash compensation component of Westlake's program and is designed to provide the Westlake Executive with a market-competitive minimum level of compensation. In setting base pay rates for 2017, the Westlake Compensation Committee considered the Reference Points, the scope and range of responsibility, accountability and business impact of the position as well as current economic conditions to aid it in evaluating and matching the positions with the market and setting fair-market competitive base pay targets. In setting base pay rates for Westlake Executives, the Westlake Compensation Committee has determined that, based on advice of its independent consultant, Willis Towers Watson, the base pay of the Westlake Executives can generally be considered as competitive if targeted to be within 90% to 110% of the 50th percentile of the market depending on the performance of the individual Westlake Executive, the magnitude of adjustments deemed necessary by the Westlake Compensation Committee to ensure retention of the Westlake Executive and the performance of Westlake. The Westlake Compensation Committee also recognizes that market pricing is an inexact science and that base pay above or below that range may be required to meet market demand or to recognize individual performance or experience levels. The Westlake Compensation Committee does not set a specific fixed target percentage for any of the Westlake NEOs but generally works to set the base pay of each Westlake NEO to be within the range at its discretion based upon market and performance factors. Base pay is evaluated on an annual basis using then current market information, and the
Westlake Compensation Committee may authorize an adjustment to ensure that the Westlake Executive's current base pay is within the acceptable target level as determined by the Westlake Compensation Committee to:
| |
• | recognize individual performance and contributions; or |
| |
• | recognize changes in responsibility or the scope of the Westlake Executive's position. |
For further information regarding compensation decisions made by the Westlake Compensation Committee during 2017, see the proxy statement that is expected to be filed by Westlake in connection with its 2018 annual meeting of stockholders. In February 2018, the Westlake Compensation Committee set the base salaries for the Westlake NEOs as follows: $1,100,000 for Mr. Albert Chao and $600,000 for Mr. Bender. The salaries of Mr. Albert Chao and Mr. Bender were increased from $1,034,000 and $550,000, respectively, after consideration of the Reference Points.
Employment Agreements; Severance and Change-in-Control Arrangements—Westlake does not have employment agreements with any of the Westlake NEOs; however, each Westlake Executive, including each of the Westlake NEOs, is typically provided an offer letter of employment containing the principal elements of the employment arrangement, including compensation. None of these offer letters currently contains a provision for payments upon a change in control.
Deferred Compensation Programs—Westlake has no deferred compensation programs for which its executives are eligible to participate except for the standard provisions of Westlake's 401(k) plan and provisions of Section 125 of the Internal Revenue Code whereby salary is reduced for taxation since the 401(k) contributions are made by employees on a pre-tax basis, thereby reducing their salary and taxable income.
COMPENSATION COMMITTEE REPORT
Neither we nor our general partner has a compensation committee. The board of directors has reviewed and discussed the Company's Compensation Discussion and Analysis with management and, based upon this review, has approved it for inclusion in this report.
The information contained in this report shall not be deemed to be "soliciting material" or "filed" or incorporated by reference in future filings with the SEC, or subject to the liabilities of Section 18 of the Exchange Act, except to the extent that the Company specifically incorporates it by reference into a document filed under the Securities Act or the Exchange Act.
THE BOARD OF DIRECTORS OF
WESTLAKE CHEMICAL PARTNERS GP LLC
Albert Chao
James Chao
Max L. Lukens
David Lumpkins
Angela Minas
M. Steven Bender
L. Benjamin Ederington
Executive Compensation
The following tables provide information regarding the compensation awarded to or earned during 2017 and prior years, as applicable by the NEOs.
Summary Compensation Table
|
| | | | | | | | | | | | | |
Name and Principal Position | | Year | | Base Salary (1) | | Portion Allocation (2) | | Total (3) |
Albert Chao President and Chief Executive Officer | | 2017 | | $ | 1,034,000 |
| | 10.0 | % | | $ | 103,400 |
|
| | 2016 | | 985,000 |
| | 10.0 | % | | 98,500 |
|
| | 2015 | | 953,000 |
| | 10.0 | % | | 95,300 |
|
M. Steven Bender Senior Vice President Chief Financial Officer and Treasurer | | 2017 | | 550,000 |
| | 12.5 | % | | 68,750 |
|
| | 2016 | | 525,000 |
| | 12.5 | % | | 65,625 |
|
| | 2015 | | 500,000 |
| | 12.5 | % | | 62,500 |
|
______________________________
| |
(1) | See "Compensation Discussion and Analysis—Establishing Compensation Levels—Base Pay" for more information on base salary. |
| |
(2) | See "Compensation Discussion and Analysis—Overview" for more information on the portion of base salary allocated to us by Westlake. |
| |
(3) | Reflects the portion of base salary allocated to us by Westlake for the periods from January 1, 2017 through December 31, 2017, from January 1, 2016 through December 31, 2016 and from January 1, 2015 through December 31, 2015. |
Director Compensation
Officers or employees of Westlake or its affiliates who also serve as directors do not receive additional compensation for such service. The directors who are not also officers or employees of Westlake or its affiliates (i.e., Ms. Minas and Messrs. Lukens and Lumpkins) receive compensation from our general partner for their service. In 2017, each of the non-employee directors received an annual retainer valued at approximately $145,000, of which $65,000 was paid in the form of a cash retainer and the remaining $80,000 was paid in a grant of phantom unit awards under the LTIP. The audit committee chairman received an additional annual retainer of $15,000 and each of the conflicts committee members received an additional $15,000 in recognition of the significant number of meetings held by the conflicts committee in 2017.
In addition, each non-employee director is reimbursed for out-of-pocket expenses in connection with attending board and committee meetings. Each director is fully indemnified by us for actions associated with being a director to the fullest extent permitted under Delaware law pursuant to our partnership agreement.
The following table sets forth a summary of the compensation paid to non-employee directors in 2017:
|
| | | | | | | | | | | | | | | | |
Name | | Fees Earned or Paid in Cash | | Phantom Unit Awards (1) | | All Other Compensation (2) | | Total |
Max L. Lukens | | $ | 80,000 |
| | $ | 80,000 |
| | $ | 13,084 |
| | $ | 173,084 |
|
David Lumpkins | | 80,000 |
| | 80,000 |
| | 14,392 |
| | 174,392 |
|
Angela Minas | | 80,000 |
| | 80,000 |
| | 6,220 |
| | 166,220 |
|
______________________________
| |
(1) | The amounts reflected in this column represent the grant date fair value of restricted phantom unit awards granted to the non-employee directors, computed in accordance with FASB ASC Topic 718, as the product of (i) the number of phantom units granted and (ii) the average of the high and low prices of our common units reported on the New York Stock Exchange on the grant date. As of December 31, 2017, Messrs. Lukens and Lumpkins and Ms. Minas held 9,955, 12,491 and 6,818 phantom units, respectively. |
| |
(2) | The amounts reflected in this column represent the amount of cash paid with respect to distribution equivalent rights granted in tandem with the phantom unit awards. |
CEO Pay Ratio Analysis
The table below sets forth comparative information regarding: (1) the annual total compensation of our Chief Executive Officer, Mr. Albert Chao, for the year ended December 31, 2017, determined on the basis set forth in the Summary Compensation Table; (2) the median of the annual total compensation of all seconded employees of Westlake that provide services to OpCo under the Services and Secondment Agreement, which excludes our Chief Executive Officer, for the year ended December 31, 2017, determined on the basis described below; and (3) a ratio comparison of those two amounts. These amounts were determined in accordance with rules prescribed by the SEC.
Neither we nor OpCo have any employees. However, for purposes of this disclosure, we have included the employees of Westlake and its other affiliates who are seconded to OpCo under the Services and Secondment Agreement for the production of ethylene (the “Seconded Employees”). For purposes of determining the median of the annual total compensation of such Seconded Employees for the year ended December 31, 2017, the applicable SEC rules require us to identify the median employee, by using either annual total compensation for all such employees or another consistently applied compensation measure. For these purposes, we used total taxable earnings, plus certain non-taxable items, including retirement plan contributions and perquisites, as determined from the payroll records of Westlake and its affiliates providing the services of the Seconded Employees to OpCo for the period from January 1, 2017 through December 31, 2017 (the “Measurement Date”), as our consistently applied compensation measure. We included all Seconded Employees of Westlake who provided services to OpCo as of the Measurement Date whether employed on a full-time, part-time or seasonal basis. We did not use statistical sampling or include any cost of living adjustments for purposes of this determination. After identifying the median employee, based on the process described above, we calculated annual total compensation for that employee using the same methodology we used for determining total compensation for 2017 for our named executive officers as set forth in the Summary Compensation Table.
|
| | | | |
Chief Executive Officer annual total compensation (A) | | $ | 103,400 |
|
Median annual total compensation of all employees (excluding Chief Executive Officer) (B) | | $ | 135,698 |
|
Ratio of (A) to (B) | | 0.76 |
|
Item 12. Security Ownership of Certain Beneficial Owners and Management and Related Stockholder Matters.
The following table sets forth the beneficial ownership of our outstanding common units and subordinated units held by:
| |
• | each director and named executive officer of our general partner; and |
| |
• | all of the directors and executive officers of our general partner as a group. |
We report the amounts and percentage of units beneficially owned on the basis of regulations of the SEC governing the determination of beneficial ownership of securities. The rules of the SEC deem a person a "beneficial owner" of a security if that person has or shares "voting power" that includes the power to vote or to direct the voting of the security, or "investment power" that includes the power to dispose of or to direct the disposition of the security. In computing the number of common units beneficially owned by a person and the percentage ownership of that person, common units subject to options or warrants held by that person that are currently exercisable or exercisable within 60 days of February 27, 2018, if any, are deemed outstanding, but are not deemed outstanding for computing the percentage ownership of any other person. Unless otherwise noted, the address for each beneficial owner listed below is 2801 Post Oak Boulevard, Suite 600, Houston, Texas 77056. None of the units beneficially owned as set forth below is pledged as security.
|
| | | | | | | | |
Name of Beneficial Owner | | Common Units Beneficially Owned | | | | Percentage of Common Units Beneficially Owned |
Westlake Chemical Corporation | | 14,122,230 |
| | | | 43.8 | % |
Westlake Chemical Partners GP LLC | | 0 |
| | | | 0 |
|
Albert Chao | | 72,275 |
| | (1) | | * |
|
James Chao | | 45,000 |
| | | | * |
|
M. Steven Bender | | 12,000 |
| | | | * |
|
L. Benjamin Ederington | | 10,000 |
| | | | * |
|
Max L. Lukens | | 125,000 |
| | | | * |
|
David Lumpkins | | 7,536 |
| | | | * |
|
Angela Minas | | 5,000 |
| | | | * |
|
All directors and executive officers as a group (9 persons) | | 284,611 |
| | | | 0.9 | % |
______________________________
* Less than 1% of the outstanding common units.
(1) The amount includes 27,275 common units held in three family trusts for the benefit of Mr. Albert Chao and his family members with respect to which Mr. Albert Chao serves as trustee.
The following table sets forth, as of February 27, 2018, the number of shares of common stock of Westlake Chemical Corporation beneficially owned by each director and named executive officer of our general partner and by all directors and executive officers of our general partner as a group:
|
| | | | | | | | | | |
| | Amount and Nature of Beneficial Ownership of Common Stock of Westlake Chemical (1) |
Directors and Named Executive Officers of Our General Partner | | Direct | | Other | | | | Percent of Class |
Albert Chao | | 884,235 |
| | 92,010,554 | | (2) | | 71.7 | % |
James Chao | | 177,163 |
| | 92,010,554 | | (2) | | 71.2 | % |
M. Steven Bender | | 95,363 |
| | 0 | | | | * |
|
L. Benjamin Ederington | | 24,872 |
| | 0 | | | | * |
|
Max L. Lukens | | 3,280 |
| | 0 | | | | * |
|
David Lumpkins | | 0 |
| | 0 | | | | 0 |
|
Angela Minas | | 0 |
| | 0 | | | | 0 |
|
All directors and executive officers as a group (9 persons) | | 1,195,691 |
| | 92,010,554 | | | | 72.0 | % |
______________________________
| |
* | Less than 1% of the outstanding shares of common stock. |
| |
(1) | None of the shares beneficially owned by the directors or officers are pledged as security. |
| |
(2) | Two trusts for the benefit of members of the Chao family, including James Chao and Albert Chao, are the managers of TTWFGP LLC, a Delaware limited liability company, which is the general partner of TTWF LP. The limited partners of TTWF LP are five trusts principally for the benefit of members of the Chao family, including James Chao and Albert Chao and two corporations owned, indirectly or directly, by certain of these trusts and by other entities owned by members of the Chao family, including James Chao and Albert Chao. James Chao, Albert Chao, TTWF LP and TTWFGP LLC share voting and dispositive power with respect to the shares of Westlake's common stock beneficially owned by TTWF LP. James Chao and Albert Chao disclaim beneficial ownership of the 92,010,554 shares held by TTWF LP except to the extent of their respective pecuniary interest therein. |
The following table sets forth each person known to us who is the beneficial owner of 5% or more of our outstanding common units, other than Westlake, the holdings of which are listed in the first table of this Item 12.
|
| | | | | |
Name of Beneficial Owner | | Common Units Beneficially Owned | | Percentage of Common Units Beneficially Owned |
Oppenheimer Funds, Inc. 225 Liberty Street New York, NY 10281 | | 4,208,778 (1) | | 13.06 | % |
Harvest Fund Advisors LLC 100 W. Lancaster Avenue, Suite 200 Wayne, PA 19087 | | 3,232,409 (2) | | 10.0 | % |
____________________________
| |
(1) | Based on an Amendment No. 4 to a Schedule 13G filed on February 5, 2018. According to the filing, Oppenheimer Funds, Inc. had shared voting and shared dispositive power over 4,208,778 common units. |
| |
(2) | Based on a Schedule 13D filed on October 26, 2017. According to the filing, each of Harvest Fund Advisors LLC, Harvest Fund Holdco L.P., Blackstone Harvest Holdco L.L.C., Blackstone Intermediary Holdco L.L.C., Blackstone Advisory Partners L.P., Blackstone Advisory Services L.L.C., Blackstone Holdings I L.P., Blackstone Holdings I/II GP Inc., The Blackstone Group L.P., Blackstone Group Management L.L.C. and Stephen A. Schwarzman had sole voting and sole dispositive power over 3,232,409 common units. |
Equity Compensation Plan Information
Units authorized for issuance under the Partnership's Long-Term Incentive Plan (the "LTIP") are summarized in the following table.
|
| | | | | | | | | | |
Plan Category | | Number of units to be issued upon exercise of outstanding options, warrants and rights (a) | | Weighted-average exercise price of outstanding options, warrants and rights (b) | | Number of securities remaining available for future issuance under equity compensation plans (excluding securities reflected in column (a)) (c) |
Equity compensation plan approved by security holders (1) | | 29,264 |
| | $ | 0 |
| | 1,240,736 |
|
Equity compensation plan not approved by security holders | | 0 |
| | N/A |
| | 0 |
|
Total | | 29,264 |
| | $ | — |
| | 1,240,736 |
|
______________________________
| |
(1) | Adopted by our general partner’s board of directors in connection with our IPO. Only phantom unit awards have been granted under the LTIP. There is no weighted-average exercise price associated with these awards. |
For more information about the plan, please see Note 11 to our consolidated financial statements.
Item 13. Certain Relationships and Related Transactions, and Director Independence.
Westlake owns (1) 14,122,230 common units, representing an aggregate approximate 43.8% limited partner interest in us; (2) a 100% interest in our general partner; and (3) our incentive distribution rights. Westlake previously owned 12,686,115 subordinated units, which converted into common units on August 30, 2017. Transactions with Westlake and its affiliated entities are considered to be related party transactions because Westlake and its affiliates own more than 5% of our equity interests; in addition, certain of Westlake's directors and executive officers serve as directors and executive officers of both Westlake and our general partner.
Whenever a conflict arises between our general partner or its owners, on the one hand, and us or our limited partners, on the other hand, the resolution, course of action or transaction in respect of such conflict of interest shall be conclusively deemed approved by us and all our limited partners and shall not constitute a breach of our partnership agreement, of any agreement contemplated thereby or of any duty, if the resolution, course of action or transaction in respect of such conflict of interest is:
| |
• | approved by the conflicts committee of our general partner; or |
| |
• | approved by the holders of a majority of our outstanding common units, excluding any such units owned by our general partner or any of its affiliates. |
Our general partner may, but is not required to, seek the approval of such resolutions or courses of action from the conflicts committee of its board of directors or from the holders of a majority of the outstanding common units as described above. If our general partner does not seek approval from the conflicts committee or from holders of common units as described above and the board of directors approves the resolution or course of action taken with respect to the conflict of interest, then it will be presumed that, in making its decision, the board of directors acted in good faith, and in any proceeding brought by or on behalf of us or any of our unitholders, the person bringing or prosecuting such proceeding will have the burden of overcoming such presumption and proving that such decision was not in good faith. Unless the resolution of a conflict is specifically provided for in our partnership agreement, the board of directors or its conflicts committee, as applicable, may consider any factors it determines in good faith to consider when resolving a conflict. An independent third party is not required to evaluate the resolution. Under our partnership agreement, all determinations, other actions or failures to act by our general partner, the board of directors or any committee thereof (including the conflicts committee) will be presumed to be "in good faith," and in any proceeding brought by or on behalf of us or any of our unitholders, the person bringing or prosecuting such proceeding will have the burden of overcoming such presumption and proving that such determination was not in good faith.
Procedures for Review, Approval and Ratification of Transactions with Related Persons
If a conflict or potential conflict of interest arises between our general partner or its affiliates, on the one hand, and us or our unitholders, on the other hand, the resolution of any such conflict or potential conflict should be addressed by the board of directors in accordance with the provisions of our partnership agreement. At the discretion of the board in light of the circumstances, the resolution may be determined by the board in its entirety or by a conflicts committee meeting the definitional requirements for such a committee under our partnership agreement.
Distributions and Payments to our General Partner and its Affiliates
We will generally make cash distributions to our unitholders, including Westlake, pro rata. In addition, if distributions exceed the minimum quarterly distribution and other higher target distribution levels, Westlake, as the holder of our incentive distribution rights, will be entitled to increasing percentages of the distributions, up to 50% of the distributions above the highest target distribution level.
Assuming we have sufficient available cash to pay the full minimum quarterly distribution on all of our outstanding units for four quarters, Westlake would receive an annual distribution of approximately $15.5 million on its common units. During 2017, we made a $1.441 per unit distribution to all of our unitholders and a distribution of $1.2 million to the IDR Holders, resulting in Westlake receiving approximately $21.5 million.
Our general partner and its affiliates are entitled to reimbursement for all expenses they incur on our behalf, including salaries and employee benefit costs for employees who provide services to us, and all other necessary or appropriate expenses allocable to us or reasonably incurred by our general partner and its affiliates in connection with operating our business. Except to the extent specified in the omnibus agreement or services agreement, our general partner will determine the expenses that are allocable to us in good faith, but there is no limit on the amount of expenses for which our general partner and its affiliates will be reimbursed. For the year ended December 31, 2017, we paid approximately $156.3 million for such expenses.
If our general partner withdraws or is removed, its incentive distribution rights will either be sold to the new general partner for cash or converted into common units, in each case for an amount equal to the fair market value of those interests.
If we are ever liquidated, the partners, including Westlake, will be entitled to receive liquidating distributions according to their respective capital account balances.
Agreements with Westlake
Except as otherwise indicated, the agreements described below became effective on August 4, 2014, concurrent with the closing of the IPO. For amounts paid by us or Westlake, as applicable, under the agreements described below, see Note 2 to our consolidated financial statements included in "Item 8. Financial Statements and Supplementary Data."
The information required by Item 407(a) of Regulation S-K is included in "Item 10. Directors, Executive Officers and Corporate Governance."
In addition to the agreements described below, we also entered into the MLP Revolver in 2015, which was amended in August 2017 and December 2017, and OpCo entered into the OpCo Revolver and assumed various promissory notes at the closing of the IPO. See "Item 7. Management's Discussion & Analysis of Financial Condition and Results of Operations—
Liquidity and Capital Resources—Indebtedness." We also entered into an interest rate contract with an affiliate of Westlake in August 2015. See "Item 7A. Quantitative and Qualitative Disclosure about Market Risk—Interest Rate Risk."
Ethylene Sales Agreement
OpCo and Westlake entered into the Ethylene Sales Agreement, which has an initial term through December 31, 2026 and automatic 12-month renewal periods until terminated at the end of the initial term or any renewal term on 12-months' notice. The Ethylene Sales Agreement requires Westlake to purchase OpCo's planned ethylene production each year, subject to certain exceptions and a maximum commitment of 3.8 billion pounds per year, less product sold by OpCo to third parties equal to approximately 5% of the annual output. If OpCo's actual production is in excess of planned ethylene production, Westlake has the option to purchase up to 95% of production in excess of planned production. Westlake's purchase price for ethylene under the Ethylene Sales Agreement includes a $0.10 per pound margin, the total costs incurred by OpCo for the feedstock and natural gas to produce each pound of ethylene (subject to a usage cap and a floor), and estimated operating costs, maintenance capital expenditures and other turnaround expenditures, less net proceeds from co-products sales. This purchase price is not designed to cover capital expenditures for expansion. Under specified circumstances, cost underrecoveries may be carried forward for recovery in subsequent years. Variable costs not incurred by OpCo due to a deficiency in takes are rebated to Westlake.
On August 4, 2016, OpCo and Westlake entered into an amendment to the Ethylene Sales Agreement in order to provide that certain of the pricing components that make up the price for ethylene sold thereunder would be modified to reflect the portion of OpCo's production capacity that is used to process Westlake's purge gas instead of producing ethylene and to clarify that costs specific to the processing of Westlake's purge gas would be recovered under the Services and Secondment Agreement, and not the Ethylene Sales Agreement.
Feedstock Supply Agreement
OpCo and Westlake entered into the Feedstock Supply Agreement, which has an initial term through December 31, 2026 and automatic 12-month renewal periods until terminated at the end of the initial term or any renewal term on 12-months' notice. Under the Feedstock Supply Agreement, Westlake agreed to sell OpCo ethane and other feedstock in amounts sufficient for OpCo to produce the ethylene to be sold under the Ethylene Sales Agreement. The Feedstock Supply Agreement provides that OpCo may obtain feedstock from Westlake based on Westlake's total cost of purchasing and delivering the feedstock, including applicable transportation, storage and other costs.
Services and Secondment Agreement
OpCo and Westlake entered into the Services and Secondment Agreement, pursuant to which OpCo provides Westlake with various utilities and utility services and in exchange for Westlake providing OpCo with various utility services, comprehensive operating services for OpCo's units, services for the maintenance and operation of the common facilities and seconded employees to perform all services required under the agreement.
Site Lease Agreements
OpCo and Westlake entered into two 50-year site lease agreements (the "Site Leases"). Under the Site Leases, OpCo leases the real property underlying Calvert City Olefins and Lake Charles Olefins and is granted certain use and access rights related thereto, for a base rental amount of $1 per year per site. Each of the Site Leases is terminable by the lessor upon the occurrence of certain events of default or by OpCo if Calvert City Olefins or Lake Charles Olefins, as applicable, is destroyed by casualty. Pursuant to the Site Leases, the lessor has the right to restore and repurchase the units for fair market value if OpCo fails to expeditiously restore Calvert City Olefins or Lake Charles Olefins, as applicable, following a casualty loss. Subject to the foregoing repurchase right, OpCo may remove its ethylene production facilities and other related improvements for up to one year after expiration or termination of the applicable Site Lease, so long as such removal can be accomplished without material damage or harm to the lessor's property or operations; provided that any assets that are not timely removed by OpCo will be deemed to have been surrendered to the lessor.
Omnibus Agreement
We entered into the Omnibus Agreement with Westlake and OpCo, pursuant to which we granted Westlake, among other things, a right of first refusal on any proposed transfer of (1) our equity interests in OpCo, (2) the ethylene production facilities that serve Westlake's other facilities or (3) certain other assets we may acquire from Westlake. The Omnibus Agreement also provides for reimbursement to Westlake for the provision of various administrative services and direct expenses incurred on our behalf and in connection with the operation of our business. Under the Omnibus Agreement, Westlake will indemnify us against certain environmental and other losses, and we will indemnify Westlake against certain environmental and other losses
for which Westlake is not otherwise obligated to indemnify us and certain other losses and liabilities to the extent resulting from the provision of services by Westlake to us.
OpCo Partnership Agreement
We, OpCo GP and Westlake entered into an agreement of limited partnership for OpCo (the "OpCo LP Agreement"). The OpCo LP Agreement governs the ownership and management of OpCo and designates OpCo GP as the general partner of OpCo. OpCo GP generally has complete authority to manage OpCo's business and affairs. We control OpCo GP, as its sole member, subject to certain approval rights held by Westlake. The OpCo LP Agreement was amended in December 2017 in connection with the new partnership tax audit rules.
Exchange Agreement
OpCo and Westlake entered into an exchange agreement, which had an initial term through August 1, 2015 and is continuing year to year thereafter, unless and until terminated by either party. Under the exchange agreement, OpCo may require Westlake to deliver up to 200 million pounds of ethylene for OpCo per year from the Site Leases to an ethylene hub in Mt. Belvieu, Texas, for which OpCo would be required to pay Westlake an exchange fee of $0.006 per pound.
Investment Management Agreement
On August 1, 2017, we, OpCo and Westlake executed an Investment Management Agreement that authorized Westlake to invest our and OpCo’s excess cash with Westlake for a term of up to a maximum of nine months. Per the terms of the Investment Management Agreement, we earn a market return plus five basis points and Westlake provides daily availability of the invested cash to meet any liquidity needs of us or OpCo.
Item 14. Principal Accountant Fees and Services.
PricewaterhouseCoopers LLP serves as our independent registered public accounting firm.
The following table presents fees for professional services rendered by PricewaterhouseCoopers LLP in connection with the 2017 and 2016 audits and fees billed by PricewaterhouseCoopers LLP for other services rendered in the years ended December 31, 2017 and December 31, 2016:
|
| | | | | | | | |
| | For the year ended December 31, |
| | 2017 | | 2016 |
Audit fees (1) | | $ | 825,000 |
| | $ | 703,000 |
|
Tax fees (2) | | 245,590 |
| | 220,082 |
|
Total | | $ | 1,070,590 |
| | $ | 923,082 |
|
______________________________
| |
(1) | Audit fees represent fees billed for professional services rendered for the audits of our annual consolidated financial statements, audit of internal controls, quarterly review of our consolidated financial statements, reviews of documents filed with the SEC, registration letters and comfort letters. |
| |
(2) | Represents tax services with respect to the preparation of the Partnership's 2016 K-1 statements in 2017, and the preparation of the Partnership’s 2015 K-1 statements in 2016, compliance services in 2017 and 2016 and tax services provided in connection with the Partnership's registration statement in 2017. |
Audit Committee Pre-Approval Policy
The charter of the Audit Committee of the Board of Directors of our general partner, which is available on our website at www.wlkpartners.com, requires the Audit Committee to pre-approve all audit services and non-audit services (other than de minimis non-audit services as defined by the Sarbanes-Oxley Act of 2002) to be provided by our independent registered public accounting firm. The Audit Committee has adopted a pre-approval policy with respect to services that may be performed by the independent registered public accounting firm. Our Audit Committee pre-approved all services provided by PricewaterhouseCoopers during the fiscal year ended December 31, 2017.
PART IV
Item 15. Exhibits and Financial Statement Schedules
(a)(1) Financial Statements
See "Item 8. Financial Statements and Supplementary Data" contained elsewhere in this report.
(a)(2) Financial Statement Schedules
All schedules are omitted because the information is not applicable, not required, or has been furnished in the Consolidated Financial Statements or Notes thereto in Item 8 of this Form 10-K.
(a)(3) Exhibits
Exhibit Index
|
| | |
Exhibit No. | | Description |
| | |
2.1 | | |
| | |
2.2 | | |
| | |
3.1 | | |
| | |
3.2 | | |
| | |
3.3 | | |
| | |
3.4* | | |
| | |
4.1 | | |
| | |
4.2 | | |
| | |
4.3 | | |
| | |
4.4 | | |
| | |
4.5 | | Supplemental Indenture, dated as of December 31, 2007, among Westlake Chemical Corporation, WPT LLC, Westlake Polymers LLC, Westlake Petrochemicals LLC, Westlake Styrene LLC, the other subsidiary guarantors party thereto and The Bank of New York Trust Company, N.A. related to the 6 ¾% senior notes (incorporated by reference to Exhibit 4.7 to Westlake Chemical Corporation's Annual Report on Form 10-K for the year ended December 31, 2007, filed on February 20, 2008, File No. 1-32260). |
| | |
4.6 | | |
| | |
4.7 | | Seventh Supplemental Indenture, dated as of February 12, 2013, among Westlake Chemical Corporation, the Subsidiary Guarantors (as defined therein) and The Bank of New York Mellon Trust Company, N.A., as trustee (incorporated by reference to Exhibit 4.16 to Westlake Chemical Corporation's Annual Report on Form 10-K for the year ended December 31, 2012, filed on February 22, 2013, File No. 1-32260). |
| | |
4.8 | | Supplemental Indenture, dated as of May 1, 2013, among North American Specialty Products LLC, a Delaware limited liability company, Westlake Chemical Corporation, the other Subsidiary Guarantors (as defined therein) and The Bank of New York Mellon Trust Company, N.A., as trustee (incorporated by reference to Exhibit 4.2 to Westlake Chemical Corporation's Quarterly Report on Form 10-Q, filed on July 31, 2013, File No. 1-32260). |
|
| | |
Exhibit No. | | Description |
| | |
4.9 | | Supplemental Indenture, dated as of June 1, 2013, among Westlake Pipeline Investments LLC, a Delaware limited liability company, Westlake Chemical Corporation, the other Subsidiary Guarantors (as defined therein) and The Bank of New York Mellon Trust Company, N.A., as trustee (incorporated by reference to Exhibit 4.3 to Westlake Chemical Corporation's Quarterly Report on Form 10-Q, filed on July 31, 2013, File No. 1-32260). |
| | |
4.10 | | Supplemental Indenture, dated as of June 1, 2013, among Westlake NG IV Corporation, a Delaware corporation, and Westlake NG V Corporation, a Delaware corporation, Westlake Chemical Corporation, the other Subsidiary Guarantors (as defined therein) and The Bank of New York Mellon Trust Company, N.A., as trustee (incorporated by reference to Exhibit 4.4 to Westlake Chemical Corporation's Quarterly Report on Form 10-Q filed on July 31, 2013, File No. 1-32260). |
| | |
4.11 | | |
| | |
4.12 | | |
| | |
4.13 | | |
| | |
4.14 | | |
| | |
4.15 | | Tenth Supplemental Indenture (including the form of the Notes), dated as of November 29, 2017, among Westlake Chemical Corporation, the Subsidiary Guarantors (as defined therein) and The Bank of New York Mellon Trust Company, N.A., as trustee (incorporated by reference to Exhibit 4.2 to Westlake Chemical Corporation's Current Report on Form 8-K, filed on November 28, 2017, File No. 001-32260). |
| | |
4.16 | | Eleventh Supplemental Indenture (including the form of the Notes), dated as of November 28, 2017, among Westlake Chemical Corporation, the Subsidiary Guarantors (as defined therein) and The Bank of New York Mellon Trust Company, N.A., as trustee (incorporated by reference to Exhibit 4.3 to Westlake Chemical Corporation's Current Report on Form 8-K, filed on November 28, 2017, File No. 001-32260). |
| | |
4.17 | | Supplemental Indenture (including the form of the Notes), dated as of February 1, 2018, among Westlake Chemical Corporation, the Subsidiary Guarantors (as defined therein) and The Bank of New York Mellon Trust Company, N.A., as trustee (incorporated by reference to Exhibit 4.19 to Westlake Chemical Corporation's Annual Report on Form 10-K for the year ended December 31, 2017, filed on February 21, 2018, File No. 001-32260). |
| | |
10.1 | | Omnibus Agreement among Westlake Management Services, Inc., Westlake Vinyls Corporation, Westlake Chemical Partners GP LLC, Westlake Chemical Partners LP, WPT LLC, Westlake Petrochemicals LLC, Westlake Vinyls, Inc., Westlake Longview Corporation, Westlake Chemical OpCo GP LLC, Westlake Chemical OpCo LP, Westlake PVC Corporation, Westlake Styrene LLC and Westlake Polymers LLC (incorporated by reference to Exhibit 10.1 to Westlake Chemical Partners LP's Current Report on Form 8-K (File No. 001-36567) filed on August 8, 2014). |
| | |
10.2 | | |
| | |
10.3 | | |
| | |
|
| | |
Exhibit No. | | Description |
10.4†† | | |
| | |
10.5 | | |
| | |
10.6 | | |
| | |
10.7 | | |
| | |
10.8† | | |
| | |
10.9† | | |
| | |
10.10† | | |
| | |
10.11† | | |
| | |
10.12†* | | |
| | |
10.13 | | |
| | |
10.14 | | |
| | |
10.15*** | | Unsecured Promissory Note between Westlake Vinyls, Inc. and Westlake Development Corporation. |
| | |
10.16*** | | Unsecured Promissory Note between Westlake Petrochemicals LLC and Westlake Development Corporation. |
| | |
10.17 | | |
| | |
10.18 | | |
| | |
10.19 | | Credit Agreement, dated as of August 23, 2016, by and among Westlake Chemical Corporation, the other borrowers and guarantors referred to therein, the lenders from time to time party thereto, the issuing banks party thereto and JPMorgan Chase Bank, National Association, as Administrative Agent, relating to a $1 billion senior unsecured revolving credit facility (incorporated by reference to Exhibit 10.1 to Westlake Chemical Corporation's Current Report on Form 8-K, filed on August 24, 2016, File No. 001-32260). |
| | |
10.20 | | |
| | |
|
| | |
Exhibit No. | | Description |
10.21 | | |
| | |
10.22 | | |
| | |
10.23 | | |
| | |
10.24* | | |
| | |
12.1* | | |
| | |
21.1* | | |
| | |
23.1* | | |
| | |
31.1* | | |
| | |
31.2* | | |
| | |
32.1** | | |
| | |
101.INS* | | XBRL Instance Document. |
| | |
101.SCH* | | XBRL Taxonomy Extension Schema Document. |
| | |
101.CAL* | | XBRL Taxonomy Extension Calculation Linkbase Document. |
| | |
101.DEF* | | XBRL Taxonomy Extension Definition Linkbase Document. |
| | |
101.LAB* | | XBRL Taxonomy Extension Label Linkbase Document. |
| | |
101.PRE* | | XBRL Taxonomy Extension Presentation Linkbase Document. |
______________________________
| |
*** | The Unsecured Promissory Notes between Westlake Development Corporation and each of Westlake Vinyls, Inc. and Westlake Petrochemicals LLC are not filed because they are identical to Exhibit 10.13 except for the identity of the borrower. |
| |
† | Management contract or compensatory plan or arrangement. |
| |
†† | Confidential status has been granted for certain portions thereof pursuant to the Order Granting Confidential Treatment Under the Securities Act of 1933 issued by the Division of Corporation Finance of the Securities and Exchange Commission filed on August 1, 2014. |
SIGNATURES
Pursuant to the requirements of Section 13 or 15(d) of the Securities Exchange Act of 1934, the Registrant has duly caused this Annual Report on Form 10-K to be signed on its behalf by the undersigned, thereunto duly authorized.
|
| | | |
| | | WESTLAKE CHEMICAL PARTNERS LP |
| | | |
Date: | March 1, 2018 | | /s/ ALBERT CHAO |
| | | Albert Chao President, Chief Executive Officer and Director of Westlake Chemical Partners GP LLC (Principal Executive Officer)
|
Pursuant to the requirements of the Securities Exchange Act of 1934, this Annual Report on Form 10-K has been signed below by the following persons on behalf of the registrant and in the capacities and on the dates indicated.
|
| | | | |
Signature | | Title | | Date |
| | |
/S/ ALBERT CHAO | | President, Chief Executive Officer and Director (Principal Executive Officer) | | March 1, 2018 |
Albert Chao | |
| | |
/S/ M. STEVEN BENDER | | Senior Vice President, Chief Financial Officer, Treasurer, Director (Principal Financial Officer) | | March 1, 2018 |
M. Steven Bender | |
| | |
/S/ GEORGE J. MANGIERI | | Vice President and Chief Accounting Officer (Principal Accounting Officer) | | March 1, 2018 |
George J. Mangieri | |
| | |
/S/ L. BENJAMIN EDERINGTON | | Vice President, General Counsel, Secretary and Director | | March 1, 2018 |
L. Benjamin Ederington | |
| | | | |
/S/ JAMES CHAO | | Chairman of the Board of Directors | | March 1, 2018 |
James Chao | |
| | |
/S/ MAX L. LUKENS | | Director | | March 1, 2018 |
Max L. Lukens | |
| | | | |
/S/ DAVID LUMPKINS | | Director | | March 1, 2018 |
David Lumpkins | |
| | |
/S/ ANGELA MINAS | | Director | | March 1, 2018 |
Angela Minas | |
Exhibit
AMENDMENT NO. 1 TO THE
AMENDED AND RESTATED
AGREEMENT OF LIMITED PARTNERSHIP OF
WESTLAKE CHEMICAL OPCO LP
December 1, 2017
This Amendment No. 1 (this “Amendment”) to the Amended and Restated Agreement of Limited Partnership of Westlake Chemical OpCo LP, a Delaware limited partnership (the “Partnership”), dated as of August 4, 2014 (the “Partnership Agreement”), is entered into effective as of December 1, 2017, by Westlake Chemical OpCo GP LLC, a Delaware limited liability company (the “General Partner”), as the general partner of the Partnership. Capitalized terms used but not defined herein are used as defined in the Partnership Agreement.
RECITALS
WHEREAS, Section 10.1 of the Partnership Agreement currently provides as follows:
“The “tax matters partner” of the Partnership for purposes of Section 6231(a)(7) of the Code shall be the General Partner, and shall have the power to manage and control, on behalf of the Partnership, any administrative proceeding at the Partnership level with the Internal Revenue Service relating to the determination of any item of Partnership income, gain, loss, deduction or credit for federal income tax purposes.”
WHEREAS, the Bipartisan Budget Act of 2015 eliminates the concept of a “tax matters partner,” replaces it with the concept of a “partnership representative” and makes certain changes to the manner in which partnerships and their partners are audited and taxes may be assessed therefrom, each effective for tax years commencing after December 31, 2017;
WHEREAS, Article XII of the Partnership Agreement provides that the General Partner may amend any provision of the Partnership Agreement with the consent of the Limited Partners having at least 75% of the Percentage Interests; and
WHEREAS, the General Partner has presented this Amendment to the Limited Partners, which have authorized, approved and ratified, in all respects, the form, terms and provisions hereof.
NOW, THEREFORE, it is hereby agreed as follows:
Section 1. Amendment.
| |
A. | Article I of the Partnership Agreement is hereby amended to add the following definitions: |
“Further Guidance” means statutory amendments; temporary, proposed or final Treasury Regulations; any guidance published by the Internal Revenue Service in the Internal
Revenue Bulletin and/or Cumulative Bulletin; any notice, announcement, revenue ruling or revenue procedure or similar authority issued by the IRS; or any other administrative guidance, in each case, modifying, interpreting or applying Partnership Tax Audit Rules.
“Partnership Tax Audit Rules” means Sections 6221 through 6241 of the Code, as amended by Section 1101 of the Bipartisan Budget Act of 2015, Pub. L. No. 114-74 and Section 411 of the Protecting Americans from Tax Hikes Act of 2015, Pub. L. 114-113, div. Q, together with any final or temporary Treasury Regulations, Revenue Rulings, and case law interpreting Sections 6221 through 6241 of the Code, as amended (and any analogous provision of state or local tax law).
| |
B. | Section 10.1 of the Partnership Agreement is hereby amended and restated to read in its entirety as follows: |
Section 10.1 Tax Matters.
(a) Tax Matters Partner. For tax periods prior to which any of the Partnership Tax Audit Rules become effective with respect to the Partnership, the “tax matters partner” of the Partnership for purposes of Section 6231(a)(7) of the Code shall be the General Partner, and shall have the power to manage and control, on behalf of the Partnership, any administrative proceeding at the Partnership level with the Internal Revenue Service relating to the determination of any item of Partnership income, gain, loss, deduction or credit for federal income tax purposes.
(b) Partnership Representative. For tax periods for which any of the Partnership Tax Audit Rules are in effect with respect to the Partnership, the “partnership representative” of the Partnership pursuant to Section 6223(a) of the Code shall be the General Partner. The partnership representative shall have the power to exercise all authority granted to the “partnership representative” pursuant to the Partnership Tax Audit Rules. Pursuant to Article XII, in the event there is Further Guidance, the Partners covenant and agree to work together, reasonably and in good faith, as may be necessary or appropriate to take into account any Further Guidance, including amending this Agreement, in a manner such that this Agreement, as so amended, will provide, preserve and maintain the relative rights, duties, responsibilities, and obligations of the Partners as those provided under this Section 10.1.
Section 2. Ratification of Partnership Agreement. Except as expressly amended hereby, the Partnership Agreement is hereby ratified and confirmed, and shall continue in full force and effect.
Section 3. Governing Law. This Amendment shall be construed in accordance with and governed by the laws of the State of Delaware, with all rights and remedies being governed by such laws without regard to the principles of conflicts of law.
(Signature Page Follows)
IN WITNESS WHEREOF, the General Partner has executed and delivered this Amendment in accordance with Article XII of the Partnership Agreement, and as of the date first above written.
GENERAL PARTNER:
Westlake Chemical OpCo GP LLC
By: /S/ M. STEVEN BENDER
Name: M. Steven Bender
| |
Title: | Chief Financial Officer |
SIGNATURE PAGE
AMENDMENT NO. 1 TO
AMENDED AND RESTATED AGREEMENT OF LIMITED PARTNERSHIP OF
WESTLAKE CHEMICAL OPCO LP
Exhibit
PHANTOM UNIT AGREEMENT
This Phantom Unit Agreement (this “Agreement”) is made as of Date (the “Grant Date”) between Westlake Chemical Partners GP LLC, a Delaware limited liability company (the “General Partner”), and Full Name (the “Director”) pursuant to the terms and conditions of the Westlake Chemical Partners LP Long-Term Incentive Plan (the “Plan”). Capitalized terms used in this Agreement but not otherwise defined herein shall have the meanings ascribed to such terms in the Plan, unless the context requires otherwise.
WHEREAS, the General Partner has adopted the Plan to, among other things, attract, retain and motivate certain directors, employees and consultants of the General Partner, Westlake Chemical Partners LP (the “Partnership”) and their respective Affiliates (collectively, the “Westlake Group”); and
WHEREAS, subject to the terms and conditions set forth in this Agreement and the Plan, the General Partner desires to grant to the Director on the terms and conditions set forth herein, and the Director desires to accept on such terms and conditions, the number of Phantom Units specified herein.
NOW, THEREFORE, the parties hereto, intending to be legally bound, hereby agree as follows:
1.Grant of Phantom Units. The General Partner hereby grants _____ Phantom Units to the Director, effective as of the Grant Date, subject to all of the terms and conditions set forth in the Plan and in this Agreement (the “Phantom Units”). The Director acknowledges receipt of a copy of the Plan, and agrees that the terms and provisions of the Plan, including any future amendments thereto, shall be deemed a part of this Agreement as if fully set forth herein. Unless and until a Phantom Unit vests pursuant to this Agreement, the Director will have no right to payment in respect of such Phantom Unit. Prior to settlement of a vested Phantom Unit, each Phantom Unit will represent an unsecured obligation, payable (if at all) only from the general assets of the Partnership. The Phantom Units granted pursuant to this Agreement do not and shall not entitle the Director to any rights of a holder of Units prior to the date, if any, on which Units are issued or recorded in book entry form on the records of the Partnership or its transfer agents or registrars, and delivered in certificate or book entry form to the Director or any Person claiming under or through the Director.
2.Distribution Equivalent Rights (DERs). This grant of Phantom Units includes a tandem grant of DERs with respect to each Phantom Unit. Each DER granted hereunder shall remain outstanding from the Grant Date until the earlier of the payment or forfeiture of the Phantom Unit to which it corresponds. If the Partnership pays a cash distribution in respect of its outstanding Units and, on the record date for such distribution, the Participant holds Phantom Units granted pursuant to this Agreement that have not vested and been settled, then the Partnership shall pay to the Director, within 30 days following the record date of such distribution, an amount equal to the aggregate cash distribution that would have been paid to the Director if the Director were the record owner, as of the record date of such distribution, of a number of Units equal to the number of Phantom Units granted hereunder.
3.Vesting and Forfeiture of the Phantom Units.
(a) Vesting Schedule. The Phantom Units will vest on the first anniversary of the Grant Date (the “Vesting Date”) so long as the Director continuously serves as a member of the Board from the Grant Date through the Vesting Date.
EXHIBIT 10.12
2018 PU Award
Page 2 of 5
(b) Forfeiture. If, prior to the Vesting Date, the Director’s membership on the Board terminates for any reason or no reason whatsoever, then all unvested Phantom Units and DERs granted hereunder then held by Director shall be automatically forfeited upon such termination.
4.Settlement of Phantom Units. As soon as administratively practicable after the vesting of a Phantom Unit, but not later than 30 days thereafter, the General Partner will pay, or cause to be paid, to the Director a cash payment equal to the Fair Market Value of a Unit on the date such Phantom Unit becomes vested in settlement of such Phantom Unit; provided, however, that, subject to compliance with the Partnership’s insider trading policies and all applicable laws, the Director may elect, in accordance with an executed election on the form prescribed by the Committee (the “Election Form”), to have all or a portion of the Phantom Units that vest on the Vesting Date be settled in Units in lieu of cash by delivering to the Committee an executed Election Form no earlier than 90 days and no later than 30 days prior to the Vesting Date.
5.Status of Units. The Phantom Units granted pursuant to this Agreement do not and shall not entitle the Director to any rights of a holder of Units prior to the date Units, if any, are issued to the Director in settlement of vested Phantom Units. Any Units that the Director acquires upon vesting and settlement of the Phantom Units may not be sold or otherwise disposed of in any manner that would constitute a violation of any applicable federal or state securities laws or the rules, regulations and other requirements of the SEC and any stock exchange upon which the Units are then listed. All certificates representing Units issued hereunder (and all Units issued pursuant to book entry procedures hereunder) may bear such legend or legends as the Committee deems appropriate in order to assure compliance with applicable securities laws. The General Partner and the Partnership may refuse to issue or deliver the Units acquired under this award if such proposed issuance or delivery would, in the opinion of counsel satisfactory to the General Partner, constitute a violation of any applicable securities law. In addition to the terms and conditions provided herein, the General Partner may require that the Director make such covenants, agreements, and representations as the Committee, in its sole discretion, deems advisable in order to comply with applicable laws, rules, regulations, or requirements.
6.Transferability and Assignment. This Agreement and the Phantom Units granted hereunder may not be assigned, alienated, pledged, attached, sold or otherwise transferred or encumbered by the Director (or any permitted transferee) other than by will or the laws of descent and distribution. Any purported assignment, alienation, pledge, attachment, sale, transfer or encumbrance shall be null, void and unenforceable against the Westlake Group.
7.Tax Withholding. Upon any taxable event arising in connection with the Phantom Units, the General Partner shall have the authority and the right to deduct or withhold (or cause another member of the Westlake Group to deduct or withhold), or to require the Director to remit to the General Partner (or another member of the Westlake Group), an amount sufficient to satisfy all applicable federal, state and local taxes required by law to be withheld with respect to such event.
8.General Provisions.
(a) Administration. This Agreement shall at all times be subject to the terms and conditions of the Plan. The Committee shall have sole and complete discretion with respect to all matters reserved to it by the Plan and all decisions of a majority of the Committee with respect thereto and this Agreement shall be final and binding upon the Director and the General Partner. In the event of any conflict between the terms and conditions of this Agreement and the Plan, the provisions of the Plan shall control.
EXHIBIT 10.12
2018 PU Award
Page 3 of 5
(b) Tax Consultation. Neither the Board, the Committee nor any member of the Westlake Group has made any warranty or representation to the Director with respect to the income tax consequences of the grant, vesting or settlement of the Phantom Units or the DERs or the transactions contemplated by this Agreement, and the Director represents that the Director is in no manner relying on such entities or any of their respective managers, directors, officers, employees or authorized representatives (including attorneys, accountants, consultants, bankers, lenders, prospective lenders and financial representatives) for tax advice or an assessment of such tax consequences. The Director represents that the Director has consulted with any tax consultants that the Director deems advisable in connection with the Phantom Units.
(c) Successors. This Agreement shall be binding upon the Director, the Director’s legal representatives, heirs, legatees and distributees, and upon the General Partner, its successors and assigns.
(d) No Liability for Good Faith Determinations. The General Partner, the Partnership and their Affiliates, and the members of the Board and the Committee, shall not be liable for any act, omission or determination taken or made in good faith with respect to this Agreement or the Phantom Units granted hereunder.
(e) Membership on the Board. Nothing in the adoption of the Plan, nor the grant of Phantom Units pursuant to this Agreement, shall confer upon the Director the right to continued membership on the Board or affect in any way the right of the General Partner to terminate such membership at any time. Any question as to whether and when there has been a termination of the Director’s membership on the Board, and the cause of such termination, shall be determined by the Committee or its delegate, and its determination shall be final and conclusive for all purposes.
(f) Entire Agreement. This Agreement constitutes the entire agreement of the parties with regard to the subject matter hereof, and contains all the covenants, promises, representations, warranties and agreements between the parties with respect to the Phantom Units granted hereby. Without limiting the scope of the preceding sentence, all prior understandings and agreements, if any, among the parties hereto relating to the subject matter hereof are hereby null and void and of no further force and effect.
(g) Governing Law. This Agreement shall be governed by, and construed in accordance with, the laws of the State of Delaware, without regard to conflicts of law principles thereof.
(h) Amendments, Suspension and Termination. This Agreement may be wholly or partially amended or otherwise modified, suspended or terminated at any time or from time to time by the Board or the Committee (i) to the extent permitted by the Plan, (ii) to the extent necessary to comply with applicable laws and regulations or to conform the provisions of this Agreement to any changes thereto and/or (iii) to settle vested Phantom Units pursuant to all applicable provisions of the Plan. Except as provided in the preceding sentence, this Agreement cannot be modified, altered or amended, except by a written agreement signed by both the General Partner and the Director.
(i) Clawback. The Director acknowledges that the Phantom Units granted and the Units (if any) issued hereunder are subject to clawback as provided in Section 8(p) of the Plan.
(j) Consent to Electronic Delivery; Electronic Signature. In lieu of receiving documents in paper format, the Director agrees, to the fullest extent permitted by law, to accept electronic delivery of any documents that any member of the Westlake Group may be required to deliver (including, without limitation, prospectuses, prospectus supplements, grant or award notifications and agreements, account
EXHIBIT 10.12
2018 PU Award
Page 4 of 5
statements, annual and quarterly reports, and all other forms of communications) in connection with this and any other award made or offered by the General Partner under the Plan. Electronic delivery may be made via the electronic mail system of the General Partner or one of its Affiliates or by reference to a location on an intranet site to which the Director has access. The Director hereby consents to any and all procedures the General Partner has established or may establish for an electronic signature system for delivery and acceptance of any such documents that the General Partner may be required to deliver, and agrees that the Director’s electronic signature is the same as, and shall have the same force and effect as, the Director’s manual signature.
(k) Code Section 409A. Neither the Phantom Units nor any amounts payable pursuant to this Agreement are intended to constitute or provide for a deferral of compensation that is subject to Section 409A. Notwithstanding the foregoing, the General Partner makes no representations that the payments and benefits provided under this Agreement are exempt from Section 409A and in no event shall the General Partner be liable for all or any portion of any taxes, penalties, interest or other expenses that may be incurred by the Director on account of non-compliance with Section 409A.
[Remainder of Page Intentionally Blank;
Signature Page Follows]
EXHIBIT 10.12
2018 PU Award
Page 5 of 5
IN WITNESS WHEREOF, the General Partner has caused this Agreement to be executed by its duly authorized officer and the Director has executed this Agreement as of the __th day of Month, Year, effective for all purposes as provided above.
WESTLAKE CHEMICAL PARTNERS GP LLC
James Chao - Chairman
Name - Director
SIGNATURE PAGE TO
PHANTOM UNIT AGREEMENT
Exhibit
SECOND AMENDMENT
TO
SENIOR UNSECURED REVOLVING CREDIT AGREEMENT
This SECOND AMENDMENT TO SENIOR UNSECURED REVOLVING CREDIT AGREEMENT (this “Amendment”) is made and entered into as of November 28, 2017, by and among WESTLAKE CHEMICAL PARTNERS LP, a Delaware limited partnership (“Borrower”), as borrower and WESTLAKE CHEMICAL FINANCE CORPORATION, a Delaware corporation (“Lender”), as lender.
W I T N E S S E T H
WHEREAS, the parties hereto entered into that certain Senior Unsecured Revolving Credit Agreement, dated as of April 29, 2015, as further amended on August 1, 2017 (the “Credit Agreement”), pursuant to which the Lender has made certain financial accommodations available to the Borrower; and
WHEREAS, the Lender desires to make certain modifications to the Credit Agreement to extend the maturity date thereof as more fully set forth herein;
NOW, THEREFORE, in consideration of the mutual covenants and the payment contained herein, and subject to the terms and conditions herein set forth, the parties hereby agree as follows:
SECTION 1.DEFINITIONS
1.1 Unless otherwise defined herein, including in the text of the preamble and recitals hereto, all capitalized terms used herein shall have the respective meanings given to such terms in Section 1.1 of the Credit Agreement, as amended hereby.
1.2 The rules of interpretation set forth in Sections 1.2 and 1.3 of the Credit Agreement shall apply to this Amendment in all respects.
SECTION 2. AMENDMENT
2.1 The defined term “Loan Commitment” is hereby deleted in its entirety and replaced with the following:
“‘Loan Commitment’ shall mean the obligation of the Lender to make Loans hereunder in an aggregate principal amount at any time outstanding not exceeding $600,000,000.”.
SECTION 3. EFFECTIVENESS
3.1 This Amendment shall become effective upon the execution and delivery of this Amendment by the Borrower and the Lender.
SECTION 4. MISCELLANEOUS
4.1 Full Force and Effect. Except as specifically amended hereby, all of the terms and conditions of the Credit Agreement are unaffected and shall continue to be in full force and effect and shall be binding on the parties hereto in accordance with their respective terms. Each reference to the Credit Agreement therein or in any other agreement, document or instrument executed and delivered pursuant to the Credit Agreement shall mean and constitute a reference to the Credit Agreement as amended hereby. Except as specifically set forth in this Amendment, nothing in this Amendment shall be construed as modifying any other term or condition of the Credit Agreement or operate as a waiver of, or in prejudice to, any right, power or remedy of the Lender under the Credit Agreement, any applicable law or any existing or future Default or Event of Default.
4.2 Headings. Section headings used herein are for convenience of reference only, are not part of this Amendment and shall not affect the construction of, or be taken into consideration in interpreting, this Amendment.
4.3 Counterparts. This Amendment may be executed in any number of counterparts, each of which shall be enforceable against the party executing such counterpart, and all of which together shall constitute one instrument. Each counterpart may be delivered in original, facsimile or electronic (e.g., “.pdf”) form.
4.4 Governing Law. This Amendment shall be construed in accordance with and governed by the law of the State of New York.
[The remainder of this page is intentionally left blank.]
IN WITNESS WHEREOF, the parties hereto have caused this Amendment to be duly executed as of the day and year first above written.
|
| | |
| WESTLAKE CHEMICAL PARTNERS LP By: Westlake Chemical Partners GP LLC, its general partner as Borrower
|
| By: | /S/ M. STEVEN BENDER |
| | Name: M. Steven Bender |
|
| Title: Senior Vice President and Chief Financial Officer |
|
WESTLAKE CHEMICAL FINANCE CORPORATION as Lender
|
| By: | /S/ JEFF HOLY |
| | Name: Jeff Holy |
|
| Title: Vice President and Treasurer |
Exhibit
WESTLAKE CHEMICAL PARTNER LP
RATIO OF EARNINGS TO FIXED CHARGES
(millions of dollars)
|
| | | | | | | | | | | | | | | | | | | | | |
| | Year Ended December 31, |
| | 2017 | | 2016 | | 2015 | | 2014 | | 2013 |
Earnings | | | | | | | | | | |
Income before Income Taxes | | $ | 354,338 |
| | $ | 354,438 |
| | $ | 354,525 |
| | $ | 709,208 |
| | $ | 846,825 |
|
Fixed Charges | | 23,099 |
| | 19,414 |
| | 11,125 |
| | 14,323 |
| | 9,343 |
|
Amortization of capitalized interest | | 540 |
| | 472 |
| | 228 |
| | 24 |
| | — |
|
Equity Investee Distributions | | — |
| | — |
| | — |
| | 4,045 |
| | 5,114 |
|
less: capitalized interest | | (435 | ) | | (5,960 | ) | | (5,116 | ) | | (2,638 | ) | | — |
|
Equity Investment (Income) Loss | | — |
| | — |
| | — |
| | (2,973 | ) | (4,711 | ) | (4,711 | ) |
Total Earnings Available for Fixed Charges | | $ | 377,542 |
| | $ | 368,364 |
| | $ | 360,762 |
| | $ | 721,989 |
| | $ | 856,571 |
|
| | | | | | | | | | |
Fixed Charges | | | | | | | | | | |
Interest Expense | | $ | 21,861 |
| | $ | 12,607 |
| | $ | 4,967 |
| | $ | 10,499 |
| | $ | 8,032 |
|
Capitalized Interest | | 435 |
| | 5,960 |
| | 5,116 |
| | 2,638 |
| | — |
|
Interest within rental expense | | 803 |
| | 847 |
| | 1,042 |
| | 1,186 |
| | 1,311 |
|
Total Fixed Charges | | $ | 23,099 |
| | $ | 19,414 |
| | $ | 11,125 |
| | $ | 14,323 |
| | $ | 9,343 |
|
| | | | | | | | | | |
Ratio of Earnings to Fixed Charges | | 16.3 |
| | 19.0 |
| | 32.4 |
| | 50.4 |
| | 91.7 |
|
Exhibit
EXHIBIT 21.1
SUBSIDIARIES OF WESTLAKE CHEMICAL PARTNERS LP
|
| | |
Name of Subsidiary | | Jurisdiction |
| | |
Westlake Chemical OpCo GP LLC | | Delaware |
| | |
Westlake Chemical OpCo LP | | Delaware |
Exhibit
EXHIBIT 23.1
CONSENT OF INDEPENDENT REGISTERED PUBLIC ACCOUNTING FIRM
We hereby consent to the incorporation by reference in the Registration Statement on Form S-3 (No. 333-216617) and Form S‑8 (No. 333-198233) of Westlake Chemical Partners LP of our report dated March 1, 2018 relating to the consolidated financial statements and the effectiveness of internal control over financial reporting, which appears in this Form 10‑K.
/s/ PricewaterhouseCoopers LLP
Houston, Texas
March 1, 2018
Exhibit
EXHIBIT 31.1
CERTIFICATIONS
I, Albert Chao, certify that:
| |
1. | I have reviewed this Annual Report on Form 10-K of Westlake Chemical Partners LP (the "registrant"); |
| |
2. | Based on my knowledge, this report does not contain any untrue statement of a material fact or omit to state a material fact necessary to make the statements made, in light of the circumstances under which such statements were made, not misleading with respect to the period covered by this report; |
| |
3. | Based on my knowledge, the financial statements, and other financial information included in this report, fairly present in all material respects the financial condition, results of operations and cash flows of the registrant as of, and for, the periods presented in this report; |
| |
4. | The registrant's other certifying officer(s) and I are responsible for establishing and maintaining disclosure controls and procedures (as defined in Exchange Act Rules 13a-15(e) and 15d-15(e)) and internal control over financial reporting (as defined in Exchange Act Rules 13a-15(f) and 15d-15(f)) for the registrant and have: |
| |
a. | designed such disclosure controls and procedures, or caused such disclosure controls and procedures to be designed under our supervision, to ensure that material information relating to the registrant, including its consolidated subsidiaries, is made known to us by others within those entities, particularly during the period in which this report is being prepared; |
| |
b. | designed such internal control over financial reporting, or caused such internal control over financial reporting to be designed under our supervision, to provide reasonable assurance regarding the reliability of financial reporting and the preparation of financial statements for external purposes in accordance with generally accepted accounting principles; |
| |
c. | evaluated the effectiveness of the registrant's disclosure controls and procedures and presented in this report our conclusions about the effectiveness of the disclosure controls and procedures, as of the end of the period covered by this report based on such evaluation; and |
| |
d. | disclosed in this report any change in the registrant's internal control over financial reporting that occurred during the registrant's most recent fiscal quarter (the registrant's fourth fiscal quarter in the case of an annual report) that has materially affected, or is reasonably likely to materially affect, the registrant's internal control over financial reporting; and |
| |
5. | The registrant's other certifying officer(s) and I have disclosed, based on our most recent evaluation of internal control over financial reporting, to the registrant's auditors and the audit committee of the registrant's board of directors (or persons performing the equivalent functions): |
| |
a. | All significant deficiencies and material weaknesses in the design or operation of internal control over financial reporting which are reasonably likely to adversely affect the registrant's ability to record, process, summarize and report financial information; and |
| |
b. | Any fraud, whether or not material, that involves management or other employees who have a significant role in the registrant's internal control over financial reporting. |
|
| | | |
Date: | March 1, 2018 | | /s/ ALBERT CHAO |
| | | Albert Chao President, Chief Executive Officer and Director of Westlake Chemical Partners GP LLC (Principal Executive Officer) |
Exhibit
EXHIBIT 31.2
CERTIFICATIONS
I, M. Steven Bender, certify that:
| |
1. | I have reviewed this Annual Report on Form 10-K of Westlake Chemical Partners LP (the "registrant"); |
| |
2. | Based on my knowledge, this report does not contain any untrue statement of a material fact or omit to state a material fact necessary to make the statements made, in light of the circumstances under which such statements were made, not misleading with respect to the period covered by this report; |
| |
3. | Based on my knowledge, the financial statements, and other financial information included in this report, fairly present in all material respects the financial condition, results of operations and cash flows of the registrant as of, and for, the periods presented in this report; |
| |
4. | The registrant's other certifying officer(s) and I are responsible for establishing and maintaining disclosure controls and procedures (as defined in Exchange Act Rules 13a-15(e) and 15d-15(e)) and internal control over financial reporting (as defined in Exchange Act Rules 13a-15(f) and 15(d)-15(f)) for the registrant and have: |
| |
a. | designed such disclosure controls and procedures, or caused such disclosure controls and procedures to be designed under our supervision, to ensure that material information relating to the registrant, including its consolidated subsidiaries, is made known to us by others within those entities, particularly during the period in which this report is being prepared; |
| |
b. | designed such internal control over financial reporting, or caused such internal control over financial reporting to be designed under our supervision, to provide reasonable assurance regarding the reliability of financial reporting and the preparation of financial statements for external purposes in accordance with generally accepted accounting principles; |
| |
c. | evaluated the effectiveness of the registrant's disclosure controls and procedures and presented in this report our conclusions about the effectiveness of the disclosure controls and procedures, as of the end of the period covered by this report based on such evaluation; and |
| |
d. | disclosed in this report any change in the registrant's internal control over financial reporting that occurred during the registrant's most recent fiscal quarter (the registrant's fourth fiscal quarter in the case of an annual report) that has materially affected, or is reasonably likely to materially affect, the registrant's internal control over financial reporting; and |
| |
5. | The registrant's other certifying officer(s) and I have disclosed, based on our most recent evaluation of internal control over financial reporting, to the registrant's auditors and the audit committee of the registrant's board of directors (or persons performing the equivalent functions): |
| |
a. | All significant deficiencies and material weaknesses in the design or operation of internal control over financial reporting which are reasonably likely to adversely affect the registrant's ability to record, process, summarize and report financial information; and |
| |
b. | Any fraud, whether or not material, that involves management or other employees who have a significant role in the registrant's internal control over financial reporting. |
|
| | | |
Date: | March 1, 2018 | | /s/ M. STEVEN BENDER |
| | | M. Steven Bender Senior Vice President, Chief Financial Officer, Treasurer and Director of Westlake Chemical Partners GP LLC (Principal Financial Officer) |
Exhibit
EXHIBIT 32.1
CERTIFICATION PURSUANT TO
18 U.S.C. SECTION 1350
AS ADOPTED PURSUANT TO
SECTION 906 OF THE SARBANES-OXLEY ACT OF 2002
In connection with the Annual Report on Form 10-K of Westlake Chemical Partners LP (the "Partnership"), as filed with the Securities and Exchange Commission on the date hereof (the "Report"), Albert Chao, President, Chief Executive Officer and Director of the general partner of the Partnership, and M. Steven Bender, Senior Vice President, Chief Financial Officer, Treasurer and Director of the general partner of the Partnership, each certify, pursuant to 18 U.S.C. Section 1350, as adopted pursuant to Section 906 of the Sarbanes-Oxley Act of 2002, that, to his knowledge:
| |
(1) | the Report fully complies with the requirements of Section 13(a) or 15(d) of the Securities Exchange Act of 1934, as amended; and |
| |
(2) | the information contained in the Report fairly presents, in all material respects, the financial condition and results of operations of the Partnership. |
|
| | | |
Date: | March 1, 2018 | | /s/ ALBERT CHAO |
| | | Albert Chao President, Chief Executive Officer and Director of Westlake Chemical Partners GP LLC (Principal Executive Officer)
|
| | | |
Date: | March 1, 2018 | | /s/ M. STEVEN BENDER |
| | | M. Steven Bender Senior Vice President, Chief Financial Officer, Treasurer and Director of Westlake Chemical Partners GP LLC (Principal Financial Officer)
|